- 最新LED調光技術方案探討
- 講解PWM調光技術方案
- 利用硅控調光方案
- 學習全系統智能LED照明平臺
【class1】:LED照明設計基礎全攻略
http://www.sz-bosch.com/art/artinfo/id/80016163
【class3】:無電解電容驅動方案技術大揭秘
http://www.sz-bosch.com/art/artinfo/id/80016381
【class4】:隔離式LED驅動電源方案的新探索
http://www.sz-bosch.com/art/artinfo/id/80016429
調光對于光源來說很重要,不僅是可以在家居中得到一個更舒適的環境,并可以進一步實現節能減排,而且對于LED光源來說,調光也是比其他熒光燈、節能燈、高壓鈉燈等更容易實現,LED能勝出的關鍵就在LED可以進一步整合高功因,低電磁干擾的智能型節能調光方案。所以我們更應該在各種類型的LED燈具中加上調光的功能。
傳統上調光技術可以分為:線性調光、PWM調光、可控硅調光和三基色調光。LED調光技術的運用不僅可以提高對比度,還可以減少耗電量。但不調光的LED燈具目前仍然有它自身的市場,這也是看消費者和市場需要而定的。至于那種調光技術將會是未來技術發展的趨勢,各個廠商和專家都有他們自身的看法。
擴展閱讀:全面解釋LED調光技術
http://www.sz-bosch.com/art/artinfo/id/80011846
應用于消費市場LED調光的最新驅動器產品
(1)帶有功率因數校正、TRIAC和模擬調光能力的FL7730
LED照明已經發展成為最有前景的解決方案,能夠替代如熒光燈和白熾燈等普通光源。然而,設計人員在最高20W的住宅和商業LED照明(包括燈泡、下射燈(GU10/E17, E26/27, PAR30/38)以及管/棒燈)應用方面面臨著一些障礙。由于調光器兼容性的原因,在普通TRIAC調光器結構中實現LED調光能力會有相當的困難。此外,小空間尺寸仍然是一項考慮因素。
為幫助設計人員解決這些問題,飛兆半導體公司開發出帶有功率因數校正(PFC)、TRIAC和模擬調光能力的FL7730單級初級端調節(PSR)控制器。該款驅動器采用獨特的模擬感測技術,可在從0至100%光輸出的整個范圍內實現無閃爍的TRIAC調光控制。FL7730調光電壓形成內部CS補償以降低調整輸出電流,調光能兼容市場80%以上調光器產品。

TRIAC調光應用線路板示意圖(FL7730)
FL7730作為可調光的驅動器,它全面提高了系統效率,并可適用高壓或低壓線路輸入,在低壓輸入的情況下,功效高達83%,而在高壓輸入下,功效則可達到85%,為了提升功率因數和降低總諧波失真(THD),這款器件具有恒定導通時間控制功能,帶有一個內部誤差放大器和低帶寬補償器。準確的恒流精度/控制(± 5%)可以精確地調節輸出電流,并且不受輸入和輸出電壓影響,使得設計人員能夠實現更高和更好的照明質量。FL7730的工作頻率正比于輸出電壓,以保證實現具有最佳功率因數/THD的DCM運作以及更簡單的設計。
另一方面,FL7730集成的保護功能提高了系統的可靠性,它具備開路/短路LED保護、過熱關機、逐周期限流保護等特性;并具有更長的系統平均壽命,其內部省去了輸入電解電容(因為電解電容的壽命是影響驅動壽命的重要因素),而且也減少外部元件數目,降低成本。
(2)采用DSP內核并兼容110種不同的88EM8183 LED調光驅動器
同樣,在LED照明市場的調光方面,Marvell最新推出的高度集成的88EM8183 LED驅動器IC采用了獨特的混合信號架構和先進的調光控制技術,提供高品質光輸出且調光性能可與白熾燈媲美??善交貙崿F低至1% LED電流的深度調光,相比之下,同類LED驅動器解決方案一般僅能實現10%至20%的調光。以這種幅度調光,人眼感覺不到光強有很大的變化,因此 88EM8183顯著提高了性能。
所謂混合架構就是每個芯片里面都有DSP內核,可以固化算法。除了DSP內核,芯片內部還有一個OTP用以存儲少量參數值,可以根據不同需要,調整調光曲線。Lance 透露:“最初我們設計芯片的時候,是根據美國國家電氣制造商協會SSL 6(NEMA SSL 6)調光標準進行的。在這個標準里面,對調光曲線沒有定義,但是定義了一個范圍,在這個范圍的中間有一條曲線,要求就是最好能做到和白熾燈曲線相吻合。我們采取的措施是在通過內置OTP以及外部DIM電阻結合,調整調光的線性度向白熾燈曲線靠近,這樣可以做到非常深度(低至1%),相比之下,同類LED驅動器解決方案一般僅能實現10%至20%的調光。所以說這個曲線是相當不錯的。”

深度調光單級AC/DC LED驅動器88EM8183
更多技術內容,到LED照明技術社區看看
http://www.sz-bosch.com/club/ledindex
LED技術文檔下載專區
http://www.sz-bosch.com/whitepaper
[page]
消費者用LED節能燈取代白熾燈等傳統照明解決方案的同時,也希望得到同樣或更好的照明體驗。不幸的是,他們常常發現LED燈在調光能力上有問題,因此覺得LED燈幾乎不能調光或調光時會閃爍。很多LED燈與家中已安裝的壁式調光器也不兼容。Marvell最新的88EM8183深度調光單級交流/直流 LED驅動器IC為OEM廠商和ODM廠商提供了兼容性最廣泛的調光解決方案,該IC與全球市場上絕大多數調光器都兼容,而且提供卓越的光輸出質量,可提高消費者的滿意度,減少退貨。
據悉,為了確保88EM8183 IC的調光兼容性,Marvell工程師與照明控制行業的領導者Lutron公司緊密合作,測試了Lutron提供的各種調光器,其中包括C•L系列調光器,該系列調光器可同時用于LED和傳統照明燈。
最新LED調光技術方案對比分析
一般照明按其定義,只需要調變其明暗,而非色溫。而且照明強度應該是緩慢的變化,無視覺的閃爍。一般照明控制是配合公眾需求(類似空調),不是滿足個人喜好而任意控制,空調與照明是最大的耗電項目,兩者的電控都需要考慮舒適與節能的平衡、穩定性、與均勻性。
PWM調光是否為最為完美的調光方案呢?
LED是一個二極管,它可以實現快速開關。它的開關速度可以高達微秒以上。是任何發光器件所無法比擬的。因此,只要把電源改成脈沖恒流源,用改變脈沖寬度的方法,就可以改變其亮度。這種方法稱為脈寬調制(PWM)調光法。下圖表示這種脈寬調制的波形。假如脈沖的周期為tpwm,脈沖寬度為 ton,那么其工作比D(或稱為孔度比)就是ton/tpwm。改變恒流源脈沖的工作比就可以改變LED的亮度。

曾有人說LED調光最好是采用PWM調光,采用PWM調光時,可以在墻上開關里安裝一個簡單的PWM發生器,然后利用電位器來控制PWM的 工作比從而實現調光。但是如果還要開關燈的亮滅,那么就需要再加一對線。所以無法兼容原來墻里的的可控硅開關的引線。原來的可控硅開關的引線只有2根,就 可以又能調光又能開關。這個優點是很難兼容的。不過實際上真正最常用的調光燈具是臺燈或立燈,那些調光開關都是安裝在電源線上而不是墻里,那也就無所謂要 利用墻里的兩根引線了。也就是說,PWM調光是可以直接應用于調光型臺燈的。
如何實現PWM調光?
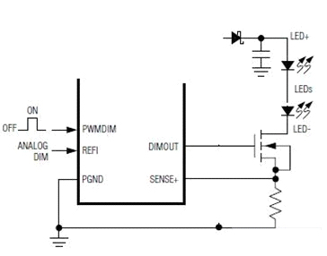
具體實現PWM調光的方法就是在LED的負載中串入一個MOS開關管(下圖),這串LED的陽極用一個恒流源供電。

用PWM信號快速通斷LED串
然后用一個PWM信號加到MOS管的柵極,以快速地開關這串LED。從而實現調光。也有不少恒流芯片本身就帶一個PWM的接口,可以直接接受PWM信號,再輸出控制MOS開關管。
通嘉科技最近推出的幾款LED驅動器產品就是利用PWM調光技術的。如LD7820和LD7921/22驅動器。
針對LED照明應用,通嘉推出一款LD7820驅動器,采用PWM調光,提供定電流控制機制,特別適用于E27/E17此類精巧的球泡燈,電路精簡及隔離式架構,能協助設計者開發出符合安全規范的產品,電流精確度達±5%,為同質產品中的佼佼者。

采用PWM調光技術的LE7820驅動電路
更多技術內容,到LED照明技術社區看看
http://www.sz-bosch.com/club/ledindex
LED技術文檔下載專區
http://www.sz-bosch.com/whitepaper
[page]
新綠科技針對智能型照明調光方案的新探索
在LED照明調光方案上面,新綠科技總經理劉光華分別舉出了智能型照明調光的各類方案:
新綠科技首先提出兩種比較先進的調光方式,紅外線遙控器調光和無線電波遙控器調光。紅外線遙控器調光技術成熟比較成熟,而且紅外接收器不容易受到干擾。但它的缺點就是只能操作到75℃,而且還需要加一MCU 譯碼器,還需要備用電源,所以成本較高。同樣,無線電波遙控器調光的優點是傳輸角度很廣,傳輸距離也較遠。但它的缺點是接收器容易受到電源模塊的干擾也需要備用電源。采用這兩款遙控器對LED實現調光,這當然是比較理想的解決方案,可以實現開關燈和用PWM連續調光,但因為它們都因為生產成本較高,沒有統一規格,只能用于高檔住宅。
新綠科技同樣提出了硅控調光,采用可控硅就是對交流電的正弦波加以切割而達到改變其有效值的目的??煽毓杵茐牧苏也ǖ牟ㄐ危瑥亩档土斯β室蛩刂?,通常PF低于0.5,而且導通角越小時功率因素越差(1/4亮度時只有0.25);同樣,非正弦的波形加大了諧波系數;
非正弦的波形會在線路上產生嚴重的干擾信號(EMI)。
可控硅調光雖然有那么多的缺點和問題,但是,它卻有著一定的的優勢,那就是它已經和白熾燈鹵素燈結成了聯盟,占據了很大的調光市場。如果LED想要取代可控硅調光的白熾燈和鹵素燈燈具的位置,就也要和可控硅調光兼容。
最后,新綠科技提出了觸控調光,臺灣有一家公司推出了一種稱之為EZ-Dimming的GM6182的四段開關調光不失為一種好方案。它只利用墻上的普通電燈開關就能實現4段 調光,第一次開為全亮,第二次開為60%亮度,第三次開為40%亮度,第四次開為20%亮度。這種系統的優點是可以利用普通的墻上開關實現調光。而且其功率因素高達0.92以上。沒有產生干擾信號之慮。缺點是無法連續調光。還有操作麻煩一些。
新綠科技總經理劉光華最后指出,不管市場上還有那些智能型調光方案出臺,根據需求與時空環境,自動或半自動調整照明燈具的流明輸出,這就是每一類智能型調光方案需要實現的功能。
Marvell綠色節能方案的全系統智能LED照明平臺
面對著如此眾多的智能型調光方案和產品,一些公司為了提高自身在LED照明市場的競爭力,綠色節能調光理念和方案也相應順勢而出。Marvell新型智能LED照明平臺體現了Marvell對綠色照明應用的前瞻性眼光,它的目標是為OEM提供一個完整的軟硬件解決方案,使得他們可以用更少的時間和更低的成本來開發產品并投入市場。同時,該平臺是一個綠色節能方案,它包含了基于Marvell的創新LED驅動芯片的發光二級管 (LED)照明組件以及ZigBee網絡、ZigBee/WiFi無線網關以及智能照明軟件。這些組件共同提升系統能效,并保證高質量LED照明以促進環保和便捷的生活方式。

Marvell智能 LED照明管理平臺提供了完全集成的LED照明和無線控制系統,因此不論是易用性的提升還是安裝成本的降低都趨向于極致,大大簡化了使用和維護難度,使得 非專業人員也能輕松應對。該平臺的一大特色是允許終端用戶可以使用智能手機和平板電腦方案,使他們可以方便地從任何地方管理、分析并維護一個更具性價比的數字照明方案。這種智能LED照明平臺可以顯著地節約商業和住宅用電。并且隨著新的LED照明應用的推出,用戶還可以添加更多安全功能以及增強遠程管理的體驗,如高質量的照明調整、氣氛和現場的控制等。

更多技術內容,到LED照明技術社區看看
http://www.sz-bosch.com/club/ledindex
LED技術文檔下載專區
http://www.sz-bosch.com/whitepaper
http://www.sz-bosch.com/club/ledindex
LED技術文檔下載專區
http://www.sz-bosch.com/whitepaper




