中心議題:
- 采用直流電源的LED調光技術
- 采用交流電源的LED調光技術
- 未來的LED調光技術
解決方案:
- 用調正向電流的方法來調亮度
- 采用脈寬調制來調光
- 用可控硅對LED調光
作為一種光源,調光是很重要的。不僅是為了在家居中得到一個更舒適的環境,在今天來說,減少不必要的電光線,以進一步實現節能減排的目的是更加重要的一件事。而且對于LED光源來說,調光也是比其他熒光燈、節能燈、高壓鈉燈等更容易實現,所以更應該在各種類型的LED燈具中加上調光的功能。
第一部分 采用直流電源led的調光技術
1 用調正向電流的方法來調亮度
要改變LED的亮度,是很容易實現的。首先想到的是改變它的驅動電流,因為LED的亮度是幾乎和它的驅動電流直接成正比關系。圖1中顯示了Cree公司的XLampXP-G的輸出相對光強和正向電流的關系。

圖1. XLampXP-G的輸出相對光強和正向電流的關系
由圖中可知,假如以350mA時的光輸出作為100%,那么200mA時的光輸出就大約是60%,100mA時大約是25%。所以調電流可以很容易實現亮度的調節。
1.1 調節正向電流的方法
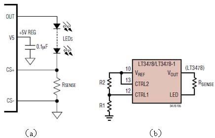
調節LED的電流最簡單的方法就是改變和LED負載串聯的電流檢測電阻(圖2a),幾乎所有DC-DC恒流芯片都有一個檢測電流的接口,是檢測到的電壓和芯片內部的參考電壓比較,來控制電流的恒定。但是這個檢測電阻的值通常很小,只有零點幾歐,如果要在墻上裝一個零點幾歐的電位器來調節電流是不大可能的,因為引線電阻也會有零點幾歐了。所以有些芯片提供一個控制電壓接口,改變輸入的控制電壓就可以改變其輸出恒流值。例如凌特公司的LT3478(圖2b)只要改變R1和R2的比值,也可以改變其輸出的恒流值。

圖2. 輸出恒流值的調節
[page]
1.2 調正向電流會使色譜偏移
然而用調正向電流的方法來調亮度會產生一個問題,那就是在調亮度的同時也會改變它的光譜和色溫。因為目前白光LED都是用蘭光LED激發黃色熒光粉而產生,當正向電流減小時,藍光LED亮度增加而黃色熒光粉的厚度并沒有按比例減薄,從而使其光譜的主波長增長,具體實例如圖3所示。

圖3. 主波長和正向電流的關系
當正向電流為350mA時,主波長為545.8nm;當正向電流減小為200mA時,主波長為548.6nm;當正向電流減小為100mA時,主波長為550.2nm。
正向電流的改變也會引起色溫的變化(圖4)。

圖4. 白光LED的色溫和正向電流的關系
由圖4可知,當正向電流為350mA時,色溫為5734K,而正向電流增加到350mA時,色溫就偏移到5636K。電流再進一步減小時,色溫會向暖色變化。
當然這些問題在一般的實際照明中可能不算是一個大問題。然而在采用RGB的LED系統中,就會引起彩色的偏移,而人眼對彩色的偏差是十分敏感的,因此也是不能允許的。
1.3 調電流會產生使恒流源無法工作的嚴重問題
然而在具體實現中,用調正向電流的方法來調光可能會產生一個更為嚴重的問題。
我們知道LED通常是用DC-DC的恒流驅動電源來驅動的,而這類恒流驅動源通常分為升壓型或降壓型兩種(當然還有升降壓型,但由于效率低、價錢貴而不常用)。究竟采用升壓型還是降壓型是由電源電壓和LED負載電壓之間的關系決定的。假如電源電壓低于負載電壓就采用升壓型;假如電源電壓高于負載電壓就采用降壓型。而LED的正向電壓是由其正向電流決定的。從LED的伏安特性(圖5)可知,正向電流的變化會引起正向電壓的相應變化,確切地說,正向電流的減小也會引起正向電壓的減小。所以在把電流調低的時候,LED的正向電壓也就跟著降低。這就會改變電源電壓和負載電壓之間的關系。

圖5. LED的伏安特性
[page]
例如,在一個輸入為24V的LED燈具中,采用了8顆1W的大功率LED串聯起來。在正向電流為350mA時,每個LED的正向電壓是3.3V。那么8顆串聯就是26.4V,比輸入電壓高。所以應該采用升壓型恒流源。但是,為了要調光,把電流降到100mA,這時候的正向電壓只有2.8V,8顆串聯為22.4V,負載電壓就變成低于電源電壓。這樣升壓型恒流源就根本無法工作,而應該采用降壓型。對于一個升壓型的恒流源一定要它工作于降壓是不行的,最后LED就會出現閃爍現象。實際上,只要是采用了升壓型恒流源,在用調正向電流調光時,只要調到很低的亮度幾乎一定會產生閃爍現象。因為那時候的LED負載電壓一定是低于電源電壓。很多人因為不了解其中的問題,還總要去從調光的電路里去找問題,那是徒勞無益的。
采用降壓型恒流源問題會少一些,因為如果本來電源電壓高于負載電壓,當亮度是往低調,負載電壓是降低的,所以還是需要降壓型恒流源。但是如果調到非常低的正向電流,LED的負載電壓也變得很低,那時候降壓比非常大,也可能超出了這種降壓型恒流源的正常工作范圍,也會使它無法工作而產生閃爍。
1.4 長時間工作于低亮度有可能會使降壓型恒流源效率降低溫升增高而無法工作
一般人可能認為向下調光是降低恒流源的輸出功率,所以不可能會引起降壓型恒流源的功耗加大而溫升增高。殊不知當降低正向電流時所引起的正向電壓降低會使降壓比降低。而降壓型恒流源的效率是和降壓比有關的,降壓比越大,效率越低,損耗在芯片上的功耗越大。圖6是SLM2842J的效率和降壓比的關系曲線。

圖6. 降壓型恒流源的效率和降壓比的關系
圖中的輸入電壓為35V,輸出電流為2A,當輸出電壓為30V時,效率可以高達97.8%。但是當輸出電壓降低到20V時,效率就降為96%;當輸出電壓降低為10V時,效率就降低為92%。在這三種情況下,盡管其輸出功率依次為60W,40W和20W,但是其損耗功率卻依次為1.2W,1.6W,1.6W。后兩種情況下功耗增大了33%。假如恒流模塊的散熱系統設計得非常臨界,增加33%的耗散功率就有可能會使芯片的結溫升高,以致發生過溫保護而無法工作,嚴重時也有可能使芯片燒毀。
1.5 調節正向電流無法得到精確調光
因為正向電流和光輸出并不是完全正比關系,而且不同的LED會有不同的正向電流和光輸出關系曲線。所以用調節正向電流的方法很難實現精確的光輸出控制。
2 采用脈寬調制(PWM)來調光
LED是一個二極管,它可以實現快速開關。它的開關速度可以高達微秒以上。是任何發光器件所無法比擬的。因此,只要把電源改成脈沖恒流源,用改變脈沖寬度的方法,就可以改變其亮度。這種方法稱為脈寬調制(PWM)調光法。圖7表示這種脈寬調制的波形。假如脈沖的周期為tpwm,脈沖寬度為ton,那么其工作比D(或稱為孔度比)就是ton/tpwm。改變恒流源脈沖的工作比就可以改變LED的亮度。

圖7. 用改變脈沖寬度的方法來改變LED的亮度
[page]
2.1 如何實現PWM調光
具體實現PWM調光的方法就是在LED的負載中串入一個MOS開關管(圖8),這串LED的陽極用一個恒流源供電。

圖8. 用PWM信號快速通斷LED串
然后用一個PWM信號加到MOS管的柵極,以快速地開關這串LED。從而實現調光。也有不少恒流芯片本身就帶一個PWM的接口,可以直接接受PWM信號,再輸出控制MOS開關管。那么這種PWM調光方法有那些優缺點呢?
2.2 脈寬調制調光的優點
1.不會產生任何色譜偏移。因為LED始終工作在滿幅度電流和0之間。
2.可以有極高的調光精確度。因為脈沖波形完全可以控制到很高的精度,所以很容易實現萬分之一的精度。
3.可以和數字控制技術相結合來進行控制。因為任何數字都可以很容易變換成為一個PWM信號。
4. 即使在很大范圍內調光,也不會發生閃爍現象。因為不會改變恒流源的工作條件(升壓比或降壓比),更不可能發生過熱等問題。
2.3 脈寬調光要注意的問題
1. 脈沖頻率的選擇:因為LED是處于快速開關狀態,假如工作頻率很低,人眼就會感到閃爍。為了充分利用人眼的視覺殘留現象,它的工作頻率應當高于100Hz,最好為200Hz。
2. 消除調光引起的嘯聲: 雖然200Hz以上人眼無法察覺,可是一直到20kHz卻都是人耳聽覺的范圍。這時候就有可能會聽到絲絲的聲音。解決這個問題有兩種方法,一是把開關頻率提高到20kHz以上,跳出人耳聽覺的范圍。但是頻率過高也會引起一些問題,因為各種寄生參數的影響,會使脈沖波形(前后沿)產生畸變。這就降低了調光的精確度。另一種方法是找出發聲的器件而加以處理。實際上,主要的發聲器件是輸出端的陶瓷電容,因為陶瓷電容通常都是由高介電常數的陶瓷所做成,這類陶瓷都具有壓電特性。在200Hz的脈沖作用下就會產生機械振動而發聲。解決的方法是采用鉭電容來代替。不過,高耐壓的鉭電容很難得到,而且價錢很貴,會增加一些成本。
第二部分 采用交流電源的LED調光
3 用可控硅對LED調光
普通的白熾燈和鹵素燈通常采用可控硅來調光。因為白熾燈和鹵素燈是一個純阻器件,它不要求輸入電壓一定是正弦波,因為它的電流波形永遠和電壓波形一樣,所以不管電壓波形如何偏離正弦波,只要改變輸入電壓的有效值,就可以調光。采用可控硅就是對交流電的正弦波加以切割而達到改變其有效值的目的。其電原理圖如圖9所示。虛線部分就是安裝在墻上的可控硅調光開關。a-b之間的電阻就是白熾燈負載。所以負載是和可控硅開關串聯的。

圖9. 可控硅調光的電路圖和波形圖
改變可變電阻的分壓比就可以改變其導通角,從而實現改變其有效值的目的。通常這個電位器帶一個開關,接在n的輸入端,用于開關燈。除了可控硅以外,還有晶體管后沿調光技術等等,因為它們的基本問題是相同的,就不在此介紹了。
3.1 可控硅調光的缺點和問題
然而,可控硅調光存在一系列問題。
1. 可控硅破壞了正弦波的波形,從而降低了功率因素值,通常PF低于0.5,而且導通角越小時功率因素越差(1/4亮度時只有0.25)。
2. 同樣,非正弦的波形加大了諧波系數。
3. 非正弦的波形會在線路上產生嚴重的干擾信號(EMI)
4. 在低負載時很容易不穩定,為此還必須加上一個泄流電阻。而這個泄流電阻至少要消耗1-2瓦的功率。
5. 在普通可控硅調光電路輸出到LED的驅動電源時還會產生意想不到的問題,那就是輸入端的LC濾波器會使可控硅產生振蕩,這種振蕩對于白熾燈是無所謂的,因為白熾燈的熱慣性使得人眼根本看不出這種振蕩。但是對于LED的驅動電源就會產生音頻噪聲和閃爍。
[page]
3.2 可控硅調光的優勢
可控硅調光雖然有那么多的缺點和問題,但是,它卻有著一定的的優勢,那就是它已經和白熾燈鹵素燈結成了聯盟,占據了很大的調光市場。如果LED想要取代可控硅調光的白熾燈和鹵素燈燈具的位置,就也要和可控硅調光兼容。
具體來說,在一些已經安裝了可控硅調光的白熾燈或鹵素燈的地方,墻上已經安裝了可控硅的調光開關和旋鈕,墻壁里也已經安裝了通向燈具的兩根連接線。要更換墻上的可控硅開關和要增加連接線的數目都不是那么容易,最簡單的方法就是什么都不變,只要把燈頭上的白熾燈擰下,換上帶有兼容可控硅調光功能的LED燈泡就可以。這種戰略就像led日光燈一樣,最好做成和現在的T10、T8熒光燈尺寸大小完全一樣,不需要專業電工,普通老百姓就可以直接更換,那就可以很快普及。因此國外很多生產LED驅動IC的廠商都開發出了可以兼容現有可控硅調光的IC來。
3.3 兼容可控硅調光的LED驅動IC
目前市場上主要有恩智浦的SSL2101/2,國半的LM3445,iWatt的iW3610和OnSemi的NCL3000四種兼容可控硅調光的驅動IC。其特點如下:

和一般反激式的IC不同之處在于它們都可以檢測出可控硅的導通角來確定LED的電流以進行調光,我們不準備來詳細介紹它們的工作原理和性能,因為我們并不認為這是LED調光的方向。
3.4 兼容可控硅調光的問題和缺點
盡管多個跨國大芯片公司都推出了兼容現有可控硅調光的芯片和解決方案。但是這類解決方案是不值得推薦的,主要原因如下:
1. 可控硅技術是具有半個多世紀的陳舊技術,它具有很多如前所述的缺點,是一種早該淘汰的技術。它應該和白熾燈、鹵素燈同時退出歷史舞臺。
2. 很多這類芯片自稱具有PFC,可以改善功率因素,實際上,它只改善了作為可控硅負載的功率因素,使它們看上去接近純阻的白熾燈和鹵素燈,而并沒有改善包括可控硅在內的整個系統的功率因素。
3. 所有兼容可控硅的LED調光系統的整體效率都十分低下,有些還沒有考慮為了穩定工作而需要的泄流電阻的損耗,完全損壞了LED的高能效。
4. 所有的可控硅LED調光系統也都是調節LED的正向電流,存在著前面所述的色譜偏移等缺點。
5. 安裝可控硅調光的白熾燈和鹵素燈所占的比例不到萬分之一,而在墻里安裝可控硅開關的比例在可控硅調光的燈具里連萬分之一都不到,因為絕大多數安裝可控硅調光的都是臺燈、床頭燈、立燈。更何況市面上有幾十種不同規格的可控硅和晶體管調光開關,實際上所開發的IC根本不可能兼容所有的可控硅開關,而只能兼容其中的一小部分。
6. LED是一種全新的創世紀的技術,它有著無可比擬的優越性。完全沒有必要為了照顧落后的可控硅而犧牲LED的優點。更不應該去新安裝墻上的可控硅開關來實現LED的調光。
4 未來的LED調光系統
那么LED究竟應該采用什么樣的調光系統呢?
4.1 PWM調光
前面已經說過LED調光最好是采用PWM調光,采用PWM調光時,可以在墻上開關里安裝一個簡單的PWM發生器,然后利用電位器來控制PWM的工作比從而實現調光。但是如果還要開關燈的亮滅,那么就需要再加一對線。所以無法兼容原來墻里的的可控硅開關的引線。原來的可控硅開關的引線只有2根,就可以又能調光又能開關。這個優點是很難兼容的。不過實際上真正最常用的調光燈具是臺燈或立燈,那些調光開關都是安裝在電源線上不是墻里,那也就無所謂要利用墻里的兩根引線了。也就是說,PWM調光是可以直接應用于調光型臺燈的。
4.2 分段式開關調光
臺灣有一家公司推出了一種稱之為EZ-Dimming的GM6182的四段開關調光不失為一種好方案。它只利用墻上的普通電燈開關就能實現4段調光,第一次開為全亮,第二次開為60%亮度,第三次開為40%亮度,第四次開為20%亮度。這種系統的優點是可以利用普通的墻上開關實現調光。而且其功率因素高達0.92以上。沒有產生干擾信號之慮。缺點是無法連續調光。還有操作麻煩一些。
4.3 遙控式調光
采用紅外遙控器對LED實現調光。這當然是最理想的解決方案。可以實現開關燈,和用PWM連續調光。缺點是成本高,沒有統一規格,只能用于高檔住宅。
其實我們應當回過來想一想我們要調光的主要目的應當是什么。前面所有提到的調光目的都是為了滿足居家的人們在不同場合下需要不同的光強。例如看電視的時候可能要暗一些,看書的時候可能要亮一些。這些大多是在住宅里。很少有辦公室、商場、工廠、學校安裝調光燈的。而且這些地方絕大多數安裝的是熒光燈、節能燈,也不可能進行調光或者很難實現連續調光。
5 劃時代的為節能而調光
自從人類意識到一定要千方百計節能減排,才能解決大氣變暖的迫切問題后,如何減少照明用電就作為一個重要的問題提到日程上來。因為照明用電占總能耗的20%。幸好出現了高效節能的LED,LED本身比白熾燈節能5倍以上,比熒光燈、節能燈也要節能一倍左右,還不像熒光燈、節能燈那樣含汞。如果還能夠利用調光來節能,那么也是非常重要的節能手段。但過去所有光源都很不容易實現調光,而容易調光正是LED的一個很大的優點。因為在很多場合其實不需要開燈或者至少不需要那么亮,可是燈卻開得很亮,例如半夜到黎明時段的路燈;地鐵車廂從地下開到郊區地面時車廂里的照明燈;更常見的是在陽光明媚時靠近窗口的辦公室、學校、工廠等的熒光燈都還開在那里。這些地方每天不知道要浪費多少電能!過去因為高壓鈉燈、熒光燈、吸頂燈、節能燈根本無法調光,也只能算了?,F在改用LED以后,可以自如調光了,這些電能完全可以節省下來! 所以對于燈具調光來說,家庭壁上調光不是主要的應用場合,市場也很小。反而是路燈、辦公室、商場、學校、工廠的按需調光才是更重要的場合,不但市場巨大,而且節能可觀。這些場合需要的不是手動調光而是自動調光、智能調光!
[page]
5.1 路燈的調光
一般來說,路燈到半夜以后就沒有什么用處了,所以通常的做法是12點以后關燈或者開一半亮度。但是最合理的做法是根據交通流量來控制路燈的亮度,甚至是完全自適應地控制亮度。圖10就是根據當地交通流量的統計值來調節路燈亮度的一個例子。

圖10. 交通流量的統計值來智能地調節路燈的亮度
而為了實現這種智能調光,實際上也是十分簡單的。只要把這個地區的交通流量統計值的曲線輸入到一個單片機,根據這個曲線給出PWM的調光信號到恒流驅動源就可以實現。
5.2 光敏自動調光LED燈
為了減小在強日光下不必要的照明,可以采用光敏自動調光LED日光燈(或任何其他LED燈具)。它的方框圖如圖11所示。


圖11. 光敏自動調光LED燈具的方框圖和實物圖
光敏元件的作用是感受周圍的日光,如果日光越強那么就輸出一個PWM信號到所有靠近日光的LED燈具(例如LED日光燈),把它們的亮度調暗。一個調光信號發生器可以調節很多LED燈具,只要這些燈具的恒流驅動源帶有PWM調光控制接口。這種調光系統本身的效率高達92%以上。而且不存在任何和墻上可控硅調光線路的兼容性問題。這種全自動的自適應節能調光是任何熒光燈、節能燈、高壓鈉燈等氣體放電管根本無法實現的,而卻是LED燈具最擅長的。




