【導讀】在典型的IoT物聯網系統中,傳感器節點大部分保持在睡眠模式或船舶模式,只有在需要數據采集時才會切換到活動模式。為了更好地節能,我們需要改進物聯網睡眠模式或船舶模式下的電流,從而最大限度地延長電池壽命。
在典型的IoT物聯網系統中,傳感器節點大部分保持在睡眠模式或船舶模式,只有在需要數據采集時才會切換到活動模式。為了更好地節能,我們需要改進物聯網睡眠模式或船舶模式下的電流,從而最大限度地延長電池壽命。

圖1:物聯網系統的典型拓撲圖
本文將主要對比在船舶模式或睡眠模式下,傳統解決方案(使用負載開關、RTC和外部按鈕控制器)與改進方案 (使用集成解決方案),看看它們誰更省電。
船舶模式與睡眠模式
大多數情況下,傳感器節點保持在睡眠模式或者船舶模式。我們先來了解一下這兩種模式:
●船舶模式,可延長產品裝運階段的電池壽命。在船舶模式下,電池與系統其余部分斷開電氣連接,以在產品閑置或未使用時將功耗降至最低。
●在睡眠模式,系統的所有外圍設備要么關閉,要么以最低功率要求運行。物聯網設備定期醒來,執行特定任務,然后返回睡眠模式。
通過禁用無線傳感器節點的各種外圍設備,可以實現不同的睡眠模式。例如,在調制解調器睡眠中,僅禁用通信塊。在淺睡眠模式下,包括通信塊、傳感器塊和數字塊在內的大多數塊都被禁用;而在深睡眠模式中,無線傳感器節點完全斷電。
在傳感器節點中啟用深度睡眠模式可以最大化電池壽命;因此,優化深度休眠電流是提高整體電池壽命的唯一方法。
傳統節能解決方案:使用RTC、負載開關和外部按鈕控制器
以下是一個示例,其使用傳統解決方案來實現傳感器節點的節能。
功能模塊 | 型號 |
RTC | |
負載開關 | |
外部按鈕控制器 |

圖2:傳統解決方案框圖
傳統解決方案中,負載開關和RTC用于打開/關閉無線傳感器節點。在這種方法中,只有負載開關和RTC(實時時鐘芯片)同時作用,才能使無線節點處于活動狀態,從而將總靜態電流降低到毫安。這里的睡眠時間可以通過無線傳感器節點內的MCU編程。
外部按鈕控制器可以連接到負載開關,以啟用船舶模式功能。外部按鈕將退出船舶模式并進入無線傳感器節點正常操作模式。
小貼士:外部按鈕控制器
外部按鈕控制器具有電池“保鮮密封(Battery Freshness Seal)”功能,它是一種微處理器監控電路的功能,外部按鈕控制器在VCC首次上電以前斷開備份電池與任何下游電路的連接。這能保證備份電池在電路板首次上電使用以前不會放電,因此可延長電池壽命。
相關產品:ADI的 MAX16150
資料來源:ADI電子工程術語定義:電池“保鮮密封”

圖 3 :MAX16150方框圖
改進的解決方案
下個示例中,使用了基于ADI MAX16163/ MAX16164 的改進解決方案,該方案取代了傳統解決方案的負載開關、RTC和外部按鈕控制器。

圖4:使用MAX16163的改進解決方案
MAX16163 / MAX16164是模擬設備的納米功率控制器,具有開/關控制器和可編程睡眠時間功能。這些器件改進了一個電源開關,用于對輸出進行選通,提供可達200mA的負載電流,以簡化BOM并降低成本。
無線傳感器節點單元通過MAX16162 / MAX16163連接到電池。睡眠時間可由MCU編程,也可使用PB/SLP接地的外部電阻器或MCU的I2C命令設置外部只加一個按鈕用于退出設備的船舶模式。
兩種解決方案性能比較
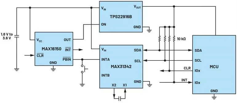
兩種方案的性能比較取決于物聯網應用的占空比。在占空比較小的應用中,睡眠電流是衡量物聯網設備運行時系統效率的指標,關機電流是衡量船舶模式功耗的指標。為了演示解決方案的模式,我們選擇了具有極小靜態電流的RTC MAX31342、外部按鈕控制器MAX16150和微型負載開關TPS22916。
RTC使用I2C通信編程,設置物聯網應用程序的睡眠時間,當定時器到期時,中斷信號下拉MAX1615的PBIN引腳,其將輸出設置為高并接通負載開關。在睡眠期間,只有TPS22916、MAX31342和MAX16150消耗電力系統電源。

表 1:傳統解決方案不同功能模塊的電流消耗

圖5:傳統解決方案的示意圖
在實驗中,我們評估了兩種最新技術在固定占空比下的壽命,比較了傳統解決方案和使用MAX16163的改進解決方案的性能。
可以使用平均負載電流和電池容量來計算電池的壽命。

可以使用系統的占空比來計算平均負載電流。

平均負載電流=工作電流 ╳ D+睡眠電流 ╳ (1-D)
為了比較這兩種解決方案,假設系統每兩小時醒來一次,執行特定任務,然后進入睡眠模式。系統激活電流為5mA。電池壽命取決于操作的占空比。下圖顯示了具有不同占空比的兩種方案的電池壽命曲線圖,從0.005%到0.015%不等。

圖6:無線傳感器節點的電池壽命與占空比

表2:兩種不同解決方案的比較
ADI的MAX16163解決方案實現了對這些功能進行更精確控制的設計。與傳統方法相比,它將電池壽命延長了約20%(對于典型的0.007%占空比操作,如圖6所示),并將解決方案大小減少到60%。
小貼士:Digi-Key電池續航時間計算器
這款Digi-Key在線計算小工具,根據電池的標稱容量和負載所消耗的平均電流來估算電池續航時間。
電池續航時間 = 電池容量 (mAh) / 負載電流(mA)
在以下表格中輸入電池容量與設備功耗,即可得到電池巡航時間。

本文小結
在大多數應用中,電池的壽命取決于我們為傳感器節點設計功率策略的效率。這表明優化船舶模式和睡眠模式是提高電池效率的最佳方法之一。
(來源:得捷電子DigiKey,作者: Alan Yang)
免責聲明:本文為轉載文章,轉載此文目的在于傳遞更多信息,版權歸原作者所有。本文所用視頻、圖片、文字如涉及作品版權問題,請聯系小編進行處理。
推薦閱讀:




