【導讀】同步解調可以解決很多傳感器信號調理所共有的特性挑戰。本文討論在嚴格的功耗和成本限制系統中使用同步解調進行傳感器信號調理時的一些設計考慮因素。
01 傳感器激勵
傳感器隨處可見,它們用來測量溫度、光照、聲音和其他各種環境參數。在某些應用中,傳感器可以把待測樣本轉換成感應器。例如,色度計使用LED將光線照射穿過待測液體樣本。樣本的光吸收調制光電二極管檢測的光量,以便揭示待測液體的特性。血氧含量可以通過測量血管組織中的紅光和紅外光吸收之差來確定。超聲傳感器根據超聲在氣體中行進的多普勒頻移來測量氣流速率。所有這些系統都可以使同步解調來實現。
圖1顯示的是測量傳感器輸出信號的同步解調系統。激勵信號fx用作載波,傳感器以幅度、相位(或兩者同時)作為待測參數的函數進行調制。信號可能經過放大和濾波,然后再由相敏檢波器(PSD)向下調制,回到直流狀態。輸出濾波器(OF)將信號帶寬限制在待測參數的頻率范圍內。

圖1. 同步解調系統
傳感器輸出端的噪聲可能受內部源或外部耦合的影響。低頻(1/f)噪聲經常會限制傳感器或測量電子設備的性能。很多傳感器還容易受到低頻環境噪聲的干擾。光學測量容易受到背景光照的影響;電磁傳感器容易受到電源輻射的影響。自由選擇激勵頻率以避開噪聲源是同步解調的重要優勢。
選擇一個可以降低這些噪聲源影響的激勵頻率是優化系統性能的重要途徑。所選激勵頻率應當具有較低的噪底,并離開噪聲源足夠距離,以便適當進行濾波便可將噪聲降低至可以接受的水平。傳感器激勵通常是功耗預算中最大的一塊。如果傳感器的靈敏度與頻率的關系已知,則在靈敏度較高的頻率處激勵傳感器即可降低功耗。
02 相敏檢波器
若要理解抗混疊濾波器(AAF)和OF的要求,則需理解PSD。考慮通過激勵信號將輸入信號同步擴大+1和–1倍的PSD。這等效于輸入信號乘以相同頻率的方波。圖2a顯示的是輸入信號、基準電壓源和PSD輸出的時域波形;圖中,輸入信號為方波,任意相位與基準電壓源相關。
當輸入和基準電壓完全無相移時,相對相位為0°,開關輸出為直流,且PSD輸出電壓為+1。隨著相對相位增加,開關輸出成為基準頻率兩倍的方波,且占空比和均值線性下降。相對相位為90°時,占空比為50%,平均值為0。在180°相對相位處,PSD輸出電壓為–1。圖2b顯示了相對相位在0°至360°范圍內掃描時的PSD平均輸出值,輸入信號為方波和正弦波。


圖2. (a) PSD時域波形 (b) PSD輸出平均值與相對相位成函數關系
正弦波情形沒有方波情形那么直觀,但可以通過逐項相乘并分解為相加項和相減項而計算,如下所示:
正如預計的那樣,PSD在基頻處生成與輸入信號相對相位的余弦成比例的響應,但它同時也會生成針對信號所有奇次諧波的響應。若將輸出濾波器視為相敏檢波器的一部分,則信號傳輸路徑看上去就會像是一系列以基準信號奇次諧波為中心的帶通濾波器。帶通濾波器的帶寬由低通輸出濾波器的帶寬確定。PSD輸出響應是這些帶通濾波器之和,如圖3所示。出現在直流端的響應部分落在輸出濾波器的通帶內。出現在基準頻率偶次諧波的響應部分將由輸出濾波器抑制。

圖3. 有助于PSD輸出的信號輸入頻譜
乍看之下,諧波的無限求和混疊進入輸出濾波器通帶,似乎使這種方法失效。然而,由于每一個諧波項都成倍縮小,并且各諧波噪聲以平方和的平方根方式相加,噪聲混疊的影響得以減輕。假設輸入信號的噪聲頻譜密度不變,那么就可以計算諧波混疊的噪聲影響。
使Vn成為以基頻為中心的傳輸窗口的積分噪聲。總RMS噪聲VT為:
使用簡便的公式對幾何級數求和:

諧波窗口導致的RMS噪聲增加量為:
因此,所有諧波窗口產生的RMS噪聲使總噪聲僅增加11%(或1dB)。輸出依然容易受到帶通濾波器的通帶波動影響,并且PSD之前的傳感器或電子器件諧波失真將導致輸出信號產生誤差。如果這些諧波失真項過大而無法接受,可以使用抗混疊濾波器使其下降。下一個設計示例中將考慮抗混疊和輸出濾波器要求。
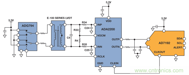
03 LVDT設計示例
圖4顯示的是一個同步解調電路,該電路可從線性可變位移變壓器(LVDT,一種特殊的繞線變壓器,具有活動內核,貼在待測位置)提取位置信息。激勵信號施加于初級端。次級端電壓隨內核位置成比例變化。
LVDT的類型有很多,此外提取位置信息的方法也各不相同。該電路采用4線模式LVDT。將兩個LVDT的次級輸出相連使其電壓相反,從而執行減法。當LVDT內核位于零點位置時,次級端上的電壓相等,繞組上的電壓差為零。隨著內核從零點位置開始移動,次級繞組上的電壓差也隨之增加。LVDT輸出電壓符號根據方向而改變。本例選擇的LVDT測量±2.5 mm滿量程內核位移。電壓傳遞函數為0.25,意味著當內核偏離中心2.5 mm時,施加于初級端的每伏特電壓的差分輸出等于250 mV。

圖4. 簡化LVDT位置檢測電路
04 集成式同步解調器
ADA2200集成式同步解調器采用獨特的電荷共享技術來執行模擬域內的分立式時間信號處理。該器件的信號路徑由輸入緩沖器、FIR抽取濾波器(進行抗混疊濾波)、可編程IIR濾波器、相敏檢波器以及差分輸出緩沖器組成。其時鐘生成功能可將激勵信號與系統時鐘同步。通過SPI兼容接口可配置可編程特性。

圖5. ADA2200同步解調器
24位Σ-Δ型ADC AD7192生成的4.92 MHz時鐘用作主機時鐘。ADA2200生成濾波器和PSD時鐘所需的一切內部信號,此外還在RCLK引腳上生成激勵信號。該器件將主機時鐘進行1024分頻,以便生成4.8 kHz信號,控制CMOS開關。CMOS開關將低噪聲3.3 V源轉換為LVDT的方波激勵信號。用于激勵源的3.3 V電源還用作ADC基準電壓源,因此電壓源中的一切漂移都不會降低測量精度。在滿量程位移處,LVDT輸出1.6 V峰峰值輸出電壓。
05 抗混疊濾波
LVDT輸出和ADA2200輸入之間的RC網絡為LVDT輸出信號提供低通濾波,同時產生使解調器輸出信號最大所需的相對相移。如前所述,圖2b顯示了最大PSD輸出發生在相對相移為0°或180°處。ADA2200具有90°相位控制,因而還可以使用±90°相對相位失調。
解調頻率奇數倍的信號能量將出現在輸出濾波器的通帶內。FIR抽取濾波器實現抗混疊濾波,能為這些頻率提供至少50 dB衰減。
如有需要,IIR濾波器可提供額外的濾波或增益。由于IIR濾波器在相敏檢波器前面,其相位響應將會影響PSD信號輸出帶寬。設計濾波器響應時,必須考慮這一點。
06 輸出濾波器
應選擇輸出濾波器的通帶,使其匹配待測參數的帶寬,但限制系統的寬帶噪聲。輸出低通濾波器必須還要能夠抑制PSD偶數倍產生的輸出雜散。
該電路使用Σ-Δ型ADC AD7192內置的LPF。它可以通過編程實現sinc3或sinc4響應,并且傳遞函數在輸出數據速率的倍數處為零。
將ADC的輸出數據速率設為解調頻率可以抑制PSD輸出雜散。ADC的可編程輸出數據速率用作可選帶寬輸出濾波器。可用的輸出數據速率(fDATA)為4.8 kHz/n,其中1 ≤ n ≤ 1023。因此,ADC對每個輸出數據數值的n個解調時鐘周期內求解調器輸出的平均值。由于主機時鐘和ADC時鐘同步,ADC輸出濾波器傳遞函數的零點將直接落在調制頻率的每一個諧波上,并且抑制任意n值的所有輸出雜散。

圖6顯示了歸一化為ADC輸出數據速率的sinc3傳輸函數。
可編程輸出數據速率具有噪聲和帶寬/建立時間之間的直觀權衡取舍關系。輸出濾波器噪聲帶寬為0.3 × fDATA、3 dB頻率為0.272 × fDATA,建立時間為3/fDATA。
在最高4.8 kHz輸出數據速率下,ADC數字濾波器具有1.3 kHz左右的3 dB帶寬。在不超過此頻率的范圍內,解調器和ADC之間的RC濾波器相對平坦,最大程度降低了ADC的帶寬要求。在最大數據速率較低的系統中,RC濾波器轉折頻率可以按比例降低。
07 噪聲性能
該電路的輸出噪聲是ADC輸出數據速率的函數。表1顯示數字化數據相對于ADC采樣速率的有效位數,假設滿量程輸出電壓為2.5 V。噪聲性能與LVDT內核位置無關。

表1. 噪聲性能與帶寬的關系
如果ADA2200輸出噪聲與頻率無關,則預計有效位數將在輸出數據速率每4×下降時增加一位。ENOB在較低輸出數據速率下不會上升太多,這是由于ADA2200輸出驅動器的1/f噪聲所導致的;該噪聲在較低的輸出數據速率下成為噪底的主要成分。
08 線性度
首先在±2.0 mm內核位移處執行一次兩點校準即可測量線性度結果。由這些測量結果可確定斜率和失調,從而實現最佳直線擬合。然后,在±2.5 mm滿量程范圍內測量內核位移。從直線數據中減去測量數據即可確定線性度誤差。

圖7. 位置線性度誤差與LVDT內核位移的關系
用于電路評估的E系列LVDT線性度額定值為±0.5%(±2.5 mm位移范圍)電路性能超過了LVDT的規格。
09 功耗
電路總功耗為10.2 mW,包括驅動LVDT的6.6 mW以及電路其余部分的3.6 mW。電路SNR可以通過增加LVDT激勵信號而得到改善,但代價是功耗更高。或者,可以通過降低LVDT激勵信號從而降低功耗,同時使用低功耗雙通道運算放大器來放大LVDT輸出信號,以便保留電路的SNR性能。
結 論
同步解調可以解決很多傳感器信號調理所共有的特性挑戰。低于1 MHz激勵頻率且動態范圍要求為80 dB至100 dB的系統可以采用低成本、低功耗模擬電路;該方法所需的數字后處理極少。了解相敏檢波器的工作原理以及傳感器輸出端的噪聲特性是確定系統濾波器要求的關鍵。
推薦閱讀:



