【導讀】為了擴展工作頻率范圍,我需要從一個非常快速的單觸發電路開始。由于無法購買合適的設備,我設計了一個類似于無處不在的 555 計時器的設備,但具有更快的組件。快速異或門、快速比較器、快速觸發器和快速放電晶體管是性的主要組件。該性電路的工作頻率高達 50 MHz(甚至可能更高)。
因此,我開始思考和研究擴展近發布的方波倍頻器電路的頻率范圍的可能方法。
為了擴展工作頻率范圍,我需要從一個非常快速的單觸發電路開始。由于無法購買合適的設備,我設計了一個類似于無處不在的 555 計時器的設備,但具有更快的組件。快速異或門、快速比較器、快速觸發器和快速放電晶體管是性的主要組件。該性電路的工作頻率高達 50 MHz(甚至可能更高)。
我使用的比較器是德州儀器 (TI) 的 TLV3501,以軌到軌(輸入和輸出)運行,驅動 17 pF 時的典型傳播延遲為 4.5 ns(值 6.4 ns)。
它是我的電路中使用的昂貴的組件(每 1000 個數量為 1.62 美元),但它速度快、價格合理且容易獲得。其他組件價格便宜、速度快且廣泛應用于電子行業。(MMBT2369 是 2N2369 的表面貼裝版本,其歷史可以追溯到 20 世紀 60 年代初期,但速度相當快且價格便宜。)
當驅動幾皮法電容時,74LVC1Gxx 部件的傳播延遲時間約為 1 ns,并且它們可以在 5 V 電源電壓下運行(這是我的偏好)。我使用了 TLV9052 雙運算放大器,它具有無限的輸入阻抗(好吧,幾乎),并且可以軌到軌、輸入和輸出運行。74LVC1G86 XOR 門很方便,因為它可以用作反相器或緩沖器,我使用了其中的幾個。
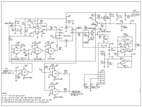
電路工作的簡單描述:負反饋強制超快單觸發產生 50% 占空比方波輸出。為了方便測試,我在輸入端添加了一個 50 歐姆終端和一個緩沖器/方波器,在輸出端添加了一個 50 歐姆驅動器。
詳細描述(圖 1): 50% 占空比方波是異或門 U3(通過 U7)的輸入,導致 U5 的 2 ns 脈沖輸出應用于翻轉的 /S 輸入-翻牌,U2。觸發器的 /Q 輸出變低并關閉放電晶體管 Q3,從而允許定時電容器 C4 開始充電。Q3 的輸出是一個斜坡電壓,通過 R1 施加到比較器 U1 的反相輸入端。當電壓斜坡達到 R4 和 R5 設置的參考電壓時,比較器的輸出變低。這會重置觸發器,導致放電晶體管導通并對定時電容器 C4 放電,然后重復該循環。
圖 1超快單觸發電路通過負反饋強制產生 50% 占空比方波輸出。
C4 的充電電流由 Q1 和相關組件提供。充電電流由運放 U6A 的負反饋控制,這迫使單觸發產生占空比為 50% 的方波,該方波經過低通濾波后,會產生正好 2.5 V 的直流電壓(如果電源電壓正好是5V)。R18 和 R19 的容差將決定該電壓的程度。
U6B 及其相關組件提供的參考電壓通過精密(或匹配)電阻器 R18 和 R19 設置為 2.5 V。該基準將跟蹤 +5 V 電源,以便在電源電壓發生變化時,電路的 50% 占空比方波輸出保持在 50%。(觸發器的輕負載輸出也會跟蹤電源電壓的變化。)
模擬、實施、測試和結果
我使用LTspice來設計和仿真電路。然后我使用 Express PCB 的工具設計并布局了雙面電路板,底部有接地層。我使用 AppCad(可在網絡上獲取)來模擬關鍵跡線上的信號過沖/下沖。我將電阻器與一些較長的走線串聯插入,以獲得快速信號,以減少過沖/下沖。除了 Q1、Q2、輸入和輸出 SMA 連接器以及連接器 P1 和 P3 之外,我對所有組件都使用了表面貼裝器件。(未使用 P2。)標記為 T1 到 T12 的點是測試點(PCB 上的鍍通孔)。加載后的電路板如圖2所示。
圖2已加載的雙面電路板,底部有接地層,標記為T1 至T12 的點為測試點。
當我用其他值的 C4 進行測試時,C4 的 10 pF 電容器留在電路中。其他值焊接在 PCB 上,但連接到安裝在 PCB 上的 0.100 英寸中心連接器,因此我可以使用滑動短路片單獨選擇它們。這就是為什么 C4 的所有其他值都有一個額外的 10 pF 用于頻率范圍測試。
LTspice 和 AppCad 仿真很好地預測了電路性能。表 1顯示了性能范圍與 C4 的幾個值的關系。
表1不同C4值的性能范圍。
該電路將倍頻器的工作頻率范圍擴展至36 MHz,是原電路頻率上限的10倍以上。
免責聲明:本文為轉載文章,轉載此文目的在于傳遞更多信息,版權歸原作者所有。本文所用視頻、圖片、文字如涉及作品版權問題,請聯系小編進行處理。
推薦閱讀:
如何更高效、更準確地測試驗證帶有Redriver的PCIe鏈路?




