【導讀】M5Stack是一個模塊化、可堆疊和可編程的開發模塊,專為快速輕松地構建物聯網項目和創建原型而設計。該模塊基于ESP32 微控制器,帶有各種傳感器、輸入、輸出和彩色液晶顯示器 (LCD)。此外,M5Stack 內核采用矩形模塊封裝,尺寸為 54 x 54 x 18 mm,并配有 2 英寸薄膜晶體管 (TFT) LCD。
M5Stack是一個模塊化、可堆疊和可編程的開發模塊,專為快速輕松地構建物聯網項目和創建原型而設計。該模塊基于ESP32 微控制器,帶有各種傳感器、輸入、輸出和彩色液晶顯示器 (LCD)。此外,M5Stack 內核采用矩形模塊封裝,尺寸為 54 x 54 x 18 mm,并配有 2 英寸薄膜晶體管 (TFT) LCD。
如前所述,該裝置有多個輸入和輸出選項,例如三個按鈕、一個揚聲器和一個 microSD 卡插槽。圖 1 說明了 M5Stack 內核。
圖1.M5Stack 。圖片由M5Stack提供
M5Stack 內核獨特的功能之一是其模塊化設計生態系統。該模塊可以輕松地與其他 M5Stack 模塊堆疊,允許用戶添加額外的功能并擴展其項目的功能。M5Stack 模塊化生態系統提供各種模塊,例如攝像頭、GPS 和電池模塊單元。
在本文中,我們將探討 采用 M5Stack 內核的角度傳感器和伺服電機單元。這個動手項目的成果是構建了一個基于電位器的伺服電機控制器,帶有 M5Stack TFT 顯示器。
項目概覽——了解人機交互 (HCI)
基于 M5Stack 電位器的伺服電機控制器項目將展示使用現成的電子產品和軟件構建人機交互 (HCI) 設備的多功能性和易用性。該項目的目的是說明如何使用基于 ESP32 的小型控制器實現人機交互等 HCI 概念?;?ESP32 的平臺將與機電對象進行人機交互。該項目將使讀者了解如何使用 M5Stack 的 TFT LCD 從機電系統顯示和獲取交互數據。此類數據可用于使用Python、PyTorch 和 Pandas 等編程語言探索網絡物理系統 (CPS) 的機器學習概念。
作為本項目的關鍵技術,推薦參考M5Stack電子藍圖書。更具體地說,第二章“M5Stack 單元動手實踐”提供了對 ESP32 模塊化控制器和可編程傳感和控制單元的電子電路和設置的技術見解。本書還包括動手項目和互動測驗以吸引讀者。基本上,您可以將此項目視為本書的延伸;因此,本項目將不解釋詳細的軟件設置說明。
設置 M5Stack
該項目的總體概念是說明使用 M5Stack 內核作為主要 ESP32 嵌入式平臺的小型伺服電機控制器的原型構建。該項目的初始設置是添加一個外部電位器來控制伺服電機。電位器將向 M5Stack 內核提供旋轉信息。然后,M5Stack 將模擬分壓數據轉換為等效脈寬調制 (PWM)控制信號,從而操作電氣有線伺服電機。圖 2 顯示了原型的系統框圖。
圖 2.基于 M5Stack 電位器的伺服電機控制系統框圖。
接下來,使用與角度傳感器相同的內部電子元件,將電位器電路連接到 M5Stack 的 ESP32 微控制器。M5Stack 角度傳感器由一個 1 KΩ 電阻器與一個 10 KΩ 電位計串聯而成。此電路配置提供分壓功能,允許一系列離散模擬信號值出現在指定的 ESP32 模數通用輸入輸出 (GPIO)引腳上。圖 3 顯示了 M5Stack 角度傳感器。
圖 3. M5Stack 角度傳感器單元。圖片由M5Stack提供
此外,該電路方法允許電位器相對于地的輸出電壓為 +3.3 V,而且 ESP32 微控制器的 GPIO 引腳符合 +3.3 V 標準。因此分壓電路的輸出電壓+3.3V不會損壞ESP32單片機。自制角度傳感器的電子電路原理圖如圖 4 所示。
圖 4.自制角度傳感器電子電路原理圖。
請注意,J1 參考標志代表焊接到角度傳感器 PCB 上的四針母連接器。
從這里,您可以使用圖 5 中所示的電氣接線圖作為參考將自制軟件角度傳感器連接到 M5Stack ,從而在無焊面包板上連接電子電路。
圖 5.自制角度傳感器無焊面包板圖。
請記住,可以使用 UiFlow 軟件設計 M5Stack 的 TFT LCD 布局——我們將在下一節中對此進行介紹。
接下來,您將使用杜邦線在 M5Stack 和自制角度傳感器無焊面包板電路之間創建一個延長線束。如圖 5 所示,將三根杜邦線插入白色四針母頭連接器,用于將電路與 M5Stack 控制器進行電氣連接。圖 6 說明了這種電氣布線接口連接和連接方法。
圖 6.電位器到 M5Stack 內核的無焊面包板接線。
UiFlow軟件介紹
對于這個項目,我使用了一個名為UiFlow的程序。UiFlow 是一個軟件開發平臺,旨在簡化控制器、模塊、傳感器和單元的 M5Stack 產品的編程和原型制作過程。該軟件提供了一個圖形用戶界面 (GUI),用于對 M5Stack ESP32 微控制器進行編程。開發人員可以拖放代碼塊并創建邏輯代碼來對 ESP32 微控制器進行編程。UiFlow 允許使用在線編輯器或桌面可軟件包進行編碼。
UiFlow 在線編輯器可以從 M5Stack 網站獲得,網址如下。還有適用于 Windows、Apple 和基于 Linux 的計算機的桌面版本。
M5Stack內核TFT LCD顯示電位器轉動數據的版圖設計如圖7所示。
圖 7.配置 M5Stack Core TFT LCD 以顯示電位器角度信息。
要了解有關 UiFlow 的更多信息,您可以前往 M5Stack 電子藍圖書的第 2 章了解更多信息。
顯示電位器讀數
將電位器連接到 M5Stack 內核后,需要軟件來顯示電氣元件的旋轉值。UiFlow 軟件將用于顯示電位器的旋轉角度(以度為單位),代碼塊包含伺服電機控制器的三個主要操作。
指令代碼塊功能包括:
? 從電位器讀取原始數據到變量
? 提供適當的可變比例因子以確保正確的角度顯示
? 以度數顯示角度
UiFlow 代碼塊如圖 8 所示。
圖 8. UiFlow 電位器角度顯示代碼塊。
除了代碼塊之外,伺服和角度傳感器單元也包含在代碼塊調色板中。這些單元將添加一組新的代碼塊,以便在整個控制器產品原型中正確操作這些設備。如圖8所示,“servo_0,servo_0旋轉角度”和“獲取angle_0值”是添加到代碼塊調色板中的新單元指令。您可以通過選擇單位加號按鈕來包含這些代碼塊。從設備列表中選擇伺服和角度單元會將所需的代碼塊添加到調色板,以完成項目控制器的代碼構建。通過選擇軟件 IDE 控制面板上的 RUN 按鈕,UiFlow 代碼塊將在 M5Stack 上執行。
使用 UiFlow 控制伺服電機
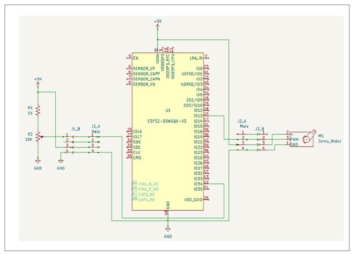
除了顯示電位器的旋轉角度外,UiFlow 代碼塊(如圖 8 所示)還控制伺服電機。將伺服電機連接到 M5Stack 需要使用與電位器相同的電氣接線技術。部分電子電路示意圖,如圖 9 所示,說明了連接到 M5Stack ESP32 GPIO13 引腳的伺服電機電氣接線。
圖 9.部分電子電路原理圖:附在 M5Stack ESP32 微控制器上的伺服電機。
電子電路原理圖上的 J2_A 連接器代表 M5Stack 上的 A 端口。J2_B 參考標志代表插入伺服電機黑色三針母連接器的電線跳線線束針腳。
M5Stack Core 到伺服電機的電氣接線如圖 10 所示。
圖 10. 伺服電機與 M5Stack 進行電氣連接。
完成的基于 M5Stack 電位器的伺服電機控制器原型如圖 11 所示。
圖 11.終的 M5Stack 基于電位器的伺服電機控制器原型構建。
作為該項目的終參考,圖 12 顯示了基于 M5Stack 電位器的伺服電機控制器的完整電子電路原理圖。
圖 12.基于 M5Stack 電位器的伺服電機控制器電子電路原理圖。
免責聲明:本文為轉載文章,轉載此文目的在于傳遞更多信息,版權歸原作者所有。本文所用視頻、圖片、文字如涉及作品版權問題,請聯系小編進行處理。
推薦閱讀:




