【導讀】工業過程控制系統應用多種多樣,范圍覆蓋從簡單的流量控制到復雜的電網,從環境控制系統到煉油廠過程控制。這些自動化系統的智能性依賴于它們的測量和控制單元。 可編程邏輯控制器1 (PLCs) 和 分布式控制系統2 (DCS''''s)是用于控制機器和過程、處理各種各樣模擬和數字輸入及輸出的兩個最常見計算機系統,這些系統包含電源、 中央處理單元(C P U),以及多種模擬輸入、模擬輸出、數字輸入和數字輸出模塊。
標準通信協議已經存在很多年了;模擬變量的范圍主要為4m A至20m A、0V至5V、0V至10V、±5V和±10V。關于下一代系統無線解決方 案的討論已有很多,但是設計人員仍然認為4m A至20mA通信和控制環路可繼續使用多年。下一代系統的標準涵蓋更高的性能、更小的尺寸、更好的系統診斷、更高級別的保護,以及更低的成本— —所有要素都將幫助制造商實現區別于其競爭對手的差異化設備產品。
我們將討論過程控制系統的關鍵性能要求,以及所包含的模擬輸入/輸出模塊,還將介紹一個過程控制評估系統,該系統采用最新集 成電路技術將這些構件整合在一起。我們還著眼于應對魯棒系統的設計挑戰,這類系統將能經受工業環境下的電快速瞬變脈沖群(EFT)、靜電放電(ESD) 和浪涌電壓干擾,并提供檢驗設計魯棒性的測試數據。
PLC概覽和應用實例
圖1所示為一個基本過程控制系統構件。一個過程變量,例如流率或氣體濃度,是通過輸入模塊進行監控的。這些信息由中央控制單元處理;輸出模塊則采取一些行動,如驅動一個執行器。

圖 1. 典型的頂層PLC系統。
圖2所示為這種類型的一個典型工業子系統。CO2氣體傳感器測定一個受保護區域的氣體積累濃度,并將此信息傳送給一個中央控制點。 該控制單元包含一個模擬輸入模塊——用來調理來自傳感器的4m A至20m A信號,一個中央處理單元,以及一個模擬輸出模塊——用來控制必需的系統變量。電流環路能夠處理大的電流負載——這些 負載經常存在于一些工業系統中常見的數百米長的通信路徑上。表述氣體濃度級別的傳感器單元輸出被轉換為標準的4m A至20mA信 號,通過電流環路傳送。這個簡化的例子所示的是一個單獨的4m A至20m A傳感器輸出連接到一個單通道輸入模塊,以及一個單一的0V至10V輸出。在實際情況下,大多數模塊都具有多個通道和可配置范圍。
輸入/輸出模塊的分辨率范圍一般是12至16位,在工業溫度范圍上具有0.1%的精度。對于橋式傳感器,輸入范圍可小至±10m V;對于執行器控制,可擴大至±10V ;過程控制系統的輸入范圍為4m A至20m A電流。模擬輸出電壓和電流范圍一般包括±5V、±10V、0V至5V、0V至10V、4mA至20mA和0mA至20mA。數模轉換器 (DAC)的穩定時間要求從10μs到10ms不等,取決于具體應用和電路負載。

圖2. 氣體傳感器。
4m A至20mA的范圍用于表述正常的氣體探測范圍,該范圍之外的電流值可被用于提供故障診斷信息,如表1所示。
表1. 4mA至20mA輸出范圍之外的電流分配。


PLC評估系統
這里描述的 PLC評估系統3 集成了生成一個完整輸入 /輸出設計所需的所有級,它包含4個完全隔離的ADC通道,1個帶RS-232接口的ARM7微處理器,以及4個完全隔離的DAC輸出通道。該評估板由一個 直流電源供電。硬件可配置的輸入量程包括0V至5V、0V至10V、±5V、±10V、4m A至20mA、0mA至20mA、±20mA和熱電偶及RTD。軟件可編 程的輸出量程包括0V至5V、0V至10V、±5V、±10V、4m A至20m A、0m A至20mA以及0mA至24mA。

圖3. 模擬輸入/輸出模塊。
輸出模塊:表2列出了PLC輸出模塊的一些關鍵技術規格。因為真實系統的精度有賴于測量通道(A DC),所以控制機制(DAC)僅需要足夠 的分辨率去調節輸出。對于高端系統而言,需要16位的分辨率,采用標準數模轉換架構很容易滿足這個要求。精度并非至關重要;一般來說,12位積分非線性誤差(INL)對于高端系統已經足夠。
通過超輸出量程并調整達到期望值,可以很容易實現25°C時0.05%的校準精度。如今的16位DAC,例 如 AD5066,4 可提供25°C時0.05mV典型 偏移誤差,以及0.01%典型增益誤差,在很多情況下無需校準。0.15%的總精度誤差看起來很容易實現,但實際上在超溫情況下這個指 標是比較嚴苛的。在工業溫度范圍上,30ppm/°C的輸出漂移會增加0.18 %的誤差。
表2. 輸出模塊技術規格。

輸出模塊可具有電流輸出、電壓輸出,或者兩者兼具。圖4所示是一個采用分立器件實現4m A至20mA環路的經典解決方案。16位nanoDAC®數模轉換器 AD5660 可提供0V至5V輸出電壓,該電壓通過感應電阻RS 設置電流,再經由R1。此電流通過R2實現鏡像。
設定RS= 15 k?,R1= 3 k?,R2= 50 ?利用5V DAC將獲得IR2 = 20 mA(最大值)。

圖4. 分立電路實現4mA到20mA輸出
這種分立設計方案有很多缺陷:器件數量多,造成系統復雜、大的電路板尺寸以及成本;總誤差難以計算,多個器件導致誤差度隨著 不同極性系數而變化;這種設計不能提供短路檢測/保護或者任何故障診斷;不包括許多工業控制模塊中必需的電壓輸出。添加任何 這類特性都將會導致設計復雜性和器件數量的增加,更好的解決方案是集成上述所有特性的單芯片IC,例如, AD5412/AD5422 這些低成本、高精度的12位/16位數模轉換器。基于這些器件的方案能夠提 供完全集成的可編程電流源和可編程電壓輸出,專為滿足工業過程控制應用需求而設計。

圖 5. AD5422可編程電壓/電流輸出。
輸出電流范圍可編程為:4m A至20 m A、0mA至20mA或者擴展的0mA至24mA。電壓輸出由獨立的引腳提供,輸出范圍可以設置為:0V至5V、 0V至10V、±5V或±10V,并且所有范圍都允許擴展10%。模擬輸出具有短路保護,在發生錯誤接線輸出時,這是一個關鍵特性——例如,用戶將輸出連接到地而非負載。 A D5422也具有斷路檢測特性,能夠監控電流輸出通道,以確保在輸出和負載之間沒有故障發生。在斷路情況下,FAULT管腳將激活,向系統控制器報警。可編程電流/電壓 輸出驅動器 AD5750 則兼具短路檢測和保護特性。
圖6所示為用于PLC評估系統的輸出模塊。早期的系統一般需要隔離500V至1k V的電壓,而現今通常需要隔離高于2K V 的電壓。 ADuM1401 數字隔離器采用 iCoupler®5 技術,為MCU和遠端負載 之間,或 者輸入/輸出模塊和背板之間提供必要的隔離。A D u M1401的3個通道在一個 方向上進行通信,第4個通道在相反方向進行通信,提供來自轉換器的隔離數據回讀。對于更新的工業設計, ADuM3401 及該系列數字隔離器的其它產品能夠提供增強的系統級ESD保護。

圖6. 輸出模塊級。
AD5422產生自己的邏輯電源(DVCC),它能被直接連接到A D u M1401的現場側,而無需攜帶邏輯電源通過隔離勢壘。A D5422包括一個內部 感應電阻,但是當要求更低的漂移時,也可采用一個外部感應電阻(R1)。因為感應電阻控制輸出電流,其電阻的任何漂移都將影響輸出。 內部感應電阻的典型溫度系數是15p p m/°C至20ppm/°C,在60°C溫度范圍上會增加0.12 %的誤差。在高性能系統應用中,一個外部感應電阻(2ppm/°C) 能被用于保持漂移小于0.016%。
A D5422內置 基準電壓源(最大漂移10p p m/°C),這個基準電壓源在PLC評估系統中的所有4個通道上均可被激活。另一個選擇方案是超低噪聲XFET® 基準電壓源 ADR445 它具有0.04%的內部精度,溫漂3ppm/°C ,可用于兩個輸出通道,選擇內置或是外部基準電壓取決于總的系統性能需求。
輸入模塊: 輸入模塊的技術規格與輸出模塊相似。通常,高分辨率 和低噪聲是很重要的。在工業應用中,當測量來自熱電偶、應變計以及橋式壓力傳感器的低水平信號時,通常需要差分輸入信號,以抑 制來自電機、交流電力線,或其它的噪聲源(這些噪聲源將噪聲引入模數轉換器(ADC)模擬輸入端)的共模干擾信號。
對于輸入模塊而言,Σ-?型ADC是最受歡迎的選擇,因為它們能夠提供高精度及高分辨率。此外,其內置可編程增益放大器 (PGA)可以精確測量小的輸入信號。圖7所示為用于評估系統的輸入模塊設計。3通道、24位Σ-?模數轉換器 AD7793 被配置為可提供較大范 圍的輸入信號,例如4mA至20mA、±10V以及直接來自傳感器的小信號輸入。

圖7. 輸入模塊設計。
這種普遍的輸入設計很容易適應RTD/熱電偶模塊 。如圖所示,每個輸入通道提供兩個輸入接線端子。一個輸入端子直接連到A D7793。用戶可以對內置 PGA進行編程,以提供高達128的模擬增益。第二個輸入端子使信號能夠通過JFET輸入儀表放大器 AD8220 被調理。這樣,輸入信號就被削弱、放大,并經過電平轉換,以提供單端輸入信 號給ADC。除了提供電平轉換功能,A D8220還具有非常好的共模抑制特性,這在寬動態范圍的應用中很重要。
低功耗、高性能的AD7793功耗小于500μA,而AD8220功耗小于750μA。這個通道被設計為可接受4m A至20mA、0V至5V以及0V至10V的模擬 輸入信號。輸入模塊的其它通道針對雙極性工作方式設計,可接受±5V和±10V的輸入信號。
為測量一個4m A至20m A輸入信號,一個低漂移精密電阻通過開關(S4)連入電路。在這個設計中,該電阻的阻值為250?,但是,只要產生的電壓在A D8220 的輸入范圍內,就可以用任意電阻值。在測量電壓時,S4保持斷開狀態。
大多數輸入模塊設計都需要隔離。圖7展示了在PLC評估系統的一個通道上如何實現隔離。4通道數字隔離器 ADuM5401 采用 isoPower®6技術,可提供2.5k V的有效值(R MS) 信號和功率隔離。除了提供4個隔離的信號通道,ADuM5401還包含1個隔離的DC-DC轉換器,能夠提供一個穩定的5V、500mW輸出信號,以驅動輸入模塊的模擬電路。
完整的系統: 圖8所示為完整系統的概覽。 ADuC7027 精密 模擬微控制器7 是主要的系統控制器。其內嵌 A R M7TDMI內核,32位架構可輕松實現該器件與24位ADC的連接 。它還支持16位thumb模式,如果需要,可實現更高的代碼密度 。A DuC7027帶有 16k B片上閃存,并可外接512k B存儲器。高精度、低壓降穩壓器 (LDO) ADP3339 可為微控制器提供穩壓電源。

圖8. 系統級設計。
評估板和PC之間的通信通過 ADM3251E 提供,該器件與R S-232 收發器隔離。A D M3251E結合了isoPower技術,無需另外的隔離式DC-DC轉換器。它非常適于嚴苛電力環境下的操作,或者需要頻繁插拔 R S-232電纜的場合,因為R S-232的引腳,包括Rx和Tx,都需要防范±15kV的靜電放電干擾
評估系統軟件和評估工具: 這套評估系統具有多種功能。與PC的通信可通過 LabView8 實現。微控制器(ADuC7027)的固件用C語言編寫,能夠控制往來ADC和DAC通道的低級命令。
圖9所示為主屏幕界面。左側的下拉菜單使用戶能夠選擇激活的ADC和DAC通道。在每一個ADC和DAC菜單下方是一個范圍設置下拉菜單,用于選擇期望的輸入和輸出范圍進行測量和控制。它支持的輸入和輸出范圍包括:4mA至20mA、0mA至20mA、0mA至24mA、0V至5V、0V至10V、±5V和±10V。通過利用內置的PGA,ADC可直接提供小的信號輸入范圍。

圖9. 評估軟件主屏幕控制器。
圖10所示的是ADC配置屏,用于設置ADC通道、更新速率和PGA增益;使能或禁止激勵電流;以及其它通用ADC設置。通過將相應的DAC輸出通道連接到 ADC輸入端,并調整每個范圍,可以校準每個ADC通道。采用這種校準方法時,A D5422的偏移和增益誤差指示每個通道的 偏移和增益。如果這些不夠精確,可采用超高精度電流和電壓源進行校準。

圖10. ADC配置屏幕。
在選擇ADC的輸入通道、輸入范圍和更新速率之后,現在我們利用ADC Stats屏幕,如圖11所示,顯示一些被測量的數據。在這個屏幕上, 用戶選擇數據點的數目進行記錄;軟件生成所選通道的柱狀圖,計算峰-峰(P-P)和有效值(R MS)噪聲并顯示結果。在此處顯示的測量范例中,輸入信號通過A D8220 被連接到A D7793:增益=1,更新速率=16.7H z,采樣數=512,輸入范圍=±10V,輸入電壓=2.5V。峰-峰分辨率為18.2位。

圖11. ADC統計屏幕。
在圖12中,輸入信號被 直接 連接到AD7793,繞過AD8220。片上2.5V基準電壓被直接連到AD7793的AIN+和AIN–通道,提供一個0V的差分信號給ADC。峰- 峰分辨率是20.0位。如果ADC條件保持相同,但2.5V的輸入被連接到AD8220,則峰-峰分辨率下降到18.9位,其原因有兩個:在低增益時,A D8220 帶給系統一些噪聲;提供輸入衰減的可調電阻導致ADC出現一些范圍損失。PLC評估系統允許用戶改變可調電阻以優化ADC的滿量程范圍。

圖12. AD7793性能。
電源輸入保護: PLC評估系統采用針對電磁兼容(EMC)的最佳實踐。一個穩壓直流電源(18V至36V)通過2線或3線接口連接到板上。電 源必須防范故障和電磁干擾(EMI)。如圖13所示,在板級設計中采取下列防御措施,以確保PLC評估系統免于電源端口可能產生的各種干擾。

圖13. 電源輸入保護。
● 壓敏電阻R1被連接到靠近電源輸入端口的地。在常規操作期間,R1的阻抗非常高(兆歐姆),因此漏電流很低(微安培)。當一個電流浪涌(例如由閃電引起)被感應到電源輸入端口時,壓敏電阻擊穿,微小的電壓變化就會導致快速的電流變化。在數十納秒(n s)內,壓敏電阻的阻抗顯著下降。這種低阻抗路徑可使得多余的能量浪涌返回到輸入端,這樣就保護了IC線路。3個可選的壓敏電阻(R2、R3和R4)也被連接到輸入路徑中,以便在 PLC板采用3線配置供電時提供保護。這些壓敏電阻的成本一般低于1美元。
● 一個正溫度系數電阻P TC1與電源輸入走線串聯連接。在常規運行期間,P TC1的阻抗非常低,對電路的其余部分沒有影響。當電流超出標稱值時, P TC1的溫度和阻抗都會迅速增加。這種高阻抗模式限制了電流并保護了輸入電路。當電流減少到標稱值時,阻抗就回到標準值。
● 當PLC板浮動時,Y電容器 C2, C3和C4可抑制共模傳導EMI。這些安全電容器要求具有低阻抗和高耐壓的特性。設計人員 必須采用具有UL或CAS認證的Y電容器,并遵守絕緣強度法規標準。
● 電感器L1和L2濾掉從電源端口進入的共模傳導干擾信號。二極管D1保護系統不受反向電壓影響。工作電流下規定了一個低的正向電壓的通用硅或肖特基二極管可被使用。
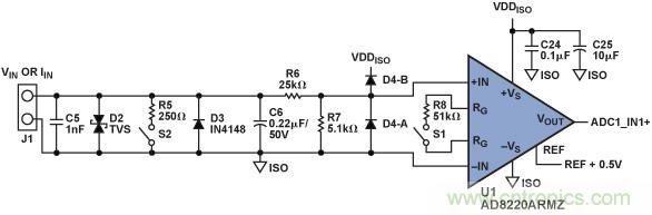
模擬輸入保護: PLC板能夠提供電壓和電流輸入。圖14所示為輸入電路結構。負載電阻R5被切換進電路以實現電流模式。電阻R6和R7削弱輸出信號。電阻 R8設置AD8220的增益。

圖14. 模擬輸入保護。
這些模擬輸入端口會受到外部終端連接的電涌和靜電放電干擾。瞬態電壓抑制器(T VS)可提供高效保護使其免受放電干擾。當一個高能 量瞬態電壓出現在模擬輸入端口時,TVS在幾納秒內從高阻抗降到低阻抗。它能吸收功率高達數千瓦的浪涌信號,并將模擬輸入信號 鉗制到一個預置電壓,這樣就保護精密器件免受浪涌損害。TVS的優點包括具有快速響應時間、高瞬態吸收功率、低漏電流、低擊穿電壓誤差,以及小封裝尺寸。
儀表放大器經常被用于處理模擬輸入信號。這些精密的、低噪聲器 件對干擾很敏感,因此流進模擬輸入端口的電流應被限制在幾毫安以下。外部肖特基二極管通常可保護儀表放大器。即使在已具有內置ESD 保護二極管的情況下,采用外部二極管也可使限制電阻更小并減小噪聲和偏移誤差。雙肖特基勢壘二極管D4-A和D4-B驅動過流到達電源或地。
當把連接外部傳感器例如熱電偶(TC)或電阻溫度檢測器(RTD)直接連到ADC時,需要類似的保護,如圖15所示。

圖15. 模擬輸入保護。
● 兩個TVS網絡(D5-C和D5-D)被放在J2輸入管腳后,以抑制來自端口的瞬態信號。
● C7、C8、C9、R9和R10構成ADC前面的RF衰減濾波器。這個濾波器有三個作用:從輸入線路中去掉盡可能多的RF能量,以保持每條線路和地之間的交流信號平衡,并維持足夠高的測量帶寬輸入阻抗,以避免載入信號源。該濾波器在-3dB差分和共模帶寬分別是7. 9kHz和1.6MHz。
模擬輸出保護: PLC評估系統可通過軟件配置為各種范圍內的輸出模擬電壓或電流。輸出信號由A D5422提供,該器件是一款高精度、低成本、完全集成的 16位數模轉換器,它能提供可編程電流源和可編程電壓輸出。AD5422的電壓和電流輸出可被直接連到外部負載上,因此它們易受到電壓浪涌和EFT脈沖的影響。
輸出結構如圖16所示。

輸出電路結構如圖16所示。
● 一個T V S ( D11)被用于濾除并抑制來自端口J5的所有瞬態信號。
● 一個絕緣的陶瓷鐵氧體磁珠(L3)串 聯 進 輸出路徑,以增 加 對高頻瞬態噪聲的隔離和去耦效果。在低頻(<100 kHz)時,鐵氧體被感應;因此它們在低通LC 濾波器中是有益的。在100k H z以上,鐵氧體不能被感應,這是高頻濾波器設計中的一個重要特性。鐵氧體磁珠具有三個作用:局部化系統噪聲,阻止 外部高頻噪聲到達AD5422,并防止內部產生的噪聲波及系統其余部分。當鐵氧體處于飽和狀態時,它們就變成非線性的 并會損失濾波特性。因此,鐵氧體的直流飽和電流一定不能超出其限制范圍,特別是當產生高電流時。
● 雙肖特基勢壘二極管D9-A和D9-B將所有的過流都轉移到正或負電源。在A D5422驅動1µF容性負載時,C22提供電壓輸出緩沖以及相位補償。
● 電流輸出通道上的保護線路與電壓輸出通道上的相當類似,只是用一個10Ω 電阻( R17 )取代了鐵氧體磁珠。從A D5422輸出 的電流被外部的分立式 NPN晶體管Q1提升。通過減小流入片上輸出晶體管的電流,外部升壓晶體管的加入將減少A D5422中的功率損耗。Q1的擊穿電壓BVCEO 應大于60V。在A D5422被用于極端供電電壓、負載電流和溫度范圍情況的應用中,這種外部升壓能力是很有益的。升壓晶體管還可被用于減少溫 度感應漂移,從而使片上基準電壓的漂移達到最小,并改善器件的漂移和線性度。
一個15kΩ的精密低漂移電流設置電阻(R15)被連接到RSET,以改善電流輸出穩定性。
● 在A D5422由外部電壓驅動時,PLC演示系統可被配置為提供高于15V的電壓輸出。TVS用于保護電源輸入端口。二極管D6和D7提供反向偏置保護。所有電源采用10µF的固態鉭電容和0.1µF的陶瓷電容去耦。
IEC測試及結果: 表3中的結果顯示出在測試期間發生的DAC輸出偏離情況。測試完成之后輸出值恢復到初始值,這一般是指B級。A級 意味著在測試期間,偏離值處于允許的系統精度范圍內。典型的工業控制系統精度大約是0.05%。
表3. IEC測試結果



圖17. DAC 通道直流電壓輸出。輻射抗擾度80MHz至1GHz @ 10V/mH。

圖 18. DAC通道1直流電壓輸出。輻射抗擾度1.4MHz至2GHz @ 3V/mH。
典型系統配置: 圖19的照片展示了評估系統以及如何配置一個典型系統。輸入通道可接受環路供電和非環路供電傳感器輸入,以及標 準工業電流和電壓輸入。完整的設計采用ADI的轉換器、隔離技術、處理器,以及電源管理產品,使客戶能夠輕松評估整個信號鏈。

圖19. 工業控制評估系統。
參考電路
1. http://en.wikipedia.org/wiki/Programmable_logic_controller.
2. http://en.wikipedia.org/wiki/Distributed_control_system.
3. www.analog.com/en/design-center/evaluation-hardware-and-software/cu_eb_plc_demo_system.html.
4. 有關ADI公司的所有器件信息,請訪問 www.analog.com.
5. www.analog.com/en/products/interface-isolation/isolation/standard-digital-isolators.html.
6. www.analog.com/en/products/interface-isolation/isolation/isopower.html.
7. www.analog.com/en/analog-microcontrollers/products/index.html.
8. www.ni.com/labview.
免責聲明:本文為轉載文章,轉載此文目的在于傳遞更多信息,版權歸原作者所有。本文所用視頻、圖片、文字如涉及作品版權問題,請聯系小編進行處理。
推薦閱讀:




