【導讀】近日德州儀器(TI)推出了最新一代ACF Controller UCC28782。TI一直致力于最新AC-DC變換技術的開發,2018年上半年率先量產業界第一顆ACF Controller UCC28780。經過近2年的打磨, UCC28782在集成度和性能上都有顯著提升,必將進一步助力適配器小型化。
1. 快充推動適配器小型化
近年來,隨著手機快充技術與USB Type C PD的普及,手機和電腦筆記本等便攜式電子設備的充電功率越來越大。在同樣的功率密度下,功率增加必然帶來手機和電腦筆記本適配器(以下簡稱:適配器)體積增加。然而,消費者總是希望適配器盡可能輕便小巧。以20W手機適配器體積75cm3,功率密度0.267W/cm3為例,功率增加到50W,保持同樣功率密度的前提下,適配器體積將會增加到150cm3,消費者很難接受這么大的體積;如果要保持同樣的體積,則功率密度需要增加到0.667W/cm3。由此可見,為了讓適配器輕便小巧,必須不斷提升功率密度才能實現。從下表是幾種典型適配器功率密度對比。
幾種典型適配器功率密度對比

2. 超高效率有源鉗位反激拓撲ACF
為了提升功率密度,必須盡可能提升電源效率和提高開關頻率,軟開關拓撲結構是達到以上目的的主要方法。傳統適配器大多采用準諧振反激拓撲(Quasi Resonant Flyback,QR),也稱為臨界模式無源鉗位反激(Transition Mode Passive Clamp Flyback,TM PCF)。準諧振反激具有結構簡單、控制容易等優點,但是功率密度提升空間小,無法滿足適配器小型化的要求。為此,業界一直在尋找支持超高功率密度適配器的新型拓撲。最終,有源鉗位反激拓撲(Active Clamp Flyback,ACF)在眾多拓撲中脫穎而出。ACF拓撲通過有源鉗位的方式實現功率管軟開關,既減小開關損耗,提高轉換效率,又支持更高開關頻率,充分發揮新型功率管氮化鎵GaN的優勢,且利于磁元件小型化。然而,相比QR拓撲,ACF拓撲對控制器Controller的要求也更高。只有使用合適的ACF Controller,才能充分發揮ACF的優勢。

ACF與PCF的拓撲結構對比
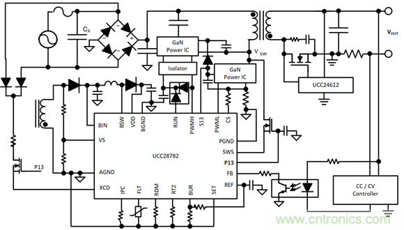
3. 最新一代ACF Controller UCC28782詳細解析
UCC28782憑借優異的設計,在實現ACF拓撲高功率密度的同時,保持全電壓范圍全功率段高效率。先進的自動調節技術和死區控制可在寬輸入電壓和寬輸出電壓范圍內均實現零電壓開關(Zero Voltage Switching, ZVS)。多模式控制在保持高效率的同時,實現Burst mode音頻噪聲消除和輸出紋波減小。通過可調開關頻率(最高可達1.5MHz),集成Boost自供電電路,內置burst mode補償電路和獨特的EMI抖頻功能,UCC28782減小外圍器件體積并降低BOM成本。此外,UCC28782還具備X電容放電和IPC智能功率控制功能,配合同步整流控制器UCC24612可達到更高效率。下面重點介紹UCC28782的幾個特色功能:

UCC28782典型應用框圖

滿載65W全電壓范圍效率曲線
集成Boost自供電電路(Integrated Biased Power),提高自供電電路效率
UCC28782集成Boost自供電電路,對比傳統的1 winding+LDO和2 windings + LDO,節省外部器件,而且最關鍵的是在USB PD 3.0 3.3V~21V寬輸出范圍下,效率明顯提升。

X電容主動放電(Active X-cap Discharge),提升空載效率
UCC28782具備X電容主動放電,可以避免被動式X電容放電電阻的損耗,有效提高空載效率。同時,XCD引腳還具備故障快速復位功能,在檢查到AC line恢復之后,UCC28782會啟動相應的復位動作。
智能功率控制(Intelligent Power Control, IPC),支持多模式控制
UCC28782擁有獨特的智能功率控制(Intelligent Power Control, IPC)。通過配置IPC引腳,可以獲得如下收益:(1) 減小輕載和空載損耗 ,比如實現空載輸入損耗小于75mW;(2)改善低輸出電壓(如5V,9V)的輕載效率;(3) 減小低輸出電壓burst mode的輸出電壓紋波,對于需要恒流輸出的應用,可有效減少電流紋波; (4) 減小低輸出電壓的過功率限制值;(5)配合S13引腳實現PFC啟停控制(PFC Disable Control),大功率適配器(>=75W)在低輸出電壓(如5V,9V)可disable PFC進一步提升中低負載下的效率。
推薦閱讀:




