【導讀】每一代新的計算系統總是比上一代產品要求更高的總功率和更低的電源電壓,從而使電源設計人員面臨在更小面積上保持更高輸出電流的難題。在高功率密度和低輸出電壓條件下,散熱問題上升為首要設計考慮因素,尤其是對于低噪聲應用中的線性穩壓器而言。并聯LDO穩壓器可以提高電源電流并減少散熱,從而降低任何特定元件的溫升幅度以及所需的散熱器件尺寸和數量。
本文說明如何將3 A LT3033極低壓差穩壓器(VLDO)并聯產生3 A以上電流并改善散熱情況。利用LT3033的內置輸出電流監測功能可以簡化并聯電路的設計,實現均流。
LT3033的輸入電壓范圍是1.14 V至10 V, 輸出電壓可低至0.2 V,負載電流可達3 A。在滿負載時的壓差僅95 mV。工作時靜態電流為1.8 mA,關斷時降至22μA。可由用戶設定的限流功能和熱保護使其具有高電流、低電壓應用所必需的魯棒性。
參考設計:3 A、單VLDO應用
圖1顯示LT3033通過1.2V輸入電源提供0.9V、3A的輸出。IN和OUT引腳需要至少10 μF的極低ESR陶瓷電容,以保持穩定性。在VOUT和ADJ引腳之間增加一個前饋電容(CFF),可改善瞬態響應并降低輸出電壓噪聲。在REF/BYP引腳到GND之間設置10 nF旁路電容通常可在10 Hz至100 kHz帶寬內將輸出電壓噪聲降至60 μV rms,并軟啟動基準電壓源。調節所需的最小輸入電壓等于調節輸出電壓VOUT加上壓差或1.14 V,取其較大值。演示板見圖2。

圖1.LT3033典型應用。

圖2.LT3033演示板。
客戶可以通過在ILIM引腳與GND之間連接一個電阻自行設定限流值,在寬溫度范圍內精度可達±12%。當輸入與輸出的差分電壓超過5 V時,具有折返功能的內部限流會替代外部限流。
LT3033通過測量IMON到GND的電阻電壓來實現輸出電流監測。IMON引腳是芯片內部PNP的集電極,它以1:2650的比率鏡像LT3033輸出PNP的電流。當電阻電壓不高于VOUT–400 mV時,它與輸出電流成正比。
該輸出電流監測功能有助于實現多個LT3033的均流。
盡管LT3033的尺寸很小,但它仍然集成了許多保護功能,包括具有折返功能的內部限流、熱限制、反向電流和電池反接保護。
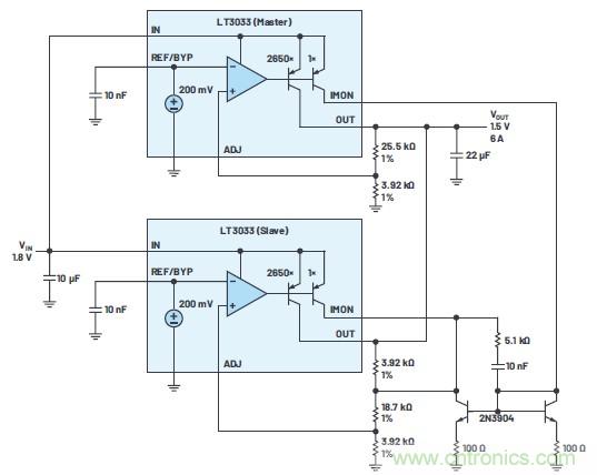
兩個LT3033并聯用于6 A應用
對于需要3 A以上電流的應用,可以利用其電流監測功能將多個LT3033并聯。圖3顯示兩個LT3033以及兩個2N3904 NPN器件通過并聯,以產生1.5 V、6 A輸出。每個器件的IN引腳和OUT引腳分別相連。一個LT3033充當主器件,控制另一個LT3033從器件。
將IMON引腳與NPN電流鏡組合使用,可創建一個簡單的放大器。該放大器將電流注入LT3033從器件的反饋分壓器中,強制使每個LT3033的IMON電流相等。100 Ω電阻可在滿負載條件下提供113 mV的發射極負反饋,以確保良好的電流鏡匹配。LT3033從器件的輸出電壓設置為1.35 V,比電路輸出低10%,以確保LT3033主器件掌握控制權。LT3033從器件的反饋電阻拆分成多個區段,以確保為從器件的NPN提供足夠的裕量。從器件的IMON引腳上添加了一個10 nF電容和5.1 kΩ電阻的組合,對反饋環路進行頻率補償。
盡管該電路可以提供6 A的負載電流,但由于兩個NPN器件之間的失配導致電路板上熱量分布不均勻,從而限制了均流精度。使用匹配的單芯片晶體管(例如,ADI公司的MAT14)來代替兩個分立式NPN器件,可以獲得更高的均流精度。MAT14是一款四通道單芯片NPN晶體管,具有出色的參數匹配性能。其最大電流增益匹配為4%。
圖4比較了使用分立式和匹配的NPN器件時每個LDO穩壓器的相應輸出電流。與2N3904相比,MAT14電流鏡的電流失配率從5.3%降至1.6%。

圖3.兩個LT3033并聯。

圖4.通過使用匹配的MAT14單芯片四通道三極管和并聯LDO穩壓器,降低了均流失配。

圖5.采用MAT14,四個LT3033并聯。

圖6.四個LT3033并聯時的熱性能。
使用匹配元件并聯四個LT3033,以實現平衡均流和均勻散熱
通過擴展電流鏡和添加LT3033從器件,該并行電路架構可根據需要擴展,使用更多LT3033。圖5顯示使用MAT14、四個LT3033并聯的均流解決方案。熱性能如圖6所示。四個LT3033的溫度在51°C至58°C范圍內。考慮每個器件沿輸入走線的壓降,電路板上散熱均勻,表明該解決方案實現了平衡均流。圖7顯示在1.8 V輸入下運行提供1.5 V輸出、12 A電源的瞬態響應。

圖7.四個LT3033并聯的負載瞬態響應。
結論
LT3033是一款3A VLDO穩壓器,采用3 mm × 4 mm封裝。其內置輸出電流監測功能,將多個LT3033 VLDO穩壓器并聯即可用于大電流應用。LT3033在滿負載條件下的典型壓差僅為95 mV,非常適合低輸入電壓至低輸出電壓的大電流應用,與開關穩壓器的電效率相當。其他特性包括可設定限流、電源良好標志和熱限制,可提供可靠和穩定的解決方案。電池供電系統可受益于低靜態電流和電池反接保護。
作者簡介
Huiyu (Molly) Zhu是ADI公司Power by Linear部門的高級應用工程師。她于1998和2000年分別獲得清華大學電子工程學士學位和碩士學位,并于2005年獲得弗吉尼亞理工學院暨州立大學(位于弗吉尼亞州布萊克斯堡)電氣工程博士學位。聯系方式:molly.zhu@analog.com。
Fei Guo是ADI公司的現場應用工程師,負責舊金山灣區的市場支持。他曾擔任ADI公司高級應用工程師,負責隔離電源轉換器產品線支持。Fei擁有圣塔克拉拉大學電氣工程碩士學位。他負責儀器儀表、汽車、工業和通信產品的電源轉換器設計。Fei的愛好包括高保真音響、攝影以及與他的兩個孩子一起玩樂。聯系方式:fei.guo@analog.com。
推薦閱讀:




