【導讀】DIY達人利用本文向朋友們分享這款電池充電器電路的“非主流”。首先掃盲一下充電器的功能特點:充電前先對電池放電,以消除記憶效應,放完電后自動轉換成充電;充電方式為脈寬調制恒流式,脈動恒流充電加脈沖放電;充滿檢測參數為電池端電壓,雙重控制;并聯充電;防反充電。
電路原理
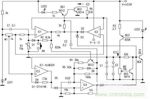
如圖1所示,IC1、IC2、IC3接成電壓比較器,IC4接成方波脈沖發生器,脈沖寬度和頻率由IC1控制,輸出正脈沖期間BG4導通,恒流IC3對電池 充電;負脈沖期間,輸出經C2微分后使BG1、BG2短時導通,對電池放電。接通電源后,IC1輸出高電位,電路進入充電狀態;若需放電應觸動放電按鈕 AN,使IC1輸出低電位,BG1、BG2導通,電池開始放電,放電指示LED3亮,充電指示LED3熄滅;當電池放電至09V時,IC1輸出高電 位,BG1、BG2、D3截止,放電結束,充電開始。
當電池被充至42V時,IC1輸出由高變低,IC2輸出由低變高;IC3正輸入端電位 約44V,IC4輸出的脈沖頻率由180Hz變為320Hz左右,凈充電電流平均值由200mA降至62mA左右。當電池被充至44V時,IC3輸出由高 電位變為低電位,將IC4輸出鉗制在低電位上,BG4截止,充電結束。
電路安裝無誤,裝入待充的500mAh鎳鎘電池兩只,接通電源,應有LED1、LED2亮,LED3微亮;IC1、IC3輸出高電位,IC2輸出低電位,IC4輸出平均值在0.2V~1V,否則應檢查有關元件是否接錯;若工作正常,可按以下步驟進行調試:
1、按下AN、IC1正輸入端電位約0.9V,否則應改變R2,此時LED2熄滅,LED3亮;
2、當放電至0.9V時LED2亮,LED3變成微亮,斷開D1測IC3約為375mA,否則應調R3;接通D7測IC3應為225mA左右,否則應改變R5,再測IC2應為25mA左右,否則應改變R6或C2;
3、充電,調R1使IC1輸出剛好由高變低,再改變R4使IC3為90mA左右;
4、用涓流充電2.5小時,調W2,測IC3由90mA降為80mA,此時LED2的亮度減弱,待LED2熄滅時,調W1使IC3輸出剛好由高變低。

圖解:電路原理圖
該電路比較實用,在試制時找不到型號為A20A的三極管,后來用9012代替,電路可以正常工作,A20A可用其它Icm>200mA的PNP晶體三極管代替。
電路焊接無誤后,一般可正常工作,否則應檢查IC4的輸出端有無矩形脈沖輸出;若IC4輸出正常,可檢查BG3、BG4是否損壞;若IC4無矩形波輸出,則可按四個運放及其周圍的電路分為4個功能模塊.通過考察各個運放的輸出,逐個排除故障。注意:應調整R1到適當阻值,調整W1可改變兩種不同頻率充電的切 換點。
相關閱讀:
充電器DIY:自制智能鎳氫電池充電器
鋰電池充電器設計技巧:從太陽能電池獲取更大功率
采用電池充電器技術來減小驅動器體積和成本
相關閱讀:
充電器DIY:自制智能鎳氫電池充電器
鋰電池充電器設計技巧:從太陽能電池獲取更大功率
采用電池充電器技術來減小驅動器體積和成本





