【導讀】市面上的充電器種類繁多,讓人眼花繚亂,一不小心買到劣質充電器,還有可能引起爆炸危及人身安全,與其煩惱找不到合適的充電器,不如自己來動手DIY一個吧!一起來看看DIY高手如何自制智能鎳氫電池充電器。
手里一大堆鎳氫電池和鎳鎘電池,但苦于沒有合適的充電器,最近看上了美信出的鎳氫電池專用充電管理芯片DS2711,決定用它來DIY一個。
DS2711功能很好很強大,它適用于對一至兩節AA或AAA NiMH和NiCd電池充電,能夠識別一次性堿性電池,并避免為其充電。此外,它還能識別鋰電池或損壞的NiMH或NiCd電池,并避免為其充電。它采用線性充電控制方式:先對深度放電的電池進行預充,之后進行快速充電,采用負Δ電壓(-ΔV)判據結束快充。然后充電器進入輔充(top-off)模式,最后是保持模式,并一直持續到電源斷開,它還可以檢測電壓和溫度,一個可調節定時器用于保證安全和輔助結束充電。有兩個可編程的LED輸出端口顯示充電狀態以及設定工況。DS2711既可對一至兩節串聯的電池充電,也可對兩節并聯的電池充電。芯片會對每節被充電的電池單獨進行檢測和控制。
著手準備,首先得讀懂DS2711的DataSheet,說實話特別不好讀懂,到現在也沒完全搞明白,只能先搞個大概,然后理論聯系實際,一邊試驗一邊來。
確定電路圖,DS2711有三種工況:1節電池,兩節電池串聯,兩節電池并聯。其中串聯充電比較麻煩,不予考慮;還是用并聯方式,既可以一節電池,也可以兩節電池。
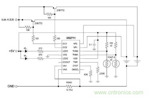
采用數據手冊中推薦的官方線路,這個芯片很怪,充電電源是一個恒流源,然后靠控制開關來起作用。
不過這個很簡單,一個LM317(后來換為LM1117低壓差三端穩壓)加一個電阻就搞定了。還有兩個熱敏電阻,因為手冊中對熱敏電阻要求比較苛刻,原型號很難買到,因此暫時不用溫度檢測功能,但預留熱敏電阻接線位置隨時可以安裝熱敏電阻。

這是DS2711芯片,SSOP-16封裝

這種封裝還是使用轉接板吧,自己做板容易做壞掉


[page]
制作主體線路板,首選熱轉印

腐蝕

清洗,打孔,涂一層松香酒精做保護

先從最矮的SMT元件開始

[page]
然后是直插元件

芯片最后上

主體電路大致完成,先不安恒流源部分,用限流電阻代替。接通5V電源,找了節工包電池試驗。接通電源,所對應通道的充電指示燈亮起,測量電流,充電正常,黃色的是電源指示燈。

裝上恒流源電路,起初用的是LM317,就算完工了

[page]
背面

做好的成品

白色的是接電池的,邊上兩個小的,是接熱敏電阻的,不接也可以正常工作。恒流源最初用的是LM317,后來發現如果5V供電時,317兩端電壓小于其最小壓差,因此換成了LM1117,這是低壓差穩壓。雖然只有800mA輸出能力,但是測試發現,稍微過載也沒問題。

自制智能鎳氫電池充電器調試:
調試用了好幾天,測試充電對象分別為1500mAh舊鎳鎘電池,1300mAh舊鎳氫AA電池,800mAh新AAA鎳氫電池。關于DS2711的設置,充電定時器設定為5.5小時,也就是充電如果超過5.5小時,DS2711會自動切斷電路。
電池檢測是最頭疼的,設置低了,舊電池不能被很好的區分;設置高了,新電池也會被拒絕充電。最后參考MAXIM的官網上一篇利用DS2711區分電池的應用筆記,決定設置電池檢測閾值為170mΩ,還算可以。
恒流源設置為提供0.833A的恒定電流,DS2711設置為雙電池并聯工況時,對每節電池充電的開關占空比是48.4%,也就是說,快速充電時,每節電池的平均充電電流是0.833AX48.4%=0.4A,這個電流對于800mAh的小鎳氫確實大了,但是對于1500mAh以上電池就沒問題。
經過不斷調試,最終確定各項參數:
輸入:DC5V或AC6-9V
最大充電電流(單節):0.4A
最大充電時間:5.5h
特殊功能:電池溫度檢測,電池內阻檢測
電池內阻閾值:170mΩ
自制智能鎳氫電池充電器使用:
采用DC5V直流供電,充完全放空1500mAh鎳鎘電池約4小時充滿,充1300mAh鎳氫電池約3小時充滿,充800mAh鎳氫電池2小時多充滿。對于800mAh電池,0.4A電流有些過大,因此電池發熱比較嚴重。其余電池一切正常,充滿電后,該路指示燈自動熄滅。
關于電池檢測,相當靈敏,舊充電電池和堿性電池上機后會立刻被識別出來,指示燈閃爍報錯,同時拒絕充電。新電池一點問題都沒有,充電正常。
相關閱讀:
【拆解】移動電源上百元的差價從何而來?
http://www.sz-bosch.com/power-art/80021234
DIY:自制車用超級電容器【附原理圖】
http://www.sz-bosch.com/power-art/80021251
牛人DIY:徹底消除中波噪音干擾的簡單方法
http://www.sz-bosch.com/emc-art/80021247






