【導讀】隨著電子技術的飛速發展,現代電子測量裝置往往需要負電源為其內部的集成電路芯片與傳感器供電。如集成運算放大器、電壓比較器、霍爾傳感器等。負電源的好壞很大程度上影響電子測量裝置運行的性能,嚴重的話會使測量的數據大大偏離預期。目前,電子測量裝置的負電源通常采用抗干擾能力強,效率高的開關電源供電方式。
隨著電子技術的飛速發展,現代電子測量裝置往往需要負電源為其內部的集成電路芯片與傳感器供電。如集成運算放大器、電壓比較器、霍爾傳感器等。
負電源的好壞很大程度上影響電子測量裝置運行的性能,嚴重的話會使測量的數據大大偏離預期。目前,電子測量裝置的負電源通常采用抗干擾能力強,效率高的開關電源供電方式。以往的隔離開關電源技術通過變壓器實現負電壓的輸出,但這會增大負電源的體積以及電路的復雜性。而隨著越來越多專用集成DC/DC控制芯片的出現,使得電路簡單、體積小的非隔離負電壓開關電源在電子測量裝置中得到了越來越廣泛的應用。因此,對非隔離負電壓開關電源的研究具有很高的實用價值。
傳統的非隔離負電壓開關電源的電路拓撲有以下兩種,如圖1、圖2所示。圖3是其濾波輸出電容的充電電流波形。由圖3可見,采用圖2結構的可獲得輸出紋波更小的負電壓電源,并且在相同電感峰值電流的情況下其帶負載能力更強。由于圖2的開關器件要接在電源的負極,這會使得其控制電路會比圖1來得復雜,因此在市場也沒有實現圖2電路結構(類似于線性穩壓電源調節芯片7915功能)的負電壓開關電源控制芯片。
為了彌補現有非隔離負電壓開關電源技術的不足,以獲得一種帶負載能力強、輸出紋波小的非隔離負電壓開關電源,本文提出一種采用Boost開關電源控制芯片LT1935及分立元件實現了圖2所示原理的基于峰值電流控制的新型非隔離負電壓DC/DC開關電源。

圖1:傳統的非隔離負電壓開關電源電路結構1

圖2:傳統的非隔離負電壓開關電源電路結構2

圖3:兩種開關電源濾波電容的充電電流波形
1 工作原理分析
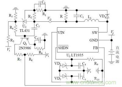
本文設計的非隔離負電壓DC/DC開關電源如圖4所示,負電源工作在連續電流模式。當電源控制器LT1935內部的功率三極管導通時,直流電源給輸出電感L1和輸出電容C1充電。當電源控制器LT1935內部的功率三極管關斷時,輸出電感L1中的電流改由通過肖特基二極管VD1提供的低阻抗回路繼續給輸出電容C1充電直至下一個周期電源控制器LT1935內部的功率三極管再次導通。可見電容C1在輸出電感L1儲存能量和釋放能量的過程中均獲得充電,從而減小了輸出紋波電壓。同時,在CCM條件下,輸出電流在LT1935內部功率三極管的導通和關斷期間均通過輸出電感L1,這很大程度上抑制了輸出電流的波動,降低了輸出紋波電流的影響,進而大大增加系統的帶負載能力和效率。
反饋控制回路采用了峰值電流控制。相比傳統的電壓控制,峰值電流控制一方面能很好的改善電源的動態響應,另一方面還能實現快速的過電流保護,很大程度上提高了系統的可靠性。由于采用了電源控制器LT1935,其內部集成了峰值電路控制電路和斜坡補償電路,非隔離負電壓DC/DC開關電源反饋回路設計即轉換為補償網絡設計,進而大大簡化了反饋回路的設計。
為防止過高的直流電源對電源控制器的危害,這里使用穩壓管VD2和VD3實現過電壓保護。

圖4:非隔離負電壓DC/DC開關電源硬件電路圖
[member]
[page]
2 補償網絡
2.1 非隔離負電壓開關電源小信號建模
從本質上來講,本文介紹的非隔離負電壓DC/DC開關電源為非隔離負電壓Buck開關電源,其等效功率級電路原理圖如圖5所示,這里考慮了輸出濾波電容的等效串聯電阻Resr對系統的影響。

圖5:非隔離負電壓Buck開關電源等效功率級電路原理圖
圖6給出圖5利用平均電路法建立的非隔離負電壓Buck開關電源CCM大信號模型。設Vi為輸入電壓的穩態值,Vo為輸出電壓的穩態值,Vpc為受控電壓源兩端電壓的穩態值,Ii為輸入電流的穩態值,IL為輸出電感電流的穩態值,D為占空比的穩態值。

圖6:非隔離負電壓Buck開關電源CCM大信號模型
引入上述穩態值對應的小信號擾動。
![]()
令:
![]()
可以推導出:
若小信號干擾滿足D,忽略二次項并化簡等式(3)和等式(4)得,的線性化表達式為:
根據等式(5)和等式(6),即可得到圖7所示的用理想變壓器表示非隔離負電壓Buck開關電源的CCM小信號模型。

圖7:非隔離負電壓Buck開關電源CCM小信號模型
2.2 補償網絡設計
圖8為電流連續模式下峰值電流控制(CCMCPM)型非隔離負電壓Buck開關電源的系統框圖。控制環路包括了電流內環和電壓外環兩個部分。補償網絡屬于電壓外環,因此設計補償網絡需要先建立包含電流控制內環的小信號模型。

圖8:CCM-CPM型非隔離負電壓Buck開關電源系統框圖
假設系統穩定,且忽略輸出電感紋波電壓及人工斜坡補償的影響,則輸出電感電流等于控制電流。




