【導讀】在傳統的隔離式高壓反激式轉換器中,使用光耦合器將穩壓信息從副邊基準電壓源電路傳輸到初級側,從而實現嚴格的穩壓。問題在于,光耦合器大大增加了隔離設計的復雜性:存在傳播延遲、老化和增益變化,所有這些都使電源環路補償復雜化,并可能降低可靠性。此外,在啟動期間,需要泄放電阻或高壓啟動電路來初始為IC上電。除非在啟動元件上增加額外的高壓MOSFET,否則泄放電阻器是造成不受歡迎的功率損耗的來源。
在傳統的隔離式高壓反激式轉換器中,使用光耦合器將穩壓信息從副邊基準電壓源電路傳輸到初級側,從而實現嚴格的穩壓。問題在于,光耦合器大大增加了隔離設計的復雜性:存在傳播延遲、老化和增益變化,所有這些都使電源環路補償復雜化,并可能降低可靠性。此外,在啟動期間,需要泄放電阻或高壓啟動電路來初始為IC上電。除非在啟動元件上增加額外的高壓MOSFET,否則泄放電阻器是造成不受歡迎的功率損耗的來源。
LT?8315 是一款具有集成式 630V/300mA 開關的高電壓反激式轉換器。LT8315 免除了增設光耦合器、復雜的次級側基準電路、額外的啟動組件和一個外部高電壓 MOSFET 的需要。
性能和簡單性
LT8315 在一個耐熱性能增強型 630 引腳 TSSOP 封裝內集成了一個 20V MOSFET 和控制電路,并移除了 8315 個引腳以實現高電壓間隔。通過對來自第三個繞組的隔離輸出電壓進行采樣,無需光耦合器進行穩壓。輸出電壓由兩個外部電阻器和第三個可選溫度補償電阻器設置。邊界模式操作有助于實現出色的負載調節。由于在次級電流幾乎為零時檢測輸出電壓,因此無需外部負載補償電阻器和電容器。因此,LT<>解決方案的組件數量較少,大大簡化了隔離式反激式轉換器的設計。
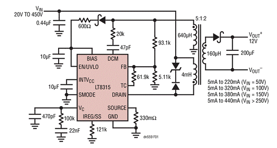
圖1所示為具有20V至450V寬輸入范圍的反激式轉換器的完整原理圖。它具有一個 12V 輸出,并在 5mA 至 440mA 以上的負載電流范圍內保持嚴格的穩壓。輸出電流能力隨輸入電壓的增加而增加,當輸入電壓超過440V時,輸出電流可達250mA。該反激式轉換器具有 85% 的峰值效率。即使沒有光耦合器,負載和線路調節也保持嚴格,如圖2所示。
圖1.完整的 12V 隔離式反激式轉換器,適用于 20V 至 450V 的寬輸入
圖2.圖1中反激式轉換器的負載和線路調整率
用于啟動的內部耗盡型 MOSFET
LT8315 具有一個內部耗盡模式 MOSFET,該 MOSFET 具有一個負門限電壓,并且通常處于導通狀態。在啟動時,該 MOSFET 將 INTVCC 電容器充電至 12V,以便 LT8315 具有開始開關的電源。因此,無需外部泄放電阻器或其他啟動元件。一旦 INTVCC 充電,耗盡模式 MOSFET 就會關閉以減少功率損耗。
低靜態電流
LT8315 通常需要一個小的輸出預負載,該預負載作為靜態電流反射回輸入。當負載變得非常輕時,LT8315 在保持最小電流限值的同時降低開關頻率,以便在適當采樣輸出電壓的同時減小電流。典型的最小開關頻率約為3.5kHz。當使能待機模式時,最小頻率進一步降低到220Hz,對于超低靜態電流,最小頻率降低了16×。
在待機模式下,LT8315 的預負載通常小于全輸出功率的 0.1%,靜態電流低于 100μA — 這對于在始終接通系統中要求高效率的應用非常重要。
非隔離降壓轉換器
LT8315 的高電壓輸入能力可輕松應用于非隔離式解決方案。非隔離轉換器不需要隔離轉換器的變壓器,而是采用相對便宜的現成電感器作為磁化元件。
對于非隔離降壓應用,LT8315 的接地引腳連接到降壓拓撲的開關節點,該節點是一個可變電壓。LT8315獨特的檢測方案僅在開關節點接地時才能看到輸出電壓,這導致了一個簡單的降壓原理圖,如圖3所示。二極管D2和FB引腳上的兩個電阻構成反饋路徑。
圖3.非隔離降壓轉換器原理圖:20V 至 560V 輸入至 12V/120mA
圖3所示為非隔離式降壓轉換器的原理圖,該轉換器可將20V至560V的極寬范圍輸入轉換為穩定的12V輸出。該電路可實現高達85%的效率。
結論
LT8315 可在 18V 至 560V 的寬輸入電壓范圍內工作,可提供高達 15W 的隔離輸出功率。它不需要光耦合器,并具有豐富的特性,如低紋波突發模式操作、軟啟動、可編程電流限制、欠壓鎖定、溫度補償和低靜態電流。
高集成度簡化了各種應用中低組件數、高效率解決方案的設計:從電池供電系統到汽車、工業、醫療、電信電源和隔離式輔助/內務管理電源。
免責聲明:本文為轉載文章,轉載此文目的在于傳遞更多信息,版權歸原作者所有。本文所用視頻、圖片、文字如涉及作品版權問題,請聯系小編進行處理。
推薦閱讀:




