【導讀】LED因其功耗低、使用壽命較長而越來越多地被汽車制造商用于照明應用。然而,當新技術趨勢遇到極具挑戰的汽車需求時,對設計方案的要求也水漲船高。新型LED設計解決方案不僅要避免LED熱擊穿,還要延長其預期壽命。本文將介紹一種簡單、低成本、基于 NTC 的線性調光電路,它可以根據溫度調節驅動電流,從而提供更有效的汽車 LED 照明解決方案。
首先,我們簡單回顧一下汽車照明方案設計面臨的問題及助力。然后,結合仿真結果展示其采樣電路。最后,通過實際測試驗證仿真結果,并在文章的最后一節中展示驗證的結果。
背景信息
LED 照明是一項技術創新,但也伴隨著額外的設計挑戰。在設計 LED 照明系統時,必須同時考慮組件的熱特性,以避免熱擊穿。這在汽車照明等應用中尤為重要,在這些應用中,高環境溫度和長工作時間會導致組件迅速老化。
汽車照明技術的發展需要更大的驅動電流和更小的封裝尺寸,這使散熱設計的優化變得更加困難,也更加必要。較高的驅動電流會使器件結溫升高,甚至優化后的散熱也不能滿足需求。因此,必須想出一種方法,在溫度過高時可以降低 LED 電流。
大多數汽車 LED 驅動器都具有電流調光功能。例如,MPS 的 MPQ2489 利用DIM 引腳實現 PWM 和模擬調光。然而,調光控制電路通常會由比較復雜的模擬或數字電路實現,這些電路常常在終端應用中占用大量空間并且還會增加整體系統成本。本文將介紹一種基于 NTC 的簡單電路解決方案,可以根據溫度對輸出電流進行線性調光。
圖 1 顯示的電路可以在溫度低于 70°C 時,保持驅動器中的標稱輸出電流穩定。如果超過溫度閾值,輸出電流會與溫度呈準線性關系下降,以避免熱擊穿;當 LED 達到最高額定溫度(約120°C)時,電流值最小。

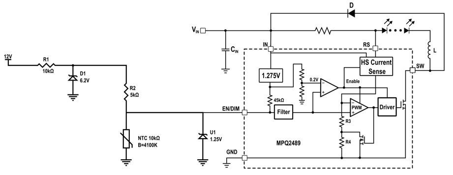
圖1: MPQ2489電路原理圖
采樣電路
本文以 MPQ2489-AEC1的電路作為示例,它是MPS提供的一款 60V、1A 汽車級降壓 LED 驅動器。該驅動器可同時實現 PWM 和模擬調光,但在本應用中僅使用后者。要使用模擬調光功能,需要在 DIM 引腳上施加 0.3V 到 2.5V 之間的直流電壓。 該電壓可以在 250mA 和 1.1A 之間線性調節 LED 電流(見圖 2)。當直流電壓范圍在0.3 到 1.25V 之間時,將產生 250mA 到 550mA 之間的電流。

圖2: MPQ2489-AEC1模擬調光曲線
我們采用NTC 熱敏電阻(TDK 的 NTCG164BH103JTDS)來采樣溫度,其作為電壓電阻分壓器的一部分連接在電路中。NTC 電阻變化會引起分壓器輸出端電壓根據溫度變化。這會改變 DIM 引腳上的電壓,從而改變輸出電流。
施加到 DIM 引腳上的標稱電壓由 1.25V 參考電壓設置。 這確保了溫度低于 70°C 閾值時的輸入電壓穩定。此外,電阻分壓器的電源電壓通過250mW 齊納二極管設置為固定的 6.2V。
當器件溫度為 70°C 或更低時,參考電壓提供的 1.25V 限制了 DIM 輸入,并向 LED 提供550mA 電流。 一旦溫度超過 70°C 閾值,電阻分壓器輸出將降至 1.25V 以下。然后 DIM 輸入遵循電阻分壓器配置文件,隨著溫度的持續升高,繼續降低 LED 驅動電流。
仿真測試用于估計電路的操作。本示例的仿真結果表明,在達到溫度閾值之前,DIM 電壓穩定在 1.25V;達到閾值之后,DIM電壓呈指數下降,在溫度為 120°C 時達到0.3V最小輸出(見圖 3)。

圖3: 仿真測試結果
該系統有一個缺點,即 NTC 電阻遵循 Steinhart-Hart 方程隨溫度變化,我們通過方程 (1)來計算其值:

Steinhart-Hart方程表明,溫度與NTC電阻值之間的關系是非線性的,因此電阻分壓器與溫度之間也是非線性關系。 因此,由溫度引起的電流下降也是非線性的。這種下降可以用等式 (2) 來估算:

盡管存在一些缺陷,該電路仍然提供了一種小巧而簡單的解決方案,可以在高溫下降低 LED 驅動電流,從而延長這些組件的預期壽命。
結果驗證
為了測試電路性能,我們構建一個系統來模擬真實用例(見圖 4)。用一個3Ω 電阻代替LED,通過在其兩極之間施加壓差來加熱。然后,將選定的 NTC 用導熱膏連接在電阻上,以確保盡可能精確地檢測電阻/溫度。最后,將NTC 連接到設計的電路中。通過改變電阻溫度(改變提供的電源電壓),獲取DIM 電壓曲線。

圖4: 測試裝置
在 25°C 至 145°C 的溫度范圍內進行測試。 圖 5 顯示的結果達到了預期的電路性能。當溫度低于 74°C(接近估計的 70°C 閾值)時,電路的輸出電壓 (VDIM) 保持在穩定的 1.25V。超過此溫度后,在145°C 時,電壓降至 0.25V。

圖5: 測試結果-調光電壓與溫度之間的函數關系
圖 6 顯示了當 LED 溫度低于 74°C 時,獲得的驅動電流穩定為 100%。一旦溫度超過該值,驅動電流便會降低以減少散熱,并抵消溫升。該測試以及針對圖 5 所做的測試,均證實了設計的預期功能。通過成功地限制高溫下的輸出電流,電路組件可以避免過熱造成損壞。

圖6: 測試結果:驅動電流與溫度之間的函數關系
總結
利用簡單的采樣電路和大多數 LED 驅動器(例如 MPS 的 MPQ2489-AEC1)中已經提供的調光功能,本文介紹的電路成功演示了對 LED 驅動電流的控制。
該解決方案為汽車照明系統制造商提供了一種穩定、經濟高效的選擇,可以極大地增加電路組件的預期壽命,同時只需占用很少的占板空間。 文中提出的電路可以相對容易地應用于許多現有的照明系統,材料成本低廉,同時也證明了驅動器 IC 的可靠性與靈活性。
來源:MPS
免責聲明:本文為轉載文章,轉載此文目的在于傳遞更多信息,版權歸原作者所有。本文所用視頻、圖片、文字如涉及作品版權問題,請聯系小編進行處理。
推薦閱讀:



