【導讀】如今,有許多模擬電路對話都集中在低功耗和低電壓方面。當然,這對運算放大器來說很有意義,因為這些基本的模擬單元電路經常被用作1V以內低電平傳感器信號的緩沖器或放大器。
如今,有許多模擬電路對話都集中在低功耗和低電壓方面。當然,這對運算放大器來說很有意義,因為這些基本的模擬單元電路經常被用作1V以內低電平傳感器信號的緩沖器或放大器。
盡管如此,仍有大量模擬電源相關的電路專門用于實現較高電壓的控制。在某些情況下,這是個支持高效輸電的問題,因為在給定的功率水平下,較高的電壓會需要較小的電流,因此產生的IR電壓降和I2R功率損耗也較小。但是,對于許多這些較高電壓的應用來說,這并不是電源本身的問題,相反,只是由于物理定律,即使電流較低或不太大,也需要較高的電壓。這些應用包括在超聲系統中廣泛使用的壓電傳感器、基于壓電的精密納米范圍定位器、激光雷達(LIDAR)系統中的雪崩光電二極管(APD)、單光子雪崩二極管(SPAD)的偏置,以及半導體自動測試設備(ATE)。
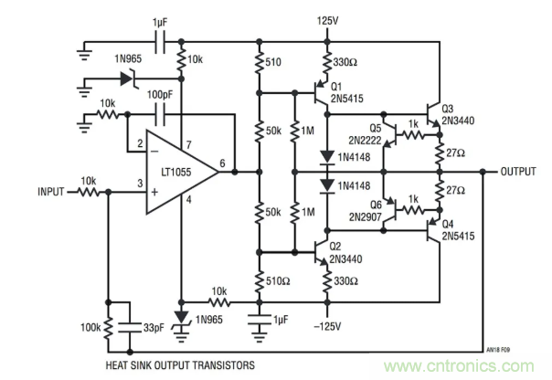
不久以前,要調整運算放大器來提供大約50V或更高的電壓還是一項挑戰。通常,這是從15V至24V范圍內的標準運算放大器開始,然后使用分立晶體管提高其輸出來實現的。從原理上看,這個電路使用PNP和NPN互補器件實現,非常簡單(圖1)。但是,要實現對稱性能卻非常困難,更好的電路需要使用更多的無源元件(圖2)。

圖1:這個基本電路使用一對互補式分立晶體管來增大低電壓運算放大器的輸出擺幅。圖片來源:DIYstompboxes/Simple Machines Forum

圖2:為了確保在輸出擺幅范圍內實現對稱和線性的性能,改進的升壓電路需要使用大量元器件。圖片來源:參考文獻1,圖9
在所有的負載和其他條件下,全面表征性能會非常耗時,并且需要根據這些附加元件不可避免的公差進行分析。也有預封裝的混合器件對高電壓有效。這類器件將運放與必需的相關元器件一起封裝在一個小封裝中,從電氣上看起來就像個運放,但具有更高的電壓能力以及過載和熱保護功能。
幸運的是,在最近幾年中,IC供應商努力克服了將模擬器件限制在較低電壓下的工藝限制。例如,德州儀器(TI)OPA462高壓(180V)、大電流(典型值為30mA,最大45mA)運算放大器采用±6V(12V)至±90V(180V)雙極性電源工作,并具有6.5MHz增益帶寬積和32V/μs壓擺率(圖3)。該封裝小巧的尺寸令人印象深刻,其主體尺寸約為5mm×4mm(加上外部引線)。

圖3:德州儀器的OPA462運算放大器可提供±90V的輸出,同時提供30mA的典型電流。圖片來源:德州儀器
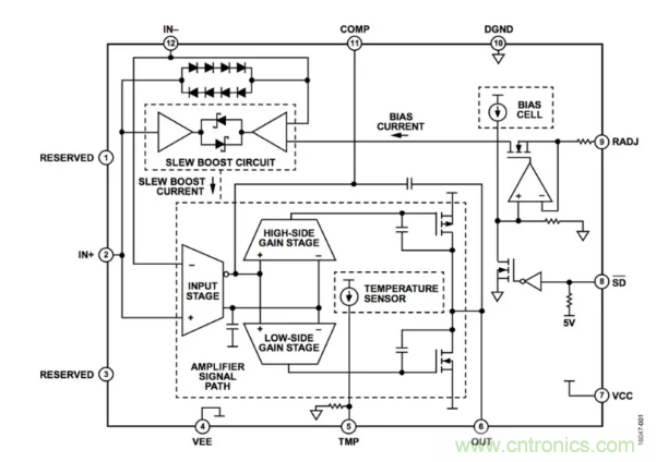
TI并不是最近進入這些更高電壓運算放大器領域的唯一一家公司。ADI公司有一款24V至220V的精密運算放大器ADHV4702-1,可以使用對稱或非對稱電源供電(圖4)。該運算放大器的典型壓擺率高達74V/μs,并具有10MHz的小信號帶寬。這款12引線器件的尺寸僅為7mm×7mm,符合IEC 61010-1“Safety requirements for electrical equipment for measurement, control, and laboratory use – Part 1: General requirements”(測量、控制和實驗室用電氣設備的安全要求——第1部分:一般要求)對間距的規定(參考文獻2和3)。

圖4:ADI的ADHV4702-1是一款220V器件,可以使用對稱或非對稱雙極性電源供電。圖片來源:參考文獻7,第3頁
不幸的是,即使是在與電源相關的電子工程課程中,也沒有對這些更高電壓的運算放大器或設計情況做太多的討論或動手研究。我知道有很多內容要講,而坐在這兒在鍵盤邊上打字說要把這樣那樣的加到課程中很容易,但一天只有24小時,對學生和老師時間的要求卻有很多。盡管如此,它們還是有一些細微之處,例如需要在同相輸入端周圍加一個保護環,并將其驅動到跟蹤輸入端的電位,從而最大程度地減少附近引腳的漏電。
因此,我想知道為什么會缺少這種關注。是因為高電壓模擬被視為是利基市場中的利基市場,而對學生而言,專注于運算放大器的基礎才更為重要呢?還是,即使學生實驗室不必遵守適用于商業銷售產品的爬電距離和電氣間隙要求(參考文獻4和5),管理更高電壓的實驗室也真的有風險呢?
您曾經是否參與過使用較高電壓的運算放大器?您是如何實現目標的?模擬/電力電子工程的學生,是否應該被給予一些這方面的介紹并做一些動手交互呢?
參考文獻
1.Jim Williams, “Power Gain Stages for Monolithic Amplifiers,” AN-18, Analog Devices/Linear Technology Corp.
2.“IEC 61010-1: IEC System of Conformity Assessment Schemes for Electrotechnical Equipment and Components (IECEE),” IEC 61010-1:2010.
3.“IEC 61010-1, Edition 3,” Analog Devices.
4.“Understanding PCB Creepage and Clearance Standards,” Tempo Automation.
5.“Clearance and Creepage Rules for PCB Assembly,” Optimum Design Associates.
6.OPA462, Texas Instruments.
7.ADHV4702-1, Analog Devices.
(原文刊登于EDN美國版,參考鏈接:Learning to like high-voltage op-amp ICs)
免責聲明:本文為轉載文章,轉載此文目的在于傳遞更多信息,版權歸原作者所有。本文所用視頻、圖片、文字如涉及作品版權問題,請電話或者郵箱聯系小編進行侵刪。




