【導讀】用H橋來驅動直流電機是很常見的應用,常見的方式有三種,三極管驅動、MOS管驅動、集成電路驅動。那么對于這三種方式驅動直流電機我們大概都知道存在各自的優缺點,集成電路比較方便,但是效率比較低;MOS管效率是最高的,三極管效率居中,我們腦海里都有這么一個大概的印象,但是涉及到具體的電路里面以及工作效率應該如何計算呢。
用H橋來驅動直流電機是很常見的應用,常見的方式有三種,三極管驅動、MOS管驅動、集成電路驅動。那么對于這三種方式驅動直流電機我們大概都知道存在各自的優缺點,集成電路比較方便,但是效率比較低;MOS管效率是最高的,三極管效率居中,我們腦海里都有這么一個大概的印象,但是涉及到具體的電路里面以及工作效率應該如何計算呢,我在這里將三種驅動H橋的效率計算方法和大家討論下:
之所以存在工作效率的高低,歸根結底是因為晶體管上在導通和關斷的時候在集電極和發射極會存在壓降,雖然我們平時分析的時候可以將其忽略掉,因為只有零點幾伏,但是計算效率的時候,就要將其考慮進來了。為了便于比較,將 H 橋的驅動電流定位在 2A 水平上,而電壓在 5 - 12V 之間。
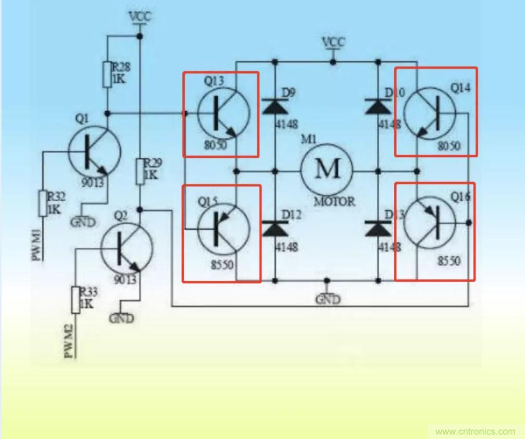
以驅動一個 5V 、 2A 的直流電機為例
三極管驅動,關鍵元器件:S8050 S8550


之所以存在功率消耗主要原因是三極管導通、截止存在壓降,從上圖規格書可以看到S8050壓降為0.5V,S8550壓降為1.2V
三極管消耗功率為:(0.6+1.2)*2=3.6W電機得到的功率為:5*2=10W
效率為:10/13.6=73.5%
個人覺得上述電路應該將NPN以及PNP換個位置比較好,這個電路我也沒有驗證,此處不做產品性能分析,只從效率做探討。
MOS管:IRF9540 IRF3205


MOS的導通壓降要通過導通電阻來計算,IRF9540導通電阻為0.2Ω,導通壓降為2*0.2=0.4V;IRF3205導通電阻為0.008Ω,導通壓降為2*0.008=0.016V
MOS的消耗功率為:2*(0.4+0.016)=0.832W
電機得到的功率為:5*2=10W
效率為:10/10.832=92.3%
集成電路:L298N

VCEsat(H)為上橋臂壓降,2A時為2.7V
VCEsat(L)為上橋臂壓降,2A時為2.3V
VCEsat為上下橋臂壓降之和,2A時為4.9V
集成電路L298N消耗功率為:2*4.9=9.8W
電機得到的功率為:5*2=10W
效率為:10/19.8=50.5%
通過上面的分析計算可以很數據化的看出來MOS管的效率高于三極管高于集成電路,用獨立元器件搭建H橋成本低,效率高,但需要比較高的技術要求,穩定性的有待驗證;而集成電路則方便快捷,但是效率就比較低了。選用不同的晶體管分析方法都是一樣的,按照上面的參數計算就好了。你也可以試一試自己的H橋效率有多高,附件為三極管、MOS以及L298N的規格書。
(來源: 21ic論壇 ,作者:王小琪)
免責聲明:本文為轉載文章,轉載此文目的在于傳遞更多信息,版權歸原作者所有。本文所用視頻、圖片、文字如涉及作品版權問題,請電話或者郵箱聯系小編進行侵刪。




