【導讀】本文討論了如何利用一個帶結溫引腳的精密電壓基準(MAX873)偏置各種熱電偶的參考點。帶有TEMP輸出的電壓基準芯片(如下圖所示)可用于補償普通熱電偶的參考點(冷端)。
本文討論了如何利用一個帶結溫引腳的精密電壓基準(MAX873)偏置各種熱電偶的參考點。帶有TEMP輸出的電壓基準芯片(如下圖所示)可用于補償普通熱電偶的參考點(冷端)。

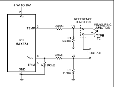
該電路利用電壓基準IC輸出的TEMP和VOUT電壓補償熱電偶的冷端
熱電偶由兩種不同的金屬連接而成,由于塞貝克效應,會產生一個預知的隨溫度變化的輸出電壓:

在實際測試中,電壓表連接構成了第二個熱電偶(冷端),電壓表測得的電壓反映了熱電偶溫度(測試點)與冷端溫度之差,因此,必須保證冷端溫度是已知的,例如:將冷端置入冰槽中,或施加一個補償電壓使環境溫度變化時冷端保持0°C。冰槽的穩定性能夠保證0°C時輸出0V,但在多數情況下,這種要求是不切實際的。
IC1的輸出基準電壓(VOUT)為2.5V,TEMP端輸出電壓與溫度成正比,25°C時測得的TEMP輸出電壓為608mV,溫度系數(TCVTEMP)為2mV/°C。調節R1使V1等于熱電偶的塞貝克系數,調節R2使V2等于V1在0°C時的輸出電壓(對于J型熱電偶,R1 = 5360Ω,R2 = 1180Ω)。
為保證測試精度,IC應與冷端有較好的導熱通路,所有電阻的溫度系數至少為±5ppm/°C;通過調整電位器使(V1 - V2)等于已知環境溫度下的熱電偶輸出電壓,可以對系統進行校準。
免責聲明:本文為轉載文章,轉載此文目的在于傳遞更多信息,版權歸原作者所有。本文所用視頻、圖片、文字如涉及作品版權問題,請聯系小編進行處理。
推薦閱讀:



