【導讀】在變頻調速系統中,電機的降速和停機是通過逐漸減小頻率來實現的,在頻率減小的瞬間,電機的同步轉速隨之下降,而由于機械慣性的原因,電機的轉子轉速未變。
摘要
本文介紹了對一種斬波運算放大器輸入電流噪聲的理論分析和測 量,該放大器具有 10 pF輸入電容、5.6 nV/√Hz電壓噪聲PSD和4 MHz單位增益帶寬。當配置的閉環增益更高時,輸入電流噪聲以輸入斬波器處動態電導的熱噪聲為主。此外,理論分析確定了輸入電流噪聲的另一個來源—由輸入斬波器處動態電導采樣的放大器電壓噪聲所引起。而且,在采樣時,寬帶電壓噪聲譜密度會折回到低頻,使得相應的電流噪聲譜密度實際上隨著閉環帶寬的加寬而增加,因而配置的閉環增益越小,電流噪聲譜密度越大。當閉環增益為10時,測得的電流噪聲為0.28pA/√Hz,但在單位增益配置時,電流噪聲增加到 0.77 pA/√Hz。
I.引言
斬波技術周期性地校正放大器的失調電壓,故能實現微伏級失調 電壓和非常小的1/f噪聲(其轉折頻率低于亞赫茲)1,2。因此,許多斬波運算放大器和儀表放大器主要用于檢測源阻抗和信號頻率相對較低的小輸入電壓。其重要應用之一是放大反映光、溫度、磁場、力的毫伏級傳感器信號,此類信號的頻率大多低于千赫茲2 然而,相比于沒有斬波的傳統CMOS放大器,輸入斬波器的開關會引入高得多的輸入偏置電流和輸入電流噪聲3,4。當放大器的輸入由高源阻抗驅動時,這種輸入電流噪聲會被轉換為電壓噪聲,其 在放大器整體噪聲中可能占據主導地位3,4。
文章“ 斬波放大器中輸入電流噪聲的測量和分析”4解釋了輸入電 流噪聲的各種可能來源,并且將與輸入 MOS開關的電荷注入相關 的散粒噪聲確定為主要噪聲源。然而,文章“帶開關輸入的放大器中的額外電流噪聲”5將輸入斬波器處的動態電導的熱噪聲確定為主要噪聲源。在所有先前的測量中,放大器的輸出電壓噪聲通過放大器輸出到輸入的反饋衰減與輸入斬波器隔離。
雖然斬波運算放大器傳統上用于高閉環增益配置,但低閉環增益 和/或高源阻抗配置也需要其低失調電壓和低1/f噪聲特性2。 因此, 了解其在這些配置中的電流噪聲行為十分重要。這篇文章簡單介 紹了高和低兩種閉環增益配置下斬波運算放大器的輸入電流噪聲 分析和測量,參見“采用自適應時鐘增強技術的5.6 nV/√Hz斬波運 算放大器在軌到軌輸入范圍內實現最大0.5μV失調”6。它確定了輸入電流噪聲的另一個來源,即由輸入斬波器的動態電導采樣的運 算放大器寬帶電壓噪聲所引起。此外,在采樣時,來自斬波的偶次諧波頻率的電壓噪聲功率譜密度(PSD)會折回到低頻,導致相應的電流噪聲PSD增加。因此,當閉環增益較低時,此噪聲源在總輸入電流噪聲中可能占主導地位,使得運算放大器的輸出電壓噪聲以較小的衰減到達輸入斬波器。
第II部分回顧了先前報告的輸入電流噪聲源,第III部分解釋了由采樣寬帶電壓噪聲和相關的噪聲譜折疊效應引起的輸入電流噪聲源的機制。第I V部分對運算放大器的各種電流噪聲源進行了一些數值計算6。第V部分將計算出的電流噪聲與仿真和測量結果進行比較,以驗證分析。第VI部分提出了關于降低輸入電流噪聲的一些建議,文章最后在第VII部分中給出了一些結論。
II. 先前報告的輸入電流噪聲源
“斬波放大器中輸入電流噪聲的測量和分析”一文中解釋了如下三種電流噪聲源。第一,輸入開關的通道電荷注入可以近似為平均電流Iq_ave,從而導致散粒噪聲:

其中fCHOPP為斬波頻率,而(WLCox)SW 和(VGS – VTH)SW分別為開關的柵極氧化層電容和過驅電壓。
第二,時鐘驅動器產生kTCC噪聲電荷,其被采樣到開關的柵極氧化層電容上,然后噪聲電荷在每次斬波時流入放大器的輸入:

圖1. 斬波和輸入電容引起的動態輸入電流。
第三,如圖1所示,每當輸入斬波器CHOP1切換時,動態輸入電流IIN(t)就會流入放大器的輸入電容CIN。當施加直流電壓源 VIN(t) = VIN_DC時,平均輸入電流IIN_ave 由下式給出:
然后,相關的動態輸入電導 GIN_ave和熱噪聲in_GIN由下式給出:

注意,三個噪聲方程式1、2、5中的任何一個都包含一組獨特的電路和開關參數,根據參數值不同,任何一種噪聲都可能在整體噪聲中占主導地位。在所有三個測量的放大器中(一個開環斬波儀表放大器和兩個斬波運算放大器,閉環增益為100),方程式1所示的散粒噪聲均在總電流噪聲中占主導地位4。該開環儀表放大器僅有125 fF輸入電容,因此方程式5所示的動態電導的熱噪聲無關緊要。
在文章“帶開關輸入的放大器中的額外電流噪聲”中,測量了由分立FET構成的斬波器,當添加10pF至100pF的分立電容時,方程式5所示的熱噪聲在總電流噪聲中占主導地位。請注意,電流噪聲隨電容值增加而增加。
III.采樣電壓噪聲和噪聲譜折疊效應引起的電流噪聲
如方程式5所暗示的,動態電導本身會產生熱電流噪聲,而且其采樣操作還會將輸入斬波器上的電壓噪聲轉換為電流噪聲。
采樣交流輸入電壓引起的動態輸入電流
直流輸入電壓下的動態輸入電流由方程式3給出。現在考慮一種具有交流正弦差分輸入電壓VIN(t)和頻率 2 × fCHOPP的情況,如圖2所示。可以看出,當斬波時鐘CHOP和CHOP_INV切換時,VIN(t)達到其峰值VIN_AC。因此,就像直流差分輸入電壓一樣,該交流差分輸入電壓產生動態輸入電流IIN(t),其平均電流IIN_ave由下式給出:

圖2. 交流差分輸入電壓下的動態輸入電流波形。

圖3. 電壓噪聲PSD被采樣并轉換為電流噪聲PSD時的噪聲譜折疊效應
當輸入電壓和斬波時鐘之間的相位差是隨機的時候,方程式可以使用輸入電壓VIN_RMS的有效值和相應的輸入電流IIN_ave_RMS來重寫:
當以較高的斬波偶次諧波頻率(例如4 × fCHOP 或6 × fCHOP)施加交流輸入差分電壓時,輸入電流也會以相同方式出現。
采樣電壓噪聲PSD和噪聲譜折疊效應引起的輸入電流噪聲PSD
當輸入電壓的頻譜包括斬波的多個偶次諧波頻率時,它們全部折回到低頻,這被稱為噪聲譜折疊效應1。 斬波被認為是一種調制技術,而不是采樣技術。然而,此動態輸入電流基于采樣的輸入電壓而出現,不是基于連續輸入電壓而出現,因此會發生噪聲譜折 疊。換句話說,平均動態電流量僅由斬波情況下的差分輸入電壓決定,而不是由任何其他時間的差分輸入電壓決定。
圖3顯示了噪聲譜折疊效應,其中輸入電壓噪聲PSD在DC到5 × fCHOP之間為enn,但在5 × fCHOPP以上為零。這就產生了DC到±fCHOP(即奈奎斯特頻率)之間的輸入電流噪聲PSD。±fCHOP之間的輸入電壓噪聲PSDen(fen)會貢獻無頻移的輸入電流噪聲PSDin_en_GIN_0。
w其中,fen和fin分別是輸入電壓噪聲PSD和相應的輸入電流噪聲PSD 的頻率。高于fCHOP且低于3 × fCHOP的輸入電壓噪聲PSD會貢獻頻移 為–2 × fCHOP的輸入電流噪聲PSD:
總輸入電流噪聲PSDin_en_GIN_RSS(f)是通過對運算放大器閉環帶寬內的所有頻率折疊的PSD進行求和得到的,包括方程式8和9中的那些PSD,采用和方根(RSS)計算:

當電壓噪聲PSD在en處是平坦的,并且帶限頻率為fen_BW,相應的 低頻電流噪聲PSD由下式給出:

當fen_BW/fCHOP >> 1時,方程式可近似為:

其中,en × √fen_BW由積分有效值電壓噪聲en_RMSINT代替。該輸入電流 噪聲源大致與差分輸入端的有效值電壓噪聲、輸入電容大小和斬波頻率的平方根成比例。
斬波運算放大器的輸入電流噪聲估計
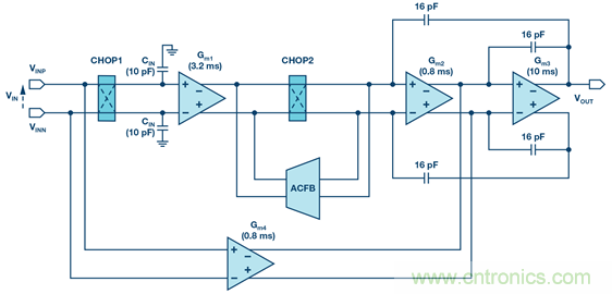
斬波運算放大器框圖
本部分及后面的部分分析、仿真并測量“采用自適應時鐘增強技術的5.6 nV/√H z斬波運算放大器在軌到軌輸入范圍內實現最大0.5µ V失調”中介紹的斬波運算放大器。該運算放大器采用0.35μm CMOS工藝實現,輔之以5 V晶體管,實現了5.6 nV/√Hz的電壓噪聲PSD和4 MHz的單位增益帶寬。其框圖如圖4所示,表1總結了輸入斬波器(CHOP1)的參數。為實現軌到軌輸入共模范圍,輸入跨導放大器級Gm11由n溝道和p溝道差分對組成,二者都會貢獻輸入電容CIN。此外需要較大尺寸的輸入MOS器件,從而以高功效比增加Gm1的跨導。輸入斬波器CHOP1中有四個開關,每個開關都是由NMOS實現,并且其柵極電壓基于輸入電壓而自適應偏置,使得在輸入電壓變化時,其過驅電壓恒定在0.5 V。

圖4. 斬波運算放大器框圖
表1. 輸入斬波器(CHOP1)的參數

差分輸入端上的電壓噪聲
為計算方程式12中所示的電流噪聲PSD,需要知道積分有效值電壓噪聲vin_RMSINT。使用閉環增益=1、2、5、10仿真斬波運算放大器。圖5(a)和(b)分別顯示了運算放大器差分輸入端的電壓噪聲PSD及其積分有效值噪聲。本文中的所有仿真均由SpectreRF周期性噪聲仿真(PNOISE)進行,以考慮斬波的開關效應7。由于斬波,噪聲PSD在100 kHz以下是平坦的,但在200 kHz的斬波頻率處達到峰值6。請注意,這些數字表示運算放大器差分輸入端的噪聲,而不是輸出端噪聲,因此低于100kHz的噪聲PSD在不同閉環增益下是恒定的。在1MHz以上,噪聲PSD也會增加,并以Gm2, Gm3,和Gm4的熱噪聲為主,原因是Gm1的增益下降。因此,其積分有效值噪聲在1 MHz以上也會增加,特別是在閉環增益較低的情況下,主要原因是閉環帶寬較高。增益 = 10時,差分輸入端的積分有效值電壓噪聲為11 μVrms,但增益 = 1時為68 μVrms。

圖5. 斬波運算放大器的仿真差分輸入電壓噪聲
每個輸入電流噪聲源的估算
接下來將仿真得到的積分有效值電壓噪聲應用于方程式12以計算電流噪聲PSD。另外,其他噪聲源4引起的電流噪聲PSD是通過將表1中的參數應用于方程式1、2、5來計算的。圖6顯示了閉環增益從1到10時計算出的四個噪聲源的電流噪聲PSD。當閉環增益為1和2時,采樣寬帶電壓噪聲PSD引起的電流噪聲PSD(方程式12)在總電流噪聲PSD中占主導地位。它隨著閉環增益提高而減小,當閉環增益為10時,其僅使總輸入電流噪聲PSD增加7%。相反,當閉環增益高于5時,總電流噪聲PSD以動態電導本身的熱噪聲(方程式5)為主,故而幾乎保持恒定。因此,對于該運算放大器,使用最高10倍的閉環增益來評估電流噪聲即足夠6
V. 仿真和測量結果
為了驗證分析,將圖6所示的總電流噪聲PSD計算結果與仿真和測量結果進行比較。PNOISE仿真和測量均利用圖7所示電路設置進行。電壓噪聲PSDen_OUT是通過短路RS來測量,總噪聲PSDen_OUT_RS是在RS = 100 kΩ下進行測量。電流噪聲PSD in_IN則由下式給出:


其中,(1 + RF/RG)是運算放大器周圍的閉環增益,GPOST =100是后置增益,用以簡化動態信號分析儀HP 35670A的測量。注意在方程式13中, en_OUT_RS和en_OUT以RSS形式減去,因為電流噪聲PSD主要由較高頻率的折疊噪聲引起,因而與電壓噪聲PSD不相關。

圖6. 不同來源的輸入電流噪聲貢獻計算結果

圖7. 用于輸入電流噪聲仿真和測量的電路設置
外部電容 CS = 100 pF 將RS的噪聲帶寬限制在截止頻率16 kHz。在這種情況下,RS的熱噪聲在斬波的第一偶次諧波頻率(400kHz)處得到充分衰減,因此不會通過噪聲譜折疊效應貢獻電流噪聲。另一方面,運算放大器寬帶輸出電壓噪聲達到負輸入VINN, ,由輸入斬波器處的動態電導采樣,可能會貢獻相當多的電流噪聲。隨后,低頻中的電流噪聲PSD再次被RS轉換為電壓噪聲,此噪聲可以在后置增益級的輸出端進行測量。
圖8顯示了增益 = 1配置(RG開路且RF短路,如圖7所示)下仿真和測量得到的全頻率范圍輸入電流噪聲PSD。在0.01 kHz時,仿真和測量得到的噪聲PSD分別為0.69 pA/√Hz和0.78 pA/√Hz。然后,噪聲PSD在由 RS和CS產生的16 kHz截止頻率處開始下降。圖9顯示了不同閉環增益下0.01 kHz時的輸入電流噪聲PSD,以將圖6中的計算 值與仿真和測量結果進行比較。仿真和測量得到的電流噪聲PSD均隨著閉環增益的降低而增加,與計算結果有良好的相關性。增益=10時測得的輸入電流噪聲PSD為0.28 pA/√Hz,但增益 = 1時提高到最大0.77 pA/√Hz。

圖8. 輸入電流噪聲PSD與頻率的關系

圖9. 10 Hz時的輸入電流噪聲PSD與閉環增益的關系
VI. 減少輸入電流噪聲的建議
方程式1、2、5、12給出的所有電流噪聲源都與斬波頻率的平方根成比例增加。此外,與輸入斬波器處動態電導相關的電流噪聲源(方程式5和12)隨著放大器的輸入電容增加而增加。這意味著針對較低電壓噪聲PSD而設計的斬波運算放大器往往具有較高的輸入電流噪聲PSD,因為需要增加其輸入器件的大小。在給定源阻抗下,必須理解這種權衡才能實現最佳電壓噪聲和電流噪聲PSD。如果可能,應避免在弱反轉區下使用互補輸入對或輸入晶體管,以便減小輸入電容。
方程式12表明,電流噪聲PSD隨著放大器差分輸入上的積分有效值電壓噪聲增加而增加,因而會隨著噪聲帶寬增加而增加。與開環斬波儀表放大器相比,斬波運算放大器更容易受到這種噪聲源的影響,因為其輸出噪聲可以通過反饋網絡到達輸入端。如果可能,可以使用較高閉環增益來降低噪聲帶寬。降低噪聲帶寬的另一種辦法是將電容與RG, RS和/或放大器差分輸入并聯,如圖7所示。
VII. 結論
本文確定了另一種輸入電流噪聲源,它是由輸入斬波器處動態電導采樣的放大器寬帶電壓噪聲所引起的。本文還發現,與先前告的其他噪聲源不同,該電流噪聲PSD隨著閉環帶寬的加寬而增加,原因在于與輸入斬波器相關的噪聲譜折疊效應。測量結果證實了本文的分析:增益=10時,電流噪聲為0.28pA/√Hz;增益=1時,由于閉環帶寬增加,電流噪聲提高到0.77pA/√Hz。本文為放大器設計人員和用戶提供了一些關于降低斬波放大器輸入電流噪聲的建議。表2比較了本文評估的斬波運算放大器6與其他具有類似電壓噪聲PSD的新近斬波運算放大器8, 9, 10的整體性能。
表2. 斬波運算放大器的規格

參考電路
1. Christian Enz 和 Gabor C. Temes. “用于降低運算放大器缺陷影響的電路技術:自穩零、相關雙采樣和斬波穩定.” IEEE論文集,第84卷第9期,1320-1324頁,1996年9月。
2. Yoshinori Kusuda. ““減少斬波放大器中的開關偽像”,博士論文。荷蘭代爾夫特理工大學,2018年5月。
3. Qinwen Fan, Johan Huijsing,和Kofi Makinwa. “斬波多路徑電流反饋儀表放大器的輸入特性”。2011年第四屆IEEE傳感器與接口進展國際研討會(IWASI),2011年6月。
4. Jiawei Xu, Qinwen Fan, Johan Huijsing, Chris Van Hoof, Refet Firat Yazicioglu, and Kofi Makinwa “斬波放大器輸入電流噪聲的測量和分析。”IEEE固態電路雜志,第48卷第7期,1575-1584頁,2013年7月。
5. Dietmar Drung 和 Christian Krause. “帶開關輸入的放大器中的額外電流噪聲。”IEEE儀器與測量論文集,第64卷第6期,1455-1459頁,2015年6月。
6. Yoshinori Kusuda. “采用自適應時鐘增強技術的5.6 nV/√Hz斬波運算放大器在軌到軌輸入范圍內實現最大0.5μV失調。” IEEE固態電路雜志,第51卷第9期,2119-2128頁,2016年9月。
7. Ken Kundert. “利用SpectreRF仿真開關電容濾波器。” Designer’s Guide Consulting, Inc., 2006年7月。
8. LMP2021數據手冊。Texas Instruments,2009年9月。
9. MAX44250 data sheetMAX44250數據手冊。Maxim Integrated,2011年10月。
10. OPA388數據手冊。Texas Instruments,2016年12月。




