【導讀】最近在做有關電磁兼容的測試,在實際測試中,發覺負載開關時系統會死機。而我們做的產品正常工作是不允許復機的,死機是更嚴重的問題,查找原因。

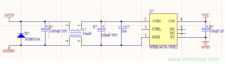
首先懷疑干擾是電源端傳導過來的,系統電源進入會有一個大的TVS管,加一個3300UF電容,再經過共模電感,之后再通過DC/DC隔離。如下圖所示:
系統的MCU應不會受到影響,負載電磁閥不停的開合時還是會死機,進入了死胡同,這條路應是不對。
更換線束再次測試,因為我們的系統是經過線束與外界連接。嘗試只接電源與一個負載輸出,讓負載電磁閥開關時,系統不會死機。
再次還原現場,用原來的線束,還是會死機,基本可以排除是電源端耦合過來的干擾。
由于系統要外部下載,所以把下載線也引了出去。觀察下載線的C2CK腳,在負載電磁閥開合時,最高有5-8V的交流干擾進來。
在C2CK引腳串電感,并一個小電容到地,再把負載電磁閥開關,系統不會死機,問題得到解決。
此次死機現象困擾了好長時間,有時真的感覺很無助。感覺工程師就是發現問題,解決問題,最害怕是問題不知出在哪里。
曾經做過一個工控板,因為AD采樣引入的干擾而產生死機,最后割線,加電感得到解決。
最近做的其他的一個項目,也是因為AD采樣的地太近,干擾引入MCU,造成系統死機。以前抄日本的工控板,不是很明白AD采樣端加電感,電容并做π型濾波。現在回過頭來想想。主要是抗干擾的問題。
本文轉載自面包板。
本文轉載自面包板。
推薦閱讀:




