在紛繁復雜的電子信號世界中,微弱而珍貴的真實信號常常淹沒在強大的噪聲干擾之中。此時,儀表放大器便如一位技藝高超的"信號雕刻家",憑借其非凡的共模抑制能力與高精度特性,從混沌中精準提取出我們所需的微弱信號差異。作為模擬電子電路中的核心精密器件,它不僅是現代高精度測量系統的基石,更在醫療、工業、科研等眾多關鍵領域發揮著不可替代的作用。本文將系統剖析儀表放大器的技術精髓、設計挑戰、制造工藝及其廣闊的應用前景,帶您深入理解這一精密測量領域的"幕后英雄"。 詳細閱讀>>
干貨
儀表放大器是一種非常關鍵的特殊類型差分放大器,專門用于精確測量和放大傳感器產生的微弱差分信號(通常是毫伏級或更低),同時需要高度抑制共模噪聲和干擾。它在儀器儀表、醫療設備、工業控制、傳感器接口等需要高精度信號調理的應用中不可或缺。

斬波穩定技術(Chopper Stabilization)是消除放大器低頻噪聲與直流誤差的核心技術,尤其針對儀表放大器的1/f噪聲(粉紅噪聲)和輸入失調電壓(Vos),可將其影響降低至μV級甚至nV級。其原理基于信號調制-放大-解調的頻域處理方法,結合動態校準機制,突破傳統放大器的噪聲極限。 詳細閱讀>>
?
在現代電子系統的精密舞臺上,兩類關鍵"演員"——儀表放大器(In-Amp)與功率放大器(Power Amp)——扮演著截然不同卻都不可或缺的角色。它們雖共享"放大"之名,但設計哲學、核心任務與應用疆域存在本質差異。理解這種差異,是工程師為系統挑選... 詳細閱讀>>
?
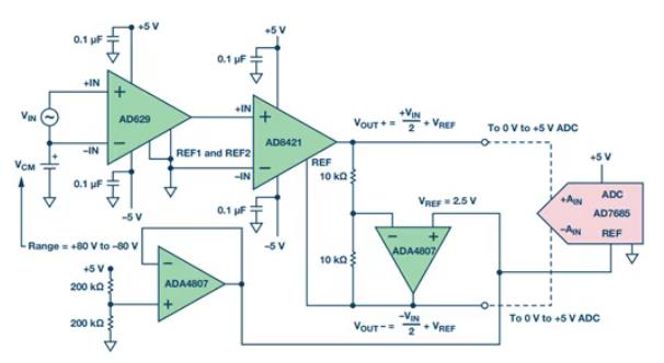
儀表放大器因其高共模抑制比(CMRR)、高輸入阻抗和低噪聲特性,被廣泛用于傳感器信號調理、醫療設備和工業控制等領域。然而,傳統In-Amp(如AD620、INA128)通常采用單端輸出架構,輸入共模范圍(Vcm)受限于電源電壓,且成本較高(單價約3~10美元)。在需要處理 **微小差分信號(μV~mV級)** 且存在 大共模電壓... 詳細閱讀>>
?
在自動化程度日益提升的工廠環境中,儀表放大器作為微弱信號采集的"感知末梢",其性能穩定性直接關乎設備運行狀態與生產效率。如何正確選擇一款堅固耐用、高精可靠的工業級儀表放大器?本文將揭秘工業級儀表放大器的五維選型矩陣與三大致命場景破解方案,助您筑起工業信號鏈的銅墻鐵壁。 詳細閱讀>>
?
在物聯網設備滲透率突破75%、便攜式醫療電子市場規模年增12%的當下,儀表放大器作為信號調理的核心器件,正面臨前所未有的集成化挑戰。傳統分立式架構已難以滿足智能傳感器節點對體積(<5mm3)、功耗(<1μA)和成本... 詳細閱讀>>
?
在萬物互聯的時代浪潮中,物聯網終端設備如同遍布世界的神經末梢,持續感知著物理世界的溫度、壓力、聲音、光強、生物電等關鍵信息。然而,這些寶貴的原始信號往往極其微弱(毫伏甚至微伏級),并深陷于環境噪聲、電源干擾、溫度漂移的重重包圍之中。如何精準、可靠地捕獲這些"細語",將其轉化為數字世界可解讀的"強音"? 詳細閱讀>>
經典案例
?
當心電圖機的電極貼上患者胸膛,0.2-5mV的微弱心電信號穿過人體組織時,衰減達90% ——此時儀表放大器(IA)正以≥140dB的共模抑制比(CMRR) 對抗50Hz工頻干擾,用nV級輸入噪聲捕獲決定生死的生物電特征。從心電圖(ECG)、腦電圖(EEG)到植入式血糖監測,這種誕生于1969年的精密器件已成為現代醫療設備的"感官神經",在全球每臺心電監護儀... 詳細閱讀>>
?
傳統儀表放大器(In-Amp)因單端輸出和窄輸入共模范圍,難以直接適配需處理小差分信號與大共模場景的ADC應用。針對此問題,可通過低成本電路改造,將單端輸出轉換為差分信號,同時擴展輸入共模范圍。具體方案:在In-Amp后端疊加差分驅動電路,利用反相與同相路徑生成互補信號,并通過共模反饋調節輸入級偏置電壓,使有效共模范圍提升,顯著降低ADC前端接口成本。 詳細閱讀>>
?
在電磁流量計和生物電測量等應用中,小差分信號與大得多的差分偏移串聯。這些偏移通常會限制電路在前端設計中可以獲得的增益,進而影響整體動態范圍。當使用較低電源電壓時,例如在電池供電的信號鏈中,增益限制更具挑戰性。解決這個大差分偏移問題的一種方案是使用交流耦合測量信號鏈。典型的交流耦合信號鏈包括一個低增益儀表放大器,其后是一個高通濾波器和額外... 詳細閱讀>>
儀表放大器作為精密信號處理的"隱形冠軍",以其超凡的共模抑制比、納伏級噪聲控制及動態誤差校正技術,構筑了現代電子測量系統的精度根基。從斬波穩定技術突破物理極限,到差分架構對抗環境干擾,其技術演進持續推動醫療診斷、工業控制、物聯網感知等領域邁向新維度。在微弱信號決定成敗的今天,儀表放大器早已超越元件范疇,成為解鎖未來智能世界的關鍵鑰匙。
關于我們 | About Us | 聯系我們 | Contact Us | 隱私政策 | 版權申明 | 投稿信箱 | 網站地圖
Copyright ? www.sz-bosch.com? All Rights Reserved
電子元件技術網 版權所有 ??粵ICP備10202284號??粵ICP證B2-20090022
未經版權所有人明確的書面許可,不得以任何方式或媒體翻印或轉載本網站的部分或全部內容。