【導讀】數字X射線 (DXR)、磁共振成像和其他醫療設備要求數據采集系統具備小型、高性能、低功耗等特性,以滿足競爭市場上醫生、病人和制造商的需求。本文展示一款高精度、低功耗信號鏈,可解決多通道應用(如數字X射線,需多路復用多通道的大信號和小信號測量)以及過采樣應用(如MRI,要求低噪聲、高動態范圍和寬帶寬)帶來的挑戰。高吞吐速率、低噪聲、高線性度、低功耗以及小尺寸使18位、5 MSPS PulSAR® 差分ADCAD7960成為這些高性能成像應用以及其他精密數據采集系統的理想選擇。
數字X射線
人類于1895年通過膠片或閃爍屏檢測的方式,首次發現了X射線。從此,人們便將這項技術用于各種醫療診斷場合,包括腫瘤科、牙科以及獸醫學,以及眾多工業成像應用。數字X射線能以固態傳感器代替膠片檢測器,包括平板探測器和線性掃描探測器。平板探測器使用兩種技術:直接轉換與間接轉換。在直接轉換中,硒光電池組成容性元件,直接將高頻X射線光子轉換為電流信號。而在間接轉換中,碘化銫閃爍計數器首先將X射線光子轉換為可見光,然后硅光電二極管陣列將可見光轉換為電流信號。每個光電二極管代表一個像素。低噪聲模擬前端將來自每個像素的小電流轉換為大電壓,然后再將電壓轉換為圖像處理器能夠處理的數據。如圖1所示的典型DXR系統能以高采樣速率,將很多通道多路復用至單ADC,而不會犧牲精度。

圖1. 數字X射線信號鏈
今天,數字X射線探測器制造商通常采用間接轉換。一百萬像素以上的非晶硅平板探測器或光電二極管陣列捕獲光子能量,將輸出多路復用至12個或24個ADC。這項技術具有高效的X射線光子吸收和高性噪比,以一半的X射線照射量實時獲得動態高分辨率圖像。每像素的采樣速率較低,數值從針對骨頭和牙齒的幾Hz,到獲取嬰兒心臟(人體內速度最快的器官)圖像所需的最高120 Hz。
測量數字放射檢查探測器的圖像質量即可知其性能優劣,因此對X射線束進行精確采集和精細處理便顯得尤為重要。數字放射檢查具有更大的動態范圍、高采集速度和幀速率,并采用特定的圖像處理技術以保持一致性,從而增強圖像質量。
醫療成像系統必須提供質量更佳的圖像,以實現精確診斷和更短的掃描時間,降低病人所受X射線的照射量。高端放射檢查系統(動態采集)一般用于外科中心和手術室中,而基本系統用于急診室、小型醫院或醫生辦公室中。工業成像系統必須耐用,因為它們的使用壽命非常長,并且可能位于高射線照射量的惡劣環境中。安保或行李檢查應用可采用較低的X射線照射量,因為X射線源會在長時間內持續存在。
MRI梯度控制
如圖2所示的MRI系統最適合大腦成像應用,或用于骨科、血管造影和血管研究等,因為該系統可掃描提供軟組織的高對比度圖像,無需將其暴露在電離輻射下。MRI工作頻段為1 MHz至100 MHz RF,而計算機斷層掃描 (CT) 和DXR工作在1016 Hz至1018 Hz頻率范圍內,并且需要讓病人暴露在電路輻射下,會損害活組織。
MRI控制系統具有很小的容差,因此需要高性能元件。在MRI系統中,使用大線圈創建1.5 T至3 T主磁場。高電壓(最高1000 V)施加于線圈,形成高達1000 A的所需電流。MRI系統使用梯度控制,并通過改變特定線圈內的電流,線性改變主磁場。對這些梯度線圈進行快速且精確的調制,改變主磁場,使其對準體內極小的位置。梯度控制使用RF能量,激發人體組織中某個較薄的橫截面,以此產生x、y和z軸圖像。MRI要求快速響應時間,并且要求其梯度精確控制到1 mA內 (1 ppm)。MRI系統制造商可采用模擬或數字域控制梯度。MRI系統的設計具有極長的開發時間、極高的物料成本等特點,并且與整體硬件和軟件復雜性相關的風險極大。

圖2. MRI系統
高性能數據采集信號鏈
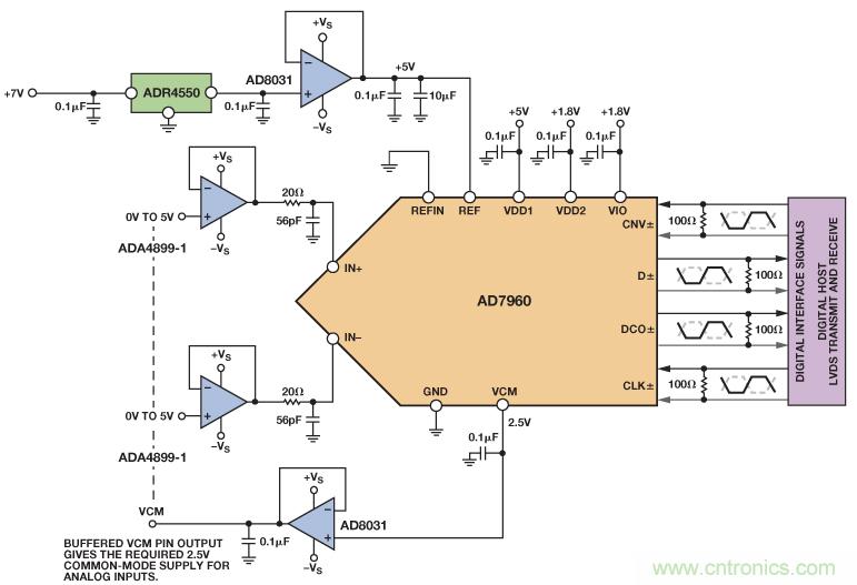
圖3顯示高精度、低噪聲、18位數據采集信號鏈,提供±0.8 LSB積分非線性 (INL)、±0.5 LSB差分非線性 (DNL) 以及99 dB信噪比 (SNR)。圖4顯示其采用5 V基準電壓源時的典型FFT和線性度性能。該信號鏈的總功耗約為345 mW,與競爭型解決方案相比約低50%。

圖3. 采用AD7960、ADA4899、AD8031和ADR4550的精密快速建立信號鏈

圖4. AD7960典型FFT和線性度性能
這類高速、多通道數據采集系統可用于CT、DXR以及其他醫療成像應用中,這些應用都要求在不犧牲精度的前提下提供更高的采樣速率。該系統的18位線性度以及低噪聲性能可提升圖像質量,而其5 MSPS吞吐速率可縮短掃描周期(每秒幀數更高),降低暴露在X射線下的劑量,提供精確的醫療診斷和更佳的患者體驗。對多個通道進行多路復用處理可獲得分辨率更高的圖像,用于器官(如心臟)的完整分析,實現成本合理的診斷,并最大程度降低功耗。精度、成本、功耗、尺寸、復雜性以及可靠性對醫療設備制造商而言極為重要。
在CT掃描儀中,每通道使用一個采樣保持電路捕獲連續像素電流,并將輸出多路復用至高速ADC。高吞吐速率允許將很多像素多路復用至單個ADC,可節省成本、空間與功耗。低噪聲和良好的線性度提供高質量的圖像。高分辨率紅外攝像機可從該分辨率中獲益。
過采樣是以比奈奎斯特頻率高得多的速率來對輸入信號進行采樣的過程。過采樣用于光譜分析、MRI、氣相色譜分析、血液分析以及其他需要具有寬動態范圍的醫療儀器中,以便精確監控并測量多通道的小信號與大信號。高分辨率和高精度、低噪聲、快速刷新速率以及極低的輸出漂移等性能可大幅簡化MRI系統的設計,降低開發成本與風險。
MRI系統的關鍵要求是在醫院或醫生辦公室中可重復、長期穩定地測量。為了獲得更佳的圖片質量,這些系統還要求具有更高等級的線性度以及高動態范圍 (DR),范圍從直流到幾十kHz。原則上講,對ADC進行4倍過采樣可額外提供1位分辨率,或增加6 dB的DR。由過采樣而獲得的DR改善為:ΔDR = log2 (OSR) × 3 dB。許多情況下,Σ-Δ型ADC可以很好地實現過采樣,但要求在通道間實現快速切換或要求進行精確直流測量時,過采樣會受到限制。采用逐次逼近型 (SAR) ADC進行過采樣還可改善抗混疊性能,降低噪聲。
最先進的ADC架構
CT、DXR和其他多通道應用(或光譜儀、MRI和其他過采樣應用)中的精密高速數據采集系統要求使用最先進的ADC。如圖5所示,18位、5 MSPS PulSAR差分ADC AD7960采用容性數模轉換器 (CAPDAC) 提供一流的噪聲和線性度性能,并且無延遲或流水線延遲。該器件具有寬帶寬、高精度 (100 dB DR) 以及快速采樣 (200 ns) 性能,可用于醫療成像應用,極大降低多通道應用的功耗和成本。該器件采用小型 (5 mm × 5 mm)、易于使用的32引腳LFCSP封裝,額定工作溫度為–40°C至+85°C工業溫度范圍。16位AD7961與AD7960引腳兼容,可用于僅需16位性能的應用中。

圖5. AD7960功能框圖
如圖6所示,容性DAC由差分18位二進制加權電容陣列(該陣列還可作為采樣電容使用,采集模擬輸入信號)、比較器以及控制邏輯組成。采樣階段結束后,轉換控制輸入 (CNV±) 變為高電平,輸入IN+和IN−之間的差分電壓被捕獲,轉換階段開始。電容陣列中的每一個元件在GND和REF之間逐次切換,電荷被重新分配,輸入與DAC值進行比較,且位根據結果予以保留或丟棄。該過程結束時,控制邏輯產生ADC輸出代碼。AD7960將于開始轉換后約100 ns時返回采樣模式。采樣時間約為總周期的50%,這使AD7960易于驅動,同時放寬了ADC驅動器的建立時間要求。

圖6. AD7960內部簡化原理圖
TAD7960系列采用1.8 V和5 V電源供電,以自時鐘模式轉換時的功耗僅為39 mW (5 MSPS)。功耗隨采樣速率線性變化,如圖7所示。

圖7. AD7960功耗與吞吐速率的關系
極低采樣速率下的功耗主要由LVDS靜態功率所決定。相比業內速度第二的18位SAR ADC器件,AD7960的速度要快兩倍,功耗低70%,占位面積小50%。
AD7960提供3種外部基準電壓選項:2.048 V、4.096 V和5 V。片內緩沖器使2.048 V基準電壓翻倍,因此轉換等效于4.096 V或5 V。
數字接口采用低電壓差分信號 (LVDS),具有自時鐘模式和回波時鐘模式,提供ADC和主機處理器之間的高速數據傳輸(高達300 MHz)。由于多個器件可共享時鐘,因此LVDS接口降低了數字信號的數量,簡化了信號路由。它還能降低功耗,這在多路復用應用中尤為有用。自時鐘模式利用主機處理器簡化接口,允許接頭采用簡單時序同步每次轉換的數據。若要讓數字主機采集數據輸出,則需要用到接頭,因為數據不存在時鐘輸出同步。回波時鐘模式提供穩定的時序,但要使用一對額外的差分對。輸出數據速率低于20 kSPS,時,AD7960的典型動態范圍超過120 dB,如圖8所示。

圖8. AD7960動態范圍與輸出數據速率的關系
ADC驅動器
ADC的采樣時間決定ADC驅動器的建立時間要求。表1顯示選擇ADC驅動器時必須考慮的一些規格。通常,信號鏈性能應當在工作臺上進行驗證,確保獲得所需性能。
表1. AD7960 ADC驅動器選型基準

運算放大器的數據手冊通常提供線性建立時間與壓擺時間相結合的建立時間規格;本文提供的公式為一階近似,假設線性建立和壓擺均為50%(多路復用應用),采用5 V單端輸入。
軌到軌放大器ADA4899-1具有600 MHz帶寬、–117-dBc失真(1 MHz時)以及1 nV/√Hz噪聲,如圖9所示。配置為單位增益緩沖器并以5 V差分信號驅動AD7960的輸入時,其0.1%建立時間不超過50 ns。

圖9. ADA4899噪聲頻譜密度
基準電壓源與緩沖器
低噪聲、低功耗軌到軌放大器AD8031緩沖來自基準電壓源ADR4550的5 V輸出,具有高精度(±0.02%最大初始誤差)、低漂移(2 ppm/°C最大值)、低噪聲 (1 μV p-p) 以及低功耗(950 μA最大值)特性。第二個AD8031緩沖ADC的2.5 V共模輸出電壓。其低輸出阻抗可保持穩定的基準電壓,與ADC輸入電壓無關,從而最大程度降低INL。AD8031具有大容性負載穩定性,可驅動去耦電容,以便最大程度降低瞬態電流引起的尖峰。該器件適合從寬帶電池供電系統到低功耗、高速、高密度系統的各種應用。
結論
采用ADI專利技術的高精度、低功耗信號鏈提供一流的速度、噪聲和線性度性能,能夠解決DXR和MRI梯度控制中高性能多路復用和過采樣數據采集系統的難題。高性能信號鏈元器件采用小尺寸封裝,節省空間,降低了多通道應用的成本。
推薦閱讀:



