【導讀】風扇在慢速的情況下,基于霍爾效應的轉速表會給出錯誤讀數。而文中的轉速表首先被調試到相對應的RPM,相對于霍爾效應轉速表來講,匹配結果更好,這是GreenPAK設計的優越之處。該設計還可用于構建一個基于旋轉編碼器的RPM測量儀。
這種轉速表可以用來測量旋轉物體的RPM(每分鐘轉數)。在本應用筆記中,GreenPAK SLG46533V加紅外傳感器被用于檢測光學非接觸式轉速表。這種轉速表的測量范圍為1 - 9999 rpm,精度為0.01%(使用2MHz采樣時鐘測量的最大值為9999),小于1 rpm精度的所有讀數也可以顯示。設計可以修改以適應其他要求,如改變傳感器靈敏度、改變與旋轉物體的測量距離等。
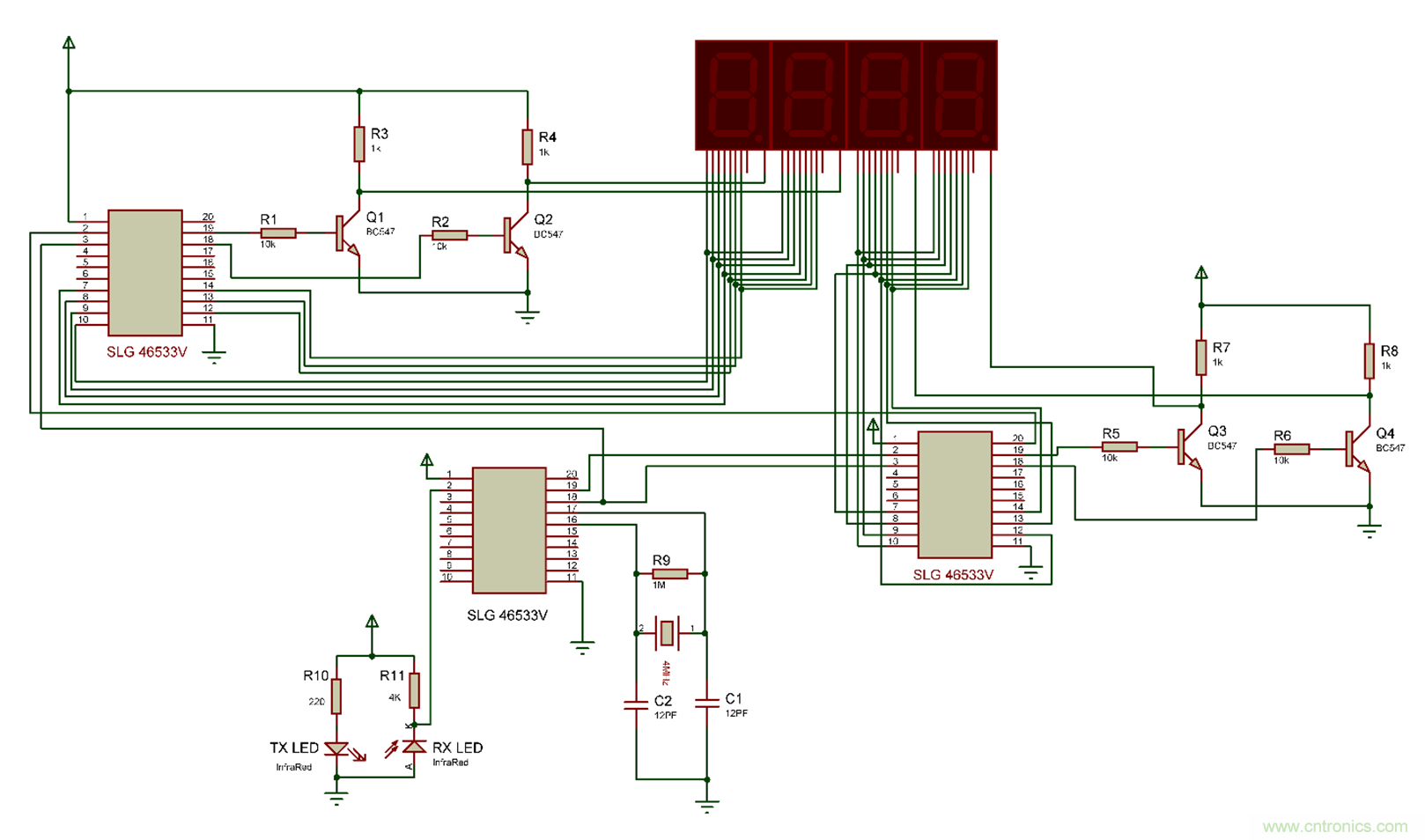
在GreenPAK內部的每個半周期,晶體管Q1、Q2控制切換前兩個7段顯示器,而Q3、Q4控制切換最后兩個7段顯示器。

圖1:頂層原理圖。
紅外傳感器
紅外傳感器由LED紅外發射器和LED紅外接收器組成。兩者相互屏蔽,如圖2所示。

圖2:紅外傳感器。
良好的傳感器設計可以保證操作的可預測性和可靠性。下面是一些重要注意事項:
- 確保兩個LED之間不存在紅外光泄漏。接收器應只接收來自目標旋轉物體反射的光;
- LED紅外發射器上的220歐姆電阻功率必須是2W或以上。它會產生相當大的熱量,為了安全,必須進行散熱;
- 最重要的部分是設置LED紅外接收器的靈敏度。這可以通過改變LED紅外接收器的電阻來調節。具體到本案例,阻值在2-4K歐姆之間,在距離風扇5-7厘米處運作得很好。高電阻意味著高靈敏度。
為了紅外線接收器能夠接收光線,風扇上需要附有反射帶。當風扇完成一次旋轉時,光從反射帶上反射出來,并由LED紅外接收器接收。它在半分鐘內接收的次數將相當于風扇的轉速(因為上升沿和下降沿都會觸發計數器)。為了加快這個過程,可以在風扇上附加8片反射帶。這有助于以計算8倍以上的時序轉速(即3.75秒)。這片反射帶必須貼在風扇上,以便在風扇每次旋轉的時候正確地反射光線。
GreenPAK設計編碼
GreenPAK設計代碼是用三個GreenPAK芯片實現的。
GreenPAK SLG46533V傳感器編碼
兩個產生時鐘電路的方法:內部振蕩器,或晶體振蕩器(這兩個文件已附上,都可以使用)。時鐘電路由一個4.25秒定時器組成。它生成3.75秒“高電平”時間,以及0.5秒“低電平”時間,用來“開啟傳感器輸入計數器”信號。
這意味著傳感器計數器先開啟3.75秒,而后的0.5秒7段顯示屏定格在最后的輸出。
當使用內部振蕩器時,不需要連接圖中的引腳16和引腳17。但是,為了提高不同環境溫度下的精確度,建議使用晶體振蕩器。
在特定時間內,該設計可配置為計算轉數,但轉數最大值不能超過9999。
通常,引腳2處在一個高電平狀態,不論何時,當紅外線接收器接收到反射信號(每個循環8次),引腳2會輸出一個瞬時低電平。如果3.75秒定時器被激活,被檢測到的上升沿和下降沿信號將會傳遞給第一個計數器模塊。

圖3:用于紅外光束中斷的反射帶。
采樣時間與精度的平衡
為了平衡采樣時間和精度,我們可以改變轉速表的測量間隔(從3.75秒)。實際應用中,一些應用需要更高的精度,如工業電機,其轉速需要根據當前速度維持在固定速度。
對于這些類型的應用,可以通過增加采樣時間來獲得更準確的讀數。
不過,一些應用低精度就可以,但更新率越快越好,比如測量汽車發動機轉速。
通過改變3.75秒時間就可以改變采樣時間和精度。也就是改變計數器CNT0和CNT1值。顯示時間通過CNT5和CNT6的值來改變。需注意的是CNT5和CNT6的值必須相同 。
SLG46533V中的兩個BCD計數器
另外兩個GreenPAK SLG46533V中都有兩個BCD計數器,每一個都是倒計時計數器。輸入的時鐘信號來自傳感器數據(3.75秒內傳過來的)。在每個傳感器中斷期間計數器做減數。第二個計數器啟動另外一個芯片的計數器作為第三個計數器。

圖4:SLG46533V中的BCD計數器。

圖5:BCD到7段轉換器。
這部分編碼可將四位BCD碼轉換為七段碼顯示。每個周期都會選擇下個7段碼的顯示值。所有計數器復位時值都為0101(等于使用負邏輯的十進制10)。在3.75秒過后,所有計數器會被重置。計數器1表示最低有效位數,計數器4表示最高有效位數。
前三個計數器之間的關系列表如下。其中前兩個是在一個芯片內,第三個是在另一個芯片內。

圖6:光轉速表的顯示。

圖7:BCD到七段轉換器。
表1顯示了前兩個計數器如何啟動計數器3。每當計數器3達到最大值時,計數器4遞增,如下表所示。

表1:計數器3和計數器4之間的關系。





表2:三個BCD計數器的關系。
結論
這個轉速表首先被調試到相對應的RPM,相對于霍爾效應轉速表來講,匹配結果更好。因為風扇在慢速的情況下,基于霍爾效應的轉速表給出了錯誤讀數,這就是GreenPAK設計的優越之處。該設計還可用于構建一個基于旋轉編碼器的RPM測量儀。
關于作者 姓名:Bilal Ahmed 背景:Bilal Ahmed持有卡拉奇內德大學電子工程碩士學位。他在PLC、SCADA、數據采集、工業自動化、機器人和嵌入式系統方面有超過10年的經驗。目前他在HF Electronics擔任嵌入式系統和機器人部門負責人。 聯系:appnotes@silego.com
推薦閱讀:




