【導讀】許多工業和醫學應用需要±1°C甚至更高精度的溫度測量,并且成本合理,可覆蓋寬溫范圍(-270°C至+1750°C),這些系統往往還要求低功耗性能。經過正確選擇和標準化處理,利用高分辨率ADC數據采集系統(DAS)和新型熱電偶,能夠覆蓋這一溫度范圍,即使在惡劣的工業環境下,亦可確保精確測量。
引言
熱電偶廣泛用于各種溫度檢測。熱電偶設計的最新進展,以及新標準和算法的出現,大大擴展了工作溫度范圍和精度。目前,溫度檢測可以在-270°C至+1750°C寬范圍內達到±0.1°C的精度。為充分發揮新型熱電偶能力,需要高分辨率熱電偶溫度測量系統。能夠分辨極小電壓的低噪聲、24位、Σ-Δ模/數轉換器(ADC)非常適合這項任務。數據采集系統(DAS)采用24位ADC評估(EV)板,熱電偶能夠在很寬的溫度范圍內實現溫度測量。熱電偶、鉑電阻溫度檢測器(PRTD)和ADC相結合,可構成高性能溫度測量系統。采用低成本、低功耗ADC的DAS系統,可理想滿足便攜式檢測的應用需求。
熱電偶入門
托馬斯•塞貝克在1822年發現了熱電偶原理。熱電偶是一種簡單的溫度測量裝置,由兩種不同金屬(金屬1和金屬2)組成(圖1)。塞貝克發現不同的金屬將產生不同的、與溫度梯度有關的電勢。如果這些金屬焊接在一起構成溫度傳感器結(TJUNC,也稱為溫度結),另一端未連接的差分結(TCOLD,作為恒溫參考端)上將呈現出電壓,VOUT,該電壓與焊接結的溫度成正比。從而使熱電偶輸出隨溫度變化的電壓/電荷,無需任何電壓或電流激勵。

圖1. 熱電偶簡化電路
VOUT溫差(TJUNC - TCOLD)是金屬1及金屬2的金屬類型的函數。該函數在美國國家標準與技術研究院(NIST) ITS-90熱電偶數據庫[1]中嚴格定義,覆蓋了絕大多數實用金屬1和金屬2組合。利用該數據庫,可根據VOUT測量值計算相對溫度TJUNC。然而,由于熱電偶以差分方式測量TJUNC,為了確定溫度結的實測溫度,就必須知道冷端絕對溫度(單位為°C、°F或K)。所有現代熱電偶系統都利用另一絕對溫度傳感器(PRTD、硅傳感器等)精密測量冷端溫度,并進行數學補償。
圖1所示熱電偶簡化電路的溫度公式為:
Tabs = TJUNC + TCOLD (式1)
式中:
- Tabs為溫度結的絕對溫度;
- TJUNC為溫度結與基準冷端的相對溫度;
- TCOLD為冷端參考端的絕對溫度。
熱電偶的類型各種各樣,但是針對具體的工業或醫療環境可以選擇最適合的異金屬對兒。這些金屬和/或合金組合被NIST及國際電工委員會標準化,簡寫為E、J、T、K、N、B、S、R等。NIST和IEC為常見的熱電偶類型提供了熱電偶參考表。
NIST和IEC還為每種熱電偶類型開發了標準數學模型。這些冪級數模型采用獨特的系數組合,每種熱電偶類型及不同溫度范圍的系數都不同[1]。
表1所示為部分常見熱電偶類型(J、K、E和S)的例子。

表1. 常見的熱電偶類型
J型熱電偶具有相對較高的塞貝克系數、高精度和低成本,應用廣泛。這些熱電偶使用相對簡單的線性化算法,即可達到±0.1°C的測量精度。
K型熱電偶覆蓋的溫度范圍寬,在工業測量領域的應用非常廣泛。這些熱電偶具有適中的高塞貝克系數、低成本及良好的抗氧化性。K型熱電偶的精度高達±0.1°C。
E型熱電偶的應用沒有其它類型熱電偶普及。然而,這組熱電偶的塞貝克系數最高。E型熱電偶所需的測量分辨率低于其它類型。E型熱電偶的測量精度可達到±0.5°C,需要的線性化計算方法相對復雜。
S型熱電偶由鉑和銠組成,這對組合能夠在非常高的氧化環境下實現穩定、可復現的測量。S型熱電偶的塞貝克系數較低,成本相對較高。S型熱電偶的測量精度可達到±1°C,需要的線性化算法相對復雜。
應用示例
熱電偶電路設計包括具有差分輸入及能夠分辨微小電壓的高分辨率ADC、穩定的低漂移基準,以及準確測量冷端溫度的方法。
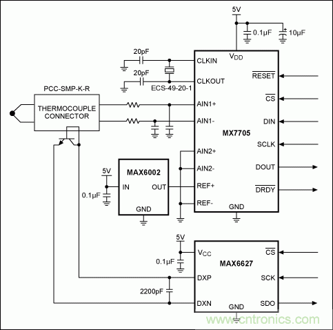
圖2所示為簡化原理圖。MX7705是一款16位、Σ-Δ ADC,內置可編程增益放大器(PGA),無需外部精密放大器,能夠分辨來自熱電偶的微伏級電壓。冷端溫度利用MAX6627遠端二極管傳感器以及位于熱電偶連接器處、連接成二極管的晶體管測量。MX7705的輸入共模范圍擴展至低于地電勢30mV,可實現有限的負溫度范圍。

圖2. 熱電偶測量電路。MX7705測量熱電偶輸出,MAX6627和外部晶體管測量冷端溫度,MAX6002為MX7705提供2.5V精密電壓基準。
也有針對具體應用設計的IC,用于熱電偶信號調理。這些IC集成本地溫度傳感器、精密放大器、ADC和電壓基準。例如,MAX31855為冷端補償熱電偶至數字轉換器,可數字化K、J、N、T或E型熱電偶信號。MAX31855以14位(0.25°C)分辨率測量熱電偶溫度(圖3)。

圖3. 集成冷端溫度補償的ADC,轉換熱電偶電壓時無需外部補償。
誤差分析
冷端補償
熱電偶為差分傳感器,利用溫度結和冷端之間的溫差產生輸出電壓。根據式1,只有精密測得冷端絕對溫度(TREF)時,才能得到溫度結的絕對溫度(Tabs)。
可利用新型鉑RTD (PRTD)測量冷端絕對溫度。它在很寬的溫度范圍內提供良好的性能,尺寸小、功耗低,成本非常合理。
圖4所示為精密DAS的簡化原理圖,采用了MAX11200 (24位、Σ-Δ ADC)評估(EV)板,可實現熱電偶溫度測量。本例中,利用R1 - PT1000 (PTS 1206,1000Ω)測量冷端絕對溫度。該解決方案能夠以±0.30°C或更高精度測量冷端溫度。

圖4. 熱電偶DAS簡化圖
如圖4所示,MAX11200的GPIO設置為控制精密多路復用器MAX4782,它選擇熱電偶或PRTD R1 - PT1000。該方法可利用單個ADC實現熱電偶或PRTD的動態測量。提高了系統精度,降低校準要求。
非線性誤差
熱電偶為電壓發生裝置。但是,大多數常見熱電偶的輸出電壓作為溫度的函數呈現非常高的非線性。
圖4和圖5中說明,如果沒有經過適當補償,常見的工業K型熱電偶的非線性誤差會超過數十攝氏度。

圖5. K型熱電偶的輸出電壓和溫度關系圖。曲線在-50°C至+350°C范圍內線性度較好;在低于-50°C和高于+350°C時,相對于絕對線性度存在明顯偏差。

圖6. 相對于直線逼近的偏差,假設線性輸出為從-50°C至+350°C,平均靈敏度為k = 41µV/°C。
IEC采用的NIST ITS-90等現代熱電偶標準化處理、查找表和公式數據庫,是當前系統間互換熱電偶類型的基礎。通過這些標準,熱電偶很容易由相同或不同制造商的其它熱電偶所替代,而且經過最少的系統設計更新或校準即可確保性能指標。
NIST ITS-90熱電偶數據庫提供了詳細的查找表。通過使用標準化多項式系數,還可利用多項式在非常寬的溫度范圍內將熱電偶電壓換算成溫度(°C)。
根據NIST ITS-90熱電偶數據庫,多項式系數為:
T = d0 + d1E + d2E² + ... dNEN (式2)
式中:
- T為溫度,單位為°C;
- E為VOUT,熱電偶輸出,單位為mV;
- dN為多項式系數,每一熱電偶的系數是唯一的;
- N = 多項式的最大階數。
表2所示為一個K型熱電偶的NIST (NBS)多項式系數。

表2. K型熱電偶系數
利用表2中的多項式系數,能夠在-200°C至+1372°C溫度范圍內以優于±0.1°C的精度計算溫度T。大多數常見熱電偶都有不同系數表可用。
同樣,在-200°C至0、0至+500°C和+500°C至+1372°C溫度范圍也可以找到類似的NIST ITS-90系統,能夠以更高精度(低于±0.1°C,相對于±0.7°C)計算溫度。與原來的“單”間隔表進行比較即可看出這點。
ADC規格參數/分析
表3所示為MAX11200的基本性能指標,具有圖4中所示的電路特性。

表3. MAX11200的主要技術指標
本文中使用的MAX11200是一款低功耗、24位、Σ-Δ ADC,適合于需要寬動態范圍、高分辨率的低功耗應用。利用該ADC,基于式3和4可計算圖3電路的溫度分辨率。
式中:
- Rtlsb為熱電偶在1 LSB時的分辨率;
- Rtnfr為熱電偶無噪聲分辨率(NFR);
- VREF為基準電壓;
- Tcmax為測量范圍內的熱電偶最大溫度;
- Tcmin為測量范圍內的熱電偶最小溫度;
- Vtmax為測量范圍的熱電偶最大電壓;
- Tcmax為測量范圍內的熱電偶最小電壓;
- FS為ADC滿幅編碼,對于雙極性配置的MAX11200為(223-1);
- NFR為ADC無噪聲分辨率,對于雙極性配置的MAX11200為(220-1),10Sa/s時。
表4所列為利用式3和4計算表1中K型熱電偶的測量分辨率。

表4. K型熱電偶在不同溫度范圍內的測量分辨率
表4中提供了每個溫度范圍內的°C/LSB誤差和°C/NFR誤差計算值。無噪聲分辨率(NFR)表示ADC能夠可靠區分的最小溫度值。對于整個溫度范圍,NFR值低于0.1°C,對于工業和醫療應用中的大多數熱電偶遠遠足夠。
熱電偶與MAX11200評估板的連接
MAX11200EVKIT提供了全功能、高分辨率DAS。評估板可幫助設計工程師快速完成項目開發,例如驗證圖4所示解決方案。
在圖4所示原理圖中,常見的K型OMEGA熱電偶(KTSS-116)連接至差分評估板輸入A1。利用Maxim應用筆記4875中介紹的高性價比比例方案,測量冷端溫度的絕對值。R1 (PT1000)輸出連接至評估板輸入A0。MAX11200的GPIO控制精密多路復用器MAX4782,復用器動態選擇將熱電偶或PRTD R1輸出連接至MAX11200的輸入。
K型熱電偶(圖3、4)在-50°C至+350°C范圍內的線性度適當。對于有些不太嚴格的應用,線性逼近公式(式5)能大大降低計算量和復雜度。
近似絕對溫度可計算為:
式中:
- E為實測熱電偶輸出,單位為mV;
- Tabs為K型熱電偶的絕對溫度,單位為°C;
- Tcj為PT1000實測的熱電偶冷端溫度,單位為°C;
- Ecj為利用Tcj計算得到的冷端熱電偶等效輸出,單位為mV。
所以:
k = 0.041mV/°C——從-50°C至+350°C范圍內的平均靈敏度
然而,為了在更寬的溫度范圍(-270°C至+1372°C)內精密測量,強烈建議采用多項式(式2)和系數(根據NIST ITS-90):
Tabs = ƒ(E + Ecj) (式6)
式中:
- Tabs為K型熱電偶的絕對溫度,單位為°C;
- E為實測熱電偶輸出,單位為mV;
- Ecj為利用Tcj計算得到的冷端熱電偶等效輸出,單位為mV;
- f為式2中的多項式函數;
- TCOLD為PT1000實測的熱電偶的冷端溫度,單位為°C。
圖7所示為圖4的開發系統。該系統包括經認證的精密校準器,Fluke®-724,作為溫度模擬器代替K型OMEGA熱電偶。

圖7. 圖4開發系統
Fluke-724校準器提供與K型熱電偶在-200°C至+1300°C范圍內輸出相對應的精密電壓,送至基于PT1000的冷端補償模塊。基于MAX11200的DAS動態選擇熱電偶或PRTD測量值,并通過USB端口將數據送至筆記本計算機。專門開發的DAS軟件采集并處理熱電偶和PT1000輸出產生的數據。
表5列出了-200°C至+1300°C溫度范圍內的測量和計算值,采用式5和6。

表5. -200°C至+1300°C范圍的測量計算
如表5所示,利用式6,基于MAX11200的DAS系統在非常寬的溫度范圍內可達到±0.3°C數量級的精度。式5中的線性逼近法在很窄的-50°C至+350°C范圍內僅能實現1°C至4°C的精度。
注意,式6需要相對復雜的線性化計算算法。
大約十年之前,在DAS系統設計中實現此類算法會受到技術和成本的限制。當今的現代化處理器速度快、性價比高,解決了這些難題。
總結
最近幾年,適用于-270°C至+1750°C溫度范圍的高性價比、熱電偶溫度檢測技術取得較大進展。在改進溫度測量和范圍的同時,成本也更加合理,功耗更低。
如果ADC和熱電偶直接連接,這些基于熱電偶的溫度測量系統需要低噪聲ADC (如MAX11200)。熱電偶、PRTD和ADC集成至電路時,能夠實現非常適用于便攜式檢測應用的高性能溫度測量系統。
MAX11200具有較高的無噪聲分辨率、集成緩沖器和GPIO驅動器,可直接連接任何傳統的熱電偶及高分辨率PRTD (如PT1000),無需額外的儀表放大器或專用電流源。更少的接線和更低的熱誤差進一步降低系統復雜性和成本,使設計者能夠實現DAS與熱電偶及冷端補償模塊的簡單接口。
本文來源于Maxim。
推薦閱讀:




