【導讀】本文應用感應式數字水位傳感器在水位控制系統中,克服了溫度、空氣壓強、電場、磁場等環境分布參數的影響,可在比較復雜的水文環境下穩定運行,提高了檢測的準確性、可靠性,經現場實驗,運行良好。
由于所處地理位置和氣候影響,我國是一個水旱災害頻繁的國家,尤其是洪澇災害,長期影響經濟的發展,并給國家和人民生命財產造成重大損失。為了提高洪水的有效預見期,及時準確地掌握各主要河流的水位變化情況,自20世紀70年代,我國開始建設水情自動測報系統,特別是發展水深測量技術,主要向更可靠、更先進、更現代化的方向發展,這對于防汛減災和水資源的合理利用具有十分重要的意義。
水情自動測報系統的關鍵是水深的測量,而水深測量技術的關鍵則是傳感器,傳感器穩定工作,準確檢測水位,并通過變送器把有效的數據傳送給觀測人員。因此傳感器能否穩定工作、準確檢測水位、有效傳輸數據則成為水情自動測報的關鍵。
目前應用較多的浮子式水位計、壓力式水位計、超聲波水位計等都有一定的局限性。近年來,太原理工大學測控技術研究所在智能傳感器、新型傳感器領域發展迅速,馬福昌教授成功研制發明了感應式數字水位傳感器(專利號:ZL96110735.9),該傳感器采用數字化直接取樣的信號采樣方式,不再采用傳統的模擬量檢測方法,沒有模糊數據??朔藴囟?、空氣壓強、電場、磁場等環境分布參數的影響,可在比較復雜的水文環境下,比如黃河泥沙量高的環境下穩定運行,提高了檢測的準確性、可靠性,經現場實驗,運行良好。
感應式數字水位傳感器在傳統應用中,輸出的信號是非標準的電流信號,需要配備專門的儀表進行二次處理,成本高,不便于調試組網,很大程度上限制了傳感器的應用。
本文根據感應式數字水位傳感器的工作原理和特點,介紹了一種智能變送器的設計方案,重點是輸出標準的電流信號(4~20 mA)和增加RS485接口。解決傳統應用中組網調試不方便的問題。
系統組成及工作原理
該系統的主要結構框圖如圖1所示,主要由感應式數字水位傳感器、信號調理電路、電源電路、MCU最小系統、4~20 mA輸出(AD421)、RS-485接口(MAX485),另外還包括PC,通過PC上位機監控軟件實現網絡通信功能。
圖1:系統框圖
感應式數字水位傳感器是按照仿生物學的思路,應用仿神經網絡設計思想設計而成的。它的內部布滿了神經元電路板,外部由可塑性絕緣材料澆鑄而成,一般做成棒狀。傳感器由超音頻發生器和發射頭向水中發射檢測信號,由若干個取樣感應元電路通過介質水接收檢測信號,由電容耦合檢波電路檢波后得到的信號電壓實現水位信號的直接取樣,成為數字取樣傳感器。它的每個神經元電路都是以開關脈沖的形式輸出數字信號,經過統計后,將開關數字信號調制為模擬信號電流(非標準電流信號)方式輸出給信號調理電路進一步處理。
信號調理電路是將傳感器輸出的非標準電流信號轉化為電壓信號,為C8051F020模數轉換做準備。經過單片機模數轉換后,可以將傳感器信號轉化為數字信號,然后就可以很方便地進行下面的操作:存儲水文數據、通過AD421輸出4~20 mA的標準電流信號、RS-485接口輸出等。
系統硬件設計
信號調理電路
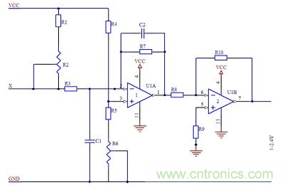
由于感應式數字水位傳感器輸出的是非標準電流信號,而C8051F020單片機的ADC模塊要求為電壓信號,所以需要對傳感器的輸出信號進行轉換,因此設計了信號調理電路,該電路能夠實現將傳感器輸出的0.1~16 mA電流信號轉換為1~2.4 V的電壓信號,并且可以實現對傳感的供電,其原理圖如圖2所示。
圖2:信號調制電路原理圖
[page]
電路原理分析
從感應式數字水位傳感器的原理可以得出:流入水位傳感器的電流與水位是成線性變化的,而且當水位固定不變化時,流入水位傳感器的電流是確定值?,F假設水位的變化是△L,電流的變化是△I1,于是△I1=K?△L(其中K是比例系數)。在分析帶有運算放大器的電路時,總是把它看成理想運放。根據理想運放的分析方法設輸出電壓變化為△Vo,則可以得到
因此可以上式看出:輸出電壓的變化△Vo與水位的變化△L成正比例線性變化。其中調節電位器R6和電位器R2可以保證輸出電壓Vo在1~2.4 V范圍內變化。R6是調節零點電位器,R2是調節滿度電位器。
濾波電路分析
信號調理電路中還設計濾波電路,是為了濾去測量現場的干擾,例如電氣干擾、電磁干擾,使系統的信噪比增加。如圖2所示,電阻R2和電容C1組成簡單的無源RC低通濾波器。電阻R3、R7,電容C2及運放組成一階反相輸入RC有源低通濾波器,有源濾波器比無源濾波器具有更優越的性能,提高了頻率特性值,改善了選擇性。
4~20mA輸出電路
AD421是ADI公司推出的一款單片高性能數模轉換器(DAC)。它由16位數字信號以串行方式輸入,4~20 mA電流輸出,在智能儀表方面應用廣泛。AD421與單片機的連接主要有串行數據輸入端和控制端,在時鐘CLOCK作用下,輸入移位寄存器把DATA引腳上的數據逐位讀入,LATCH鎖存脈沖把寄存器中的數據鎖存到DAC中。根據其工作原理,AD421與C8051F020芯片的接口電路如圖3所示。AD421的數據接口和單片機P3.0口相連,用來接收16位的串行數據。單片機P3.6口用來產生時鐘信號,而P3.5口用來產生鎖存信號。在實際應用中,為了保證信號的傳輸,一般要在單片機和AD421之間加入隔離器件,實現通訊的隔離,常用的方法有使用ADI推出的ADUM系列隔離器件,比如ADuM 1310,或者使用光耦。在這里,采用光耦來實現通訊的隔離。
圖3:AD421和C8051F020接口電路
RS485接口電路
單片機C8051F020的P2.0、P2.1及P3.7通過MAX485與PC機相連,進行串行通信,如圖4所示。P3.7控制MAX485的狀態,接收或發送,用軟件控制。P2.1為單片機的串行輸入端,接收PC機通過MAX485向單片機發送的數據,P2.0為單片機的串行輸出端,通過MAX485發送給PC機。
圖4:RS485接口電路
系統軟件設計
本系統采用C8051F020單片機為核心處理器件,把經過調理電路處理的感應式數字傳感器的電流信號經模數轉換數字化,存入單片機內部存儲器,并轉化為16位的數字信號,一路送AD421轉化為4~20 mA標準電流信號,進行傳輸或控制;另外一路通過MAX485,在上位機查詢命令到達的時候發送上位機,實現實時的監控。本傳感器變送器系統軟件包括以下幾個部分:主程序、AD采集子程序、數據處理子程序、AD421轉化子程序、MAX485通信子程序,另外,根據需要可以加入報警子程序和其他的輔助程序等。整個系統如圖5所示。
圖5:主程序流程圖
結論
該系統在進行了各個部分的仿真及電路板搭建試驗后,實驗證明是可行的,可以實現原傳感器的改進和升級,增強了原有傳感器的功能,節約了成本,組網更加方便。




