【導讀】開放式無線接入網絡(ORAN)技術的市場規模及其在實施5G服務中的作用呈現出快速增長的潛力。各大移動網絡運營商(MNO)都在尋求更低的成本、更高的靈活性以及避免供應商鎖定的能力。這些優勢可通過采用多家供應商的可互操作技術來實現。運營商也可以從實時性能中受益。
開放式無線接入網絡(ORAN)技術的市場規模及其在實施5G服務中的作用呈現出快速增長的潛力。各大移動網絡運營商(MNO)都在尋求更低的成本、更高的靈活性以及避免供應商鎖定的能力。這些優勢可通過采用多家供應商的可互操作技術來實現。運營商也可以從實時性能中受益。
ORAN代表著無線接入網絡(RAN)演進的最新進展,RAN始于1979年1G的推出。2G于1991年推出,3G于2001年推出。4G長期演進(LTE)服務于2009年首次面世,并引入了分組交換。在其部署過程中,開始使用多輸入多輸出(MIMO)天線陣列,運行在供應商專有軟件之上的集中式(或云)cRAN使得基帶單元(BBU)能夠劃分為分布式單元(DU)與集中式單元(CU),兩者之間為中傳。
5G新無線電(NR)于2018年推出,并引入了虛擬化RAN(vRAN)作為實施的一種手段,BBU(或CU和DU)功能在運行于服務器上的軟件中實現。例如,負載平衡、資源管理、路由器和防火墻現在都可以在網絡功能虛擬化(NFV)下運行。但是,無線電單元(RU)、CU和DU的軟件是專有的。ORAN旨在通過讓運營商訪問基于開源軟件的vRAN來植入5G1,從而消除障礙。
圖1說明了O-RAN聯盟(由超過300家移動運營商、供應商、研究機構和學術機構組成的社區)的目標,即擁有開放的RU、CU和DU(每個首字母縮寫前都帶有O-)并通過公共無線電接口(CPRI)進行前傳。
圖1:在O-RAN下,我們可以有效地在商用服務器硬件上運行模塊化基站軟件協議棧。MNO可以搭配混用來自不同供應商的O-RU、O-DU和O-CU
5G支持的實時傳輸速度最高可達20 Gbps,而4G在靜態點之間的傳輸速度為1 Gbps,在一個或兩個移動點之間的傳輸速度僅為100 Mbps。此外,5G的延遲降低到只有1 ms。
ORAN的另一個關鍵組成部分是RAN智能控制器(RIC),它既可以是近實時的也可以是非實時的,兩種選項都負責控制和優化ORAN元素。圖2顯示了O-RAN軟件社區(SC),它遵循由O-RAN聯盟定義的架構。
圖2:O-RAN SC架構及其近實時RAN智能控制器
同步
ORAN實現的主要挑戰之一是確保各種ORAN元素之間保持同步,尤其是因為需要嚴格提高同步性能,即要求授時精度達到僅±130 ns。
RU交換機與DU保持同步對于ORAN有效運行至關重要。同步可以避免數據包丟失,最大程度地減少網絡中斷,并有助于保持盡可能低的功耗。此外,同步還可幫助MNO履行其頻率許可所有權責任。
5G與前幾代的另一個關鍵區別在于從頻分雙工(FDD)切換到時分雙工(TDD)——這樣可以同時使用兩個接近的頻率分別進行上行傳輸和下行傳輸。TDD在同一頻率上使用不同的時隙傳輸上行信號和下行信號,從而更好地利用RAN RF頻譜提供增強的移動寬帶(eMBB),例如可以根據需要調整上行時間與下行時間的比例。
此外,TDD還提高了與MIMO波束賦形和C波段頻譜(3.7 GHz至3.98 GHz)的兼容性,運營商將使用這些頻譜在大大小小的市政區域部署5G。為了避免發生小區內干擾和小區間干擾,上行傳輸與下行傳輸之間有一段保護周期。即便如此,為了保證運行效率(降低錯誤率)和補償任何頻率或相位偏移2,仍然需要緊密同步。
精確授時
所有新無線電部署都必須將相位對齊精度保持在基于全球導航衛星系統(GNSS)協調世界時(UTC)的授時源的±1.5 ms以內3。在創建端到端實時連接時,還必須遵循多項行業標準以及行業機構提供的建議。
為了在整個網絡中進行高精度時間分配,O-RAN聯盟的O-RAN架構中需要采用由IEEE 1588-2019規定的精確時間協議(PTP)。該協議中有一個最高級時鐘(或PTP主時鐘),網絡中的其他PTP時鐘使用PTP消息與之同步。同步在路徑延時等問題中起作用,上述標準中規定了時間邊界時鐘(T-BC)和時間透明時鐘(T-TSC)功能來抵消上下行之間的不對稱問題以及數據包延時變化(PDV)。
此外,ITU-T(國際電信聯盟的其中一個部門)也針對TDD提供了建議。例如,ITU-T G.8272/Y.1367規定了適用于分組網絡中的時間、相位和頻率同步的主參考時間時鐘(pRTC)的要求,ITU-T G.8273.2推薦了用于網絡全授時支持(FTS)的電信邊界時鐘和電信時間輔助時鐘的授時特性。
在整個網絡中,各時鐘之間采用鏈式結構,時間信號由邊界時鐘清理以濾除噪聲。但是,設備將需要滿足由ITU-T G.8273.24定義的四個性能類別之一,范圍從A類到D類。其中,C類和D類對精度的要求最高。例如,D類T-BC時鐘產生的時間誤差必須小于5 ns5。除了GNSS/UTC和PTP之外,5G部署還使用同步以太網(SyncE)。這三者相結合,可以通過網絡保證時間、相位和頻率的精度。
ORAN需要現成的平臺
ORAN為MNO提供了訪問非專有解決方案的途徑。在硬件方面,可以使用商用半導體器件和平臺來滿足網絡中的端到端授時要求。
例如,符合IEEE 1588的最高級時鐘搭配PTP和SyncE功能,可以滿足PRTC A類、B類和增強型PRTC(ePRTC)規范,以及多域邊界時鐘的C類和D類規范。這種多功能性是MNO實現同步授時解決方案的關鍵特性。
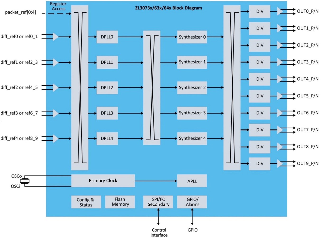
在DU、CU和RU設備中,可以部署振蕩器、可編程鎖相環(PLL)IC、緩沖器和抖動衰減器等網絡同步硬件。此外,現在已經有專用的單芯片網絡同步解決方案。在這方面,Microchip是首家將自研ZL3073x/63x/64x平臺(圖3)推向市場的公司。這項技術將DPLL、低輸出抖動合成器、IEEE 1588-2008精密時間協議棧和同步算法軟件模塊結合在一起。
圖3:Microchip的ZL3073x/63x/64x單芯片網絡同步平臺
5G ORAN中關于授時的另一個關鍵考慮因素是對溫度的穩定性。溫度補償型振蕩器、PLL和芯片級原子鐘(CSAC)已在軍事和工業應用等惡劣環境中完成部署并得到驗證,適用于RU、CU和DU硬件。
總而言之,在5G中采用TDD帶來了巨大的好處,但在同步方面會面臨諸多挑戰。值得慶幸的是,在ORAN下,MNO及其系統提供商可以借助半導體和相關平臺來構建端到端RAN,避免受到專有解決方案的束縛。
參考資料
1.https://www.techtarget.com/searchnetworking/definition/radio-access-network-RAN
2.https://www.viavisolutions.com/en-uk/what-5g-timing-and-synchronization
4.https://www.5gtechnologyworld.com/how-ieee-1588-synchronizes-5g-open-ran/
(來源:Microchip Technology Inc.,作者:顧問級市場分析經理 Thomas Gleiter)
免責聲明:本文為轉載文章,轉載此文目的在于傳遞更多信息,版權歸原作者所有。本文所用視頻、圖片、文字如涉及作品版權問題,請聯系小編進行處理。
推薦閱讀:
【第三代半導體、汽車半導體等四場熱門盛會6月齊聚深圳,論壇議程搶先看!】
集成電路產業蓬勃發展,CITE2024集成電路專區展現中國市場旺盛活力



