- 探究電流源DAC配合PIN二極管
- 提供RF衰減及溫度補償
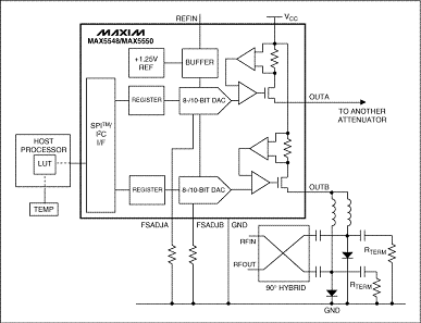
- 根據主機處理器的校準信號
PIN二極管通常作為TV調諧器中的RF信號以及固定通信設備中寬帶RF的可變衰減器。這類二極管可以作為分立器件安裝在電路板上,或集成到混合GaAs模塊。在高頻段,PIN二極管的正向電阻隨著流過結電流增加而減小(圖1)。

圖1. 典型PIN二極管電阻與正向電流的關系
PIN二極管衰減器可采用串聯或并聯配置結構。串聯衰減器(圖2a)通常需要二極管的電流為10mA至20mA。其衰減量為:
20log(1 + RPIN / 2Z0)(單位dB)
對于并聯衰減器(圖2b),要求的偏置電流通常為2mA至3mA。并聯衰減器的衰減量為:
20log(1 + Z0 / 2RPIN)(單位dB)

圖2. RF信號通過串聯(a)或并聯(b)配置的PIN二極管衰減
系統控制器可通過調整二極管的電流改變衰減量。
有些系統可能需要進行溫度補償(圖3),簡化電路中,數字電位器IC建立固定或可調偏置電平,熱敏電阻提供溫度輸入。這兩個輸入連接到運算放大器,產生的輸出通過一個電阻驅動PIN二極管。

圖3. PIN二極管簡化偏置電路
上述電路的實現并非電路圖那么簡單。熱敏電阻的響應必須和PIN二極管匹配,同時偏置電流的變化將改變PIN二極管的正向直流電壓,進而引起偏置電流的非線性。還可以采用電壓輸出DAC替代熱敏電阻和數字電位器,對電路進行數字補償,但這一方法無法消除二極管正向電壓的影響。更理想的辦法是采用電流源DAC (理想方案參考附錄)。
圖4電路還包括正交匹配并聯衰減器和一對由DAC輸出驅動的匹配PIN二極管。環境溫度通過連接到主機微控制器的模擬或數字傳感器進行測量,其中主機微控制器通過查找表(LUT)或算法進行溫度補償。期望的衰減通過LUT或算法對DAC進行設置,從而給出了所需的PIN電流。PIN二極管的電流僅通過DAC設置,與二極管的正向電壓以及線路中的其它任何直流阻抗無關。

圖4. RF衰減器受電流輸出DAC (MAX5548或MAX5550)驅動,
通過根據主機處理器的校準信號調整輸出電流,從而進行溫度補償。
輸出濾波器
對于帶有RF隔離電感和電容(用于消除不需要的直流成分)的電路,在超過100nH的串聯電感以及10nF的對地電容的情況下,輸出仍然能夠保持穩定。電流輸出相對電壓輸出有一個優點在于,如果壓降在DAC輸出電壓范圍以內,則濾波器所引入的串聯電阻不會影響到精度。




