【導讀】數字控制方案因具有靈活、高集成度、智能控制等特點,目前已經廣泛地應用于低壓大電流DC/DC、大功率通信服務器AC/DC開關電源。然而目前仍以模擬控制器占主導的低成本中小功率AC/DC應用中,數字電源控制是否也能發揮其在大功率應用中的同等優勢呢?
數字控制方案因具有靈活、高集成度、智能控制等特點,目前已經廣泛地應用于低壓大電流DC/DC、大功率通信服務器AC/DC開關電源。然而目前仍以模擬控制器占主導的低成本中小功率AC/DC應用中,數字電源控制是否也能發揮其在大功率應用中的同等優勢呢?
本文對英飛凌的數字電源平臺以及如何利用數字控制的特點在高效率、高功率密度、低元器件成本、低制造成本、易用性方面進行簡單的介紹。
英飛凌數字電源平臺
中小功率(100W-300W)開關電源通常應用于消費類和某些工業類產品。由于終端用電設備和應用場景的不同,造成了對各自電源要求的差異。
大多數在這個領域中的產品對緊湊型、設計周期、設計/生產制造/以及售后維護成本有著較為嚴格的要求。設計人員通常會面臨在有限的開發時間和成本下,采用多款專用模擬控制器增加一些線路去適應各種要求的問題。
數字控制器通常可以靈活地采用相應的算法解決平臺化問題。那么選擇通用的MCU/DSP在這個市場是否合適?

簡單想像:如果采用通用MCU/DSP作為控制器,方案中需要額外增加用以驅動功率器件的驅動器;電源板上需要幾個不同的電壓,所謂電源軌:有的用于MCU/DSP內核供電,有的用于外圍I/O,還有的用于驅動MOSFET。因此需要額外的電源轉換線路。
同時可靠性方面需要考慮在軟件跑飛等異常狀況下的硬件保護線路。在需要輕載或空載效率的場合,可能還需要單獨的輔助電源或相關線路去控制損耗;此外還需要考慮設計尺寸、成本、算法可行性等。最終可能會因開發時間、成本、復雜性、可靠性等約束而放棄。
英飛凌在中小功率AC/DC中提出的數字平臺概念是怎樣的呢?它在效率、小型化、成本、靈活性方面是怎樣考慮的呢?

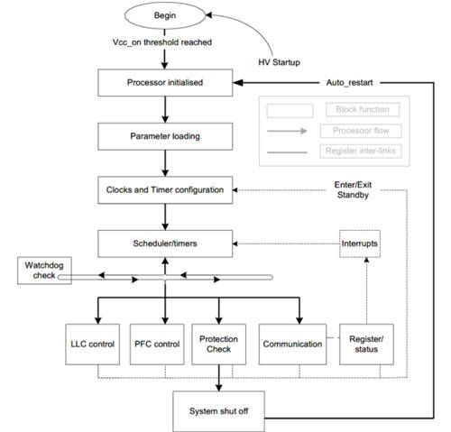
硬件方面,平臺應具備硬件高集成的同時也應考慮拓撲延展的可能。英飛凌將高壓側驅動器(無鐵芯變壓器)、高壓啟動單元、以及自主研制的nanoDSP全部集成在一個DSO-16的窄體封裝內,為電源產品的小型化提供了可能。
高壓啟動單元可以完成啟動、待機、輸入的檢測和X電容放電等功能;高壓側驅動可以讓平臺構建出橋式拓撲,比如半橋或高壓Buck;nanoDSP除了本身的DSP單元外,還包括了電源管理線路(電源軌的存在才能夠在待機時對某些功能單元關閉達到降低損耗的效果),低壓側驅動線路,硬件保護線路,ESD線路以及許多專用功能的硬件模塊(專用的硬件可避免消耗DSP本身的算力而達到更為高效的目的)。
有些功能很有趣,比如驅動電平及驅動電流可以通過配置寄存器改變。
這樣通常就可以讓外部省去了驅動電阻,當然也可作為改善EMI的一種調節手段。還有一些單元,比如AC檢測單元,一經配置它就可以獨立工作,直到被程序所讀取。這樣就充分地結合了模擬和數字各自的優勢,降低了程序管理的復雜性。
在小型化方面,盡可能去除模擬方案中用于配置的外圍元件。一個系統中根據復雜程度,通常可省去20-30個阻容。在實際PCB布局中省去幾十個阻容會讓設計工作變得輕松,讓功率密度提高成為可能。省去的往往不止是元件成本,也包括了故障點消除的后期維護成本。
簡單的說,它是一個處理器疊加了專用的混合信號和功率驅動的芯片,它充分結合了數字和模擬各自的優勢協同工作。控制方法構成相應的程序被存儲于OTP或成本更低的ROM之中。
不同的設計要求可以以參數形式傳遞給程序,這些參數通常會保存于指定的OTP空間,提供給設計人員進行參數的配置。

有了良好的硬件平臺,還需要相應的控制算法才能最終讓平臺性能得以充分發揮。算法和程序編寫需要大量的經驗,因此單純提供MCU/DSP硬件平臺而程序由用戶自行編寫的方式短期內并不現實;而如果采用ASIC、CSP單一特定功能或者客戶定制方式可能也不太經濟。
因此對于這個市場,英飛凌率先提出了ASSP(Application Specific Standard Product)概念:即程序滿足這個市場大部分的應用要求,由英飛凌進行程序設計,同時留出一定的配置選項作為設計自由度以應對少數特定應用的要求。
顯然,不同的結構和控制算法會衍生出不同的產品。對于中小功率市場,考慮到功率因數及諧波要求,需要加入PFC環節。由于功率范圍不大,同時綜合成本,臨界模式PFC是一種不錯的選擇。LLC因為其全負載范圍內具備的軟開關特性,寬增益范圍以及窄頻工作特點已被行業廣泛采用,我們主功率環節采用LLC。這個產品就是針對中小功率開關電源控制器:IDP2308
IDP2308介紹
IDP2308是一個以全數字方式實現的集成PFC和LLC控制功能及啟動單元和驅動的控制器。它可以實現完整的保護功能。

封裝和引腳布局:
為了用戶PCB布線方便,PFC相關管腳與LLC管腳分別放置于芯片兩側。左側除Vcc、GND外,GD0、CS0、ZCD和VS均為PFC所需引腳。
可以注意到,PFC部分并沒有一般模擬控制器中的補償相關引腳。這是因為IDP2308將一個2型補償以數字的方式集成到了程序當中,P、I、T1以參數配置的形式提供給客戶進行修改;除了省去外部補償線路,這種形式另一個優點是:可以在系統的不同階段對PIT1參數進行調整。
比如:系統因為成本或空間限制選擇較小的Vcc電容,在啟動階段可以選擇更快速的PIT1組合使PFC母線快速達到目標,而穩態時又將環路帶寬降低,從而滿足包括整體系統的啟動時間的要求;左側還有一個HV高壓啟動引腳,IDP2308可以完成啟動、AC檢測(Brownin/out)以及X電容放電等功能;右側包括LLC下管驅動GD1,電流采樣CS1和高壓側的驅動信號。
LLC的反饋引腳為HBFB;MFIO或者稱為UART引腳,可完成參數的配置燒寫、調試以及在故障狀態下對外發出故障碼,即所謂“黑匣子”功能。

這個功能有時非常有用,比如很多電源已嵌入整機運行的場合,如果發生了故障,而示波器探頭無法進入,這時我們可以簡單地利用這個引腳發出的信號進行判斷。UART引腳是一個半雙工的引腳,同時也是一個I/O引腳,在有對PFB母線需要第二級保護的場合,它可以被復用為母線電壓的檢測。
芯片引腳需要考慮爬電,因此6-8腳間以及12-14腳間我們進行跳除,從而形成了DSO-14腳。英飛凌這個小尺寸封裝是業界集成PFC和LLC功能控制器的第一個廠家。
效率方面考慮:
系統效率是一個綜合問題。包括系統工作點的選取,腔體的合理設計,被動元件的選擇等眾多因素。其中也包括了合適的控制算法。PFC方面,由于是基于臨界模式,通常采用谷底開通的方式去緩解MOSFET的開通損耗,但輕載后由于開關頻率升高而開關損耗將上升的問題未能很好的解決。
針對這個問題,IDP2308中采用了多谷底開通的方式,通過增加谷底數使頻率降低從而改善了輕載的效率。
谷底數的多少,谷底切換的法則等必要條件都以參數的形式提供給用戶根據實際情況進行配置。這里,顯然單純增加谷底的想法并不難想到,在普通的準諧振反激電源中是常見手段。
問題在于:PFC中如果采用多谷底,那么電流平均值和輸入電壓的跟隨關系就會丟失。因此,算法中需要對此進行必要的運算,以補償THD諧波。這其實也是數字處理器的優勢。

LLC效率方面主要集中在輕載時Burst控制方式。穩態情況下,通常LLC效率高度依賴于腔體設計和工作點的選擇,關于這方面的話題,我們將在以后的文章中進行探討。
內部集成了高壓啟動單元和可控的用于不同功能塊的電源軌,為系統在待機模式時的低損耗創造了硬件條件。IDP2308在輕載時,程序通過對頻率的判斷決定是否進入Burst(間歇)模式。
進入Burst后,nanoDSP如果仍以工作時的頻率在運行,那么自身的損耗將會增加。所以這時DSP工作頻率要下降,同時也需要通過FB對系統進行喚醒。
這些喚醒行為本身需要通過硬件實現,這也是為什么單純采用通用MCU/DSP較難實現的部分原因。進入Burst后,我們采用固定開通時間內配合給定的預設頻率的方式實現。預設頻率部分包括了軟啟動、軟結束和核心頻率幾個組成部分。
如果僅考慮效率,那么顯然是開通時間很短,放電時間很長,系統在充分短的時間內可使輸出達到紋波上限,然后進入休眠。
而實際中,由于LLC腔體增益在輕載或空載時由于寄生活雜散參數的影響產生的不確定性,比如增益上翹,增益振蕩等,我們把內部的核心頻率、啟動、結束頻率以及開通時間等全部作為參數提供給用戶在實際調試中進行調整。

退出Burst用什么方式呢?除了采用FB進行判斷外,IDP2308還采用了Burst off短于某個設定時間進行判斷。
因為負載越重,Burst off就越短。這種方式有什么意義呢?如果用FB進行判斷,那么對于輕載或空載,FB電壓高度依賴于補償環,一旦出現TL431飽和或光耦飽和,那么FB和輸出將失去函數關系。而采用Burst off方式退出就可以簡單解決這類問題。
我們可以簡單測出需要退出Burst時的功率對應的Burst off時間,然后將其設為配置值即可。Burst是系統行為,PFC在Burst中也會跟隨運行,這時系統可以根據實際的損耗情況去調整母線電壓的高低。
比如工程上是否有可能在低電壓母線配合一個LLC相對高頻的組合?這種情況可以由使用者根據實際情況進行選擇。
可靠性方面的考慮:
IDP2308在軟件算法上采用了分任務時間片方式,從程序結構上相較于中斷搶占方式較容易管理:

IDP2308具備完整的系統保護功能。比如,PFC限流、PFC母線過壓、欠壓,最小頻率限制,最大開通時間限制…LLC的光耦開路保護,過載保護,兩級的過流保護等。此外,還有很多獨特的保護。比如PFC在啟動時或者極高電壓輸入時,由于ZCD信號的丟失而造成系統進入CCM方式。
針對這種情況,我們引入了CCMP;再比如,如果VS腳,FB腳開路或者短路,或者某兩個腳粘連,如ZCD-VS,芯片可以進入保護。為了消除用戶對于純軟件保護的顧慮,IDP2308在PFC母線過壓和LLC過流都增加了獨立硬件保護。
在很多需要相鄰腳或任意角短路測試中,IDP2308都可以順利通過測試。還有些保護是需要根據實際要求進行調整的。
比如:有的設計要求出現母線過壓時,系統馬上停止工作進入重啟;而有些可能要求LLC后級應繼續工作,從而能夠讓過壓事件盡快消除…有些設計發生LLC過流時,可能希望系統馬上進入重啟,不要繼續工作,或者推高頻率,哪怕輸出電壓已經出現嚴重跌落后級用電器進入欠壓;而有的設計是希望繼續堅持工作,不可能讓后級“感受”到前級的影響…

實際應用中不同的要求,造成了這些選項不可能做到唯一固定的配置參數。如同一個手機屏幕有人喜歡暖色,有人偏愛冷色,最終可能廠家只能把配色作為一個選項提供給用戶自己選擇,IDP2308也是類似。同時,也可以想象如果一個模擬控制器去應對很多彼此不同甚至矛盾的要求,付出的外圍線路代價是較高的。
軟件實現的一個優點是可以根據不同的狀態去設定保護門限。我們知道,LLC啟動時或者在Burst中的腔電流往往較大。
因此在IDP2308中可以分別設置不同工作狀態中的過流門限。更為重要的是,在進入重啟保護模式時,系統會發出故障代碼,用戶可以輕松對故障進行定位。重啟的時間也是選項,模擬控制器往往僅提供一個固定時間,在長期短路測試時往往功率器件會存在發熱,可調節的重啟時間可以簡單解決類似問題。
靈活性方面的考慮:

開關電源總是存在各種各樣的狀態。比如啟動,穩態,動態… 讓人頭疼的事情往往是處理完這個問題,另一個問題又會出現。有些可能更為棘手,既要可靠又要低成本不允許增加額外線路。作為控制算法,我們盡可能地提供一些自由度給用戶以應對以上的一些問題。這里不妨舉幾個小例子:
關于啟動,一方面需要關心輸出電壓的形態(過沖?負斜率?)還需要關心啟動時間以及系統中的電壓電流應力。
我們知道LLC啟動時勵磁電感和諧振電容電壓都為零,為了避免高電流應力和容性狀態所以普遍需要采用高頻啟動,這個過程通常是開環完成的。這里用到了一個頻率曲線TCO,頻率隨時間變化而變低;但是隨時間怎樣變化呢?多長時間變化多少呢?
這里其實是個復雜的過程:因為如果恒阻負載啟動,電壓爬升是沿著一個固定的增益線上升;如果恒流負載,那么其實爬升的軌跡就是不斷的跨越不同負載的增益線,因為等效負載是在不斷地降低。因此,這個向下掃頻的軌跡就可能不是一根直線。
在此,IDP2308提供了頻率起點、變化斜率、變化步長等可配置量給用戶進行調整,最終讓輸出曲線達到目標。顯然,有時需要啟動迅度速我們就可以把頻率下降斜率加快,有時需要抑制開機電流脈沖,我們可以對最高頻率進行調整。這些參數配置提供了在外部腔體及補償環不變的前提下,通過非線性TCO來降低設計難度。
除了TCO外,IDP2308還有一根用于頻率控制的VCO曲線,即通過反饋電壓去調節頻率。模擬控制器通常采用線性的方式,因此由反饋到頻率的增益固定,這里的主要影響在小信號方面。
而IDP2308選擇了非線性,通過四點參數的選定重構出VCO規律。同樣的輸出誤差根據不同的穩態工作點可以對應不同幅度的頻率變化,相當于調整了功率平面的增益。
顯然它可以直接干預系統的帶寬,在補償環設計中增加了一個可控的增益環節。當VCO兩側的頻率變陡,通常可以實現負載切換時的頻率快速跳躍,相當于動態時系統帶寬增加。
還有些高速動態負載的場景,如頻率突然下降極快,這時PFC母線可能有相當程度的墜落,有可能超出了當初設計時的條件,這時可能會出現不希望出現的過流保護。
IDP2308可以采用一個偵測反饋變化斜率的數字濾波器去應對,相當于給系統在這種工況下增加一個極點實現濾波。也可以理解為當速度過快時,可以適當“剎車”。類似地,數字濾波的方式在IDP2308中很多地方都有采用。比如ZCD采樣。ZCD線路自身阻抗較高,容易耦合一些噪聲,造成誤開通。有時這些噪聲由于探頭阻抗匹配問題不一定容易準確測量定位。
這時,可以用簡單的數字濾波就可以抑制這種干擾。緊湊型設計中,反復修改外圍小封裝阻容而造成虛焊漏焊等情況并不少見,在IDP2308的調試中可能僅改動一個參數就可以解決問題而無需對外圍硬件進行改動。
關于參數和燒寫
IDP2308大概提供了超過100個參數選項,覆蓋PFC、LLC和系統方面。出廠時芯片內已有默認參數,當有需要更改時,可以通過UART進行修改。調試過程并不消耗OTP參數空間。批量生產時,可以在板燒寫也可以卷帶自動化燒寫。
由于參數OTP空間較大,某些機型已燒寫過的芯片,也可能輕松的再次為其他機型燒寫,從而避免形成庫存。
很多客戶對于自行燒寫芯片不太適應,因為傳統的模擬芯片不需要燒寫。因而采用了一套完全固定的參數去應對所有的要求,當性能不滿足時不合適時可能就放棄了這個平臺。一個相對新的設計方式需要一個接受過程。
自由碼的衣服不一定能真正自由,即使同一個人在不同階段可能也不一定都合穿。有一天如果發現其實除了自由碼以外還有別的尺碼可供選擇,那為什么要拒絕呢?中小功率開關電源相當于某一地域的人,他們的身材相近,但可能也彼此不同。
當生活水平提高,一件衣服已經無法滿足需求時,服裝設計人員可能就需要在基本結構不變的基礎上增加款式、尺碼以適應市場需要。參數配置正是提供了這種可能性和創造性。
(來源:英飛凌,作者:柏鵬程,英飛凌電源與傳感系統事業部首席應用工程師)
免責聲明:本文為轉載文章,轉載此文目的在于傳遞更多信息,版權歸原作者所有。本文所用視頻、圖片、文字如涉及作品版權問題,請聯系小編進行處理。
推薦閱讀:






