【導讀】USB Type-C也稱為 USB-C,而為多種外圍設備生成USB Type-C的充電電源,需要采用靈活的 DC/DC 變換器,它與控制器配合為相應設備提供所需的電壓和電流。隨著功率密度的增加,特別是在多電源端口或集線器應用中,效率變得至關重要,功耗也需要降至最低以最大限度地降低內熱。而USB 電源的可編程電源 (PPS) 規范可以助力電源轉換設備增加更多集成功能。
本文將重點介紹如何實現具有靈活功能的完整 USB C 供電 (PD) 解決方案。這種方案必須滿足 PPS 規范中列出的電流和電壓規范要求,同時仍支持全功能 USB Type-C產品。下述內容將涵蓋設計的主要方面,包括組件選擇、電路板布局以及如何利用可編程特性和設置進行功能優化。以 MPS提供的MPQ4272 升壓/降壓變換器和MPQ4230升降壓變換器為例,我們將對器件操作進行分析,以優化開關頻率和峰值電流,從而最大限度地減少功率傳輸損耗。本文還將介紹如何將 DC/DC 變換器與恰當的 USB PD 控制器配合應用,以提供完整的 PD 解決方案。
USB 可編程電源 (PPS) 規范要求
PPS 標準是 USB PD 規范(通過usb.org可獲得)的一部分,主要側重于促進電池快速充電。 PPS電源可以每10秒與受電設備交換一次數據,因此,根據USB電源受電設備設置的條件,電源可以動態調整輸出電壓和電流。PPS 功能允許對電壓和電流小步逐步改變。而受電設備可以請求電源做出這些改變。這種電源控制是減少功率轉換損耗的有效方法,當專用電池充電器增加了另一級轉換損耗時,尤其有用。
鋰離子電池充電的標準流程是從恒流充電狀態開始的(在保持固定恒定電流的同時電池電壓逐漸升高);然后在達到特定電壓之后,變為恒壓充電(在保持固定電壓的同時充電電流逐漸減小)。圖 1顯示了鋰離子電池的充電曲線。

圖1: 鋰離子電池充電曲線
早期USB 規范允許固定5V 的電源電壓。USB C PD 規范發展為包含其他更高的電壓選項,但不包括步進電壓變化。要為電池充電,最重要是有一個降壓穩壓充電器,這無疑增加了另一個會產生熱量并降低效率的轉換步驟。
PPS 標準允許USB C電源提供電壓和電流控制,以便直接為電池充電,并減少功率損耗。PPS 電源能夠以20mV的標稱步長調整輸出電壓,并以50mA的步長用于電流限制。其電壓輸出范圍為3.3V至21V。 這個范圍與 USB 通信協議相結合,可為單節或多節電池電源提供智能充電解決方案。另外,有些應用因為與受電設備之間的電纜損耗而需要補償到負載的 I-R 壓降,增量電壓控制也適用于這些應用。
USB電源解決方案
USB Type-C 電源的輸出必須符合輸出電壓和電流的規范,但電源的輸入可以具有多種特性,例如電壓范圍可寬可窄、功率能力可高可低。 為電源選擇電源轉換設備需要同時考慮輸入源以及所需的輸出功能,例如完整的USB Type-C 和PPS 功能。
由于電源的最大輸出電壓為 21V,超過 21V 的電源則需要使用降壓(buck或step-down) DC/DC 變換器。許多應用都要求較低的電壓,例如汽車的12V 電池需要使用升降壓 DC/DC 變換器將輸入電壓轉換為更高和更低的輸出電壓。相比有四個開關的升降壓變換器,只有兩個電源開關的降壓變換器更具成本效益,盡管升降壓變換器用途更廣。本文將對這兩種方案均進行說明(參見圖 2)。

圖2: USB電源解決方案
一個完整的 USB Type-C 解決方案需要一個電源轉換組件和一個 USB PD 控制器。 控制器完成與功率接收設備之間必要的握手,然后將正確的設置信息傳送到 DC/DC 變換器,以確保將電力輸送到 USB 端口。 下面的討論將以帶控制器的 DC/DC 變換器為例。
USB Type-C降壓變換器解決方案
一個理想的 USB C 降壓變換器解決方案應包括高效同步開關 FET、具有內置補償功能的多功能控制元件,以及串行通信接口以提供與 USB 控制器設備之間的直連鏈路。MPS 的 MPQ4272即具備這些功能,而且可以為雙端口 USB 應用提供雙輸出配置。我們將以該器件為例來說明降壓 USB Type-C 解決方案。MPQ4272 降壓變換器提供最大 36V 輸入電壓和每輸出高達 3A 的負載電流,可以實現60W雙輸出電源解決方案(見圖 3)。

圖3: VIN = 24V, VOUT1, VOUT2 = 3.3V 至21V, 3A 負載電流
圖 3 顯示的電路將來自 AC/DC 壁式適配器的 24V 輸入轉換為兩個輸出,適用于 PPS 3.3V 至 21V 的輸出電壓范圍。SCL和SDA為 I2C 串行接口信號,可訪問寄存器以進行一般控制以及電流和電壓控制。 該電路還提供遙測功能,用于電壓、電流和溫度監測。
該解決方案的特點包括:用于改進 USB 輸出電壓調節的線路壓降補償、可選開關頻率和高達 98% 的效率(見圖 4)。這種高效率源自功率 MOSFET上管22mΩ 和下管 26mΩ 的低導通電阻,其產生的功耗超低,在雙通道均為5V/3A 負載供電的條件下,外殼溫升僅為40°C (建議在 4 層 PCB 上布局)。

圖4: MPQ4272效率曲線
輸出電壓控制功能可以調整步長并輕松實現20mV的步長;而恒流控制模式則可以提供PPS要求的50mA步長。
升降壓USB Type-C解決方案
使用其他較低電源電壓的 USB Type-C 電源產品(例如 12V 壁式適配器或具有不同輸入源的設備)則同時需要降壓和升壓 DC/DC 模式,以生成完整的 3.3V 至 21V 輸出電壓范圍。
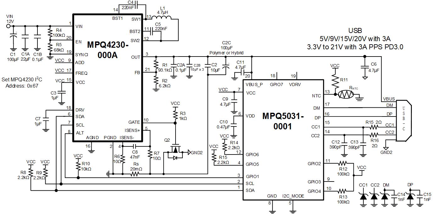
MPQ4230即提供了一種升降壓解決方案,它具有最大 36V 輸入電壓和四個集成開關 MOSFET,可以支持單電感升降壓變換。它能夠為 20V 輸出提供 3A 負載電流,輸入低至 9V。 作為最佳解決方案之一,MPQ4230 可以通過控制電路在降壓或升壓模式下均利落地進行切換。當輸入電源電壓接近穩壓輸出電壓時,會啟用一種特殊的升降壓模式,所有四個開關都按順序向負載提供有效的功率傳輸。輸出恒流和恒壓控制則實現了PPS 操作的適當步長。
圖 5 顯示了 MPQ4230 為具有 USB-PD 和 PPS 能力的USB Type-C 單端口供電。MPQ4230 的穩壓輸出電壓直接連接至 MPQ5031的 USB VBUS 信號。PD 控制器由MPQ5031實現,它是一個下行端口 (DFP),適用于USB 供電應用。 它用 I2C 串行接口來控制 MPQ4230 的操作,包括啟用器件、設置輸出電壓和電流限制以及調整線路壓降補償等參數。

圖5: VIN = 12V, VOUT = 3.3V 至 21V,用于USB PD 和 PPS 應用
結論
現有USB 單端口和多端口電源產品可提供擴展功能,以更好地控制多種應用,包括支持PPS的直接電池充電。本文展示了要求USB-PD 和 PPS 功能的USB Type-C 端口供電設備和解決方案,這種需求在用于各種應用的最新消費類和汽車產品中變得越來越普遍。 這些解決方案均具有高效率、全面保護功能和多樣的可編程功能,可提供經濟高效的高性能電力輸送。
免責聲明:本文為轉載文章,轉載此文目的在于傳遞更多信息,版權歸原作者所有。本文所用視頻、圖片、文字如涉及作品版權問題,請聯系小編進行處理。
推薦閱讀:



