【導讀】沒有電池的應用,是否可以采用無線供電?當然可以,可使用最初設計用于能量收集的簡單的集成式納安功耗解決方案。
無線功率傳輸(WPT)系統由氣隙分隔的兩部分組成:發射(Tx)電路(包括發射線圈)和接收(Rx)電路(包括接收線圈)(見圖1)。與典型的變壓器系統非常相似,發射線圈中產生的交流電通過磁場感應在接收線圈中生成交流電。然而,與典型的變壓器系統不同的是,原邊(發射端)和副邊(接收端)之間的耦合程度通常很低。這是由于存在非磁性材料(空氣)間隙。

圖片圖1. 無線功率傳輸系統。
目前大多數無線功率傳輸應用都采用無線電池充電器配置。可充電電池位于接收端,只要有發射端,就可對其進行無線充電。充電完成后,將電池與充電器分離,可充電電池即可為終端應用供電。后端負載既可直接連接到電池,也可通過PowerPath™理想二極管間接連接到電池,或連接到充電器IC中集成的電池供電穩壓器的輸出端。在所有三種情況下(見圖2),終端應用既可在充電器上運行,也可脫離充電器運行。

圖2. 無線Rx電池充電器,后端負載連接到
a)電池
b)PowerPath理想二極管
c)穩壓器輸出端。
但是,如果特定應用根本沒有電池,取而代之的是,當無線電源可用時,只需提供一個穩壓的電壓軌,那又會如何呢?在遠程傳感器、計量、汽車診斷和醫療診斷領域,此類應用的例子極為常見。例如,如果遠程傳感器無需持續供電,那么它就不需要電池,而使用電池需要定期更換(若是原電池)或充電(若是可充電電池)。如果該遠程傳感器僅需要用戶在其附近時給出讀數,則可按需進行無線供電。
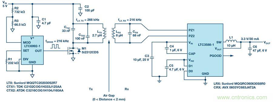
我們來看 LTC3588-1 納安功耗能量收集電源解決方案。雖然LTC3588-1最初為傳感器(如壓電、太陽能等)供電的能量收集(EH)應用而設計,但它也可用于無線電源應用。圖3顯示了采用LTC3588-1的完整發射端和接收端WPT解決方案。在發射端,使用基于 LTC6992 TimerBlox®硅振蕩器的簡單開環無線發射器。在此設計中,將驅動頻率設置為216 kHz,低于LC諧振電路的諧振頻率266 kHz。fLC_TX與fDRIVE的精確比值最好是憑經驗來確定,旨在最大程度地減小由零電壓開關(ZVS)引起的M1開關損耗。關于發射端線圈選擇和工作頻率的設計考慮,與其他WPT解決方案沒有什么不同,也就是說,在接收端采用LTC3588-1并無任何獨特之處。

圖3. WPT采用LTC3588-1提供穩定的3.3 V電壓軌。
在接收端,將LC諧振電路的諧振頻率設置為與216 kHz的驅動頻率相等。鑒于許多EH應用需要進行交流到直流的整流(就像WPT一樣),因此LTC3588-1已經內置了這項功能,允許LC諧振電路直接連接到LTC3588-1的PZ1和PZ2引腳。該整流為寬帶整流:直流到>10 MHz。與LTC4123/LTC4124/LTC4126的VCC引腳類似, 將LTC3588-1的VIN引腳調節至適合為后端輸出供電的電平。對LTC3588-1而言,是遲滯降壓型DC-DC穩壓器的輸出而不是電池充電器的輸出。可通過引腳選擇四種輸出電壓:1.8 V、2.5 V、3.3 V和3.6 V可選,連續輸出電流高達100 mA。只要平均輸出電流不超過100 mA,就可以選擇大小合適的輸出電容來提供較高的短期突發電流。當然,要完全實現100 mA輸出電流能力,還取決于是否具有適當大小的發射端、線圈對以及是否充分耦合。
如果負載需求低于支持的可用無線輸入功率,則VIN電壓會增加。雖然LTC3588-1集成了一個輸入保護分流器,可在VIN電壓上升至20 V時,提供高達25 mA的拉電流,但這個功能并非必需的。隨著VIN電壓上升,接收線圈上的峰值交流電壓也會上升,
這相當于可提供給LTC3588-1的交流量下降,而不只是在接收諧振電路中循環。如果在VIN上升至20 V之前就達到了接收線圈的開路電壓(VOC),則后端電路受到保護,接收端IC中不會產生熱量造成能耗。測試結果:針對圖3所示氣隙為2 mm的應用,測得在3.3 V下可提供的最大輸出電流為30 mA,而無負載時測得的VIN電壓為9.1 V。當氣隙接近為零時,可提供的最大輸出電流增加至大約90 mA,而無負載時的VIN電壓僅增加至16.2 V,遠低于輸入保護分流電壓(見圖4)。

圖4. 在3.3 V下各種距離可提供的最大輸出電流。
針對采用無線電源的無電池應用,LTC3588-1提供了一種簡單的集成解決方案,可提供低電流穩壓電壓軌,還帶有完整的輸入保護功能。
免責聲明:本文為轉載文章,轉載此文目的在于傳遞更多信息,版權歸原作者所有。本文所用視頻、圖片、文字如涉及作品版權問題,請聯系小編進行處理。
推薦閱讀:





