【導讀】隨著Type-C的廣泛應用,以往的USB充電方案也逐漸需要Type-C Power Delivery(PD)來實現更高效快捷的充電。以往的座充通常僅支持單電池充電,在某些耗電量較大的便攜式設備應用的場景下不能完全滿足需求,因此本文章提出了一個雙電池快充的解決方案。
圖1是本文提出的Type-C雙電池快充解決方案的框圖。Type-C快充協議由USB PD芯片TPS65987D來完成,充電芯片使用了TI最新的升-降壓充電芯片BQ25790,電池包中的電量計芯片采用了BQ40Z50,此外,Type-C接口的ESD保護使用了TPD6S300A,同時在輸入端使用TPS70933來提供整個系統的芯片供電。整個系統的快充協議、充電和電量計配置由MCU MSP430FR2476來完成。

圖 1 Type-C雙電池快充解決方案
本文主要討論此解決方案中TI的產品。
TPS65987D是一款獨立的USB Type-C Power Delivery(PD)控制器,具備USB Type-C接口的正反插識別。在線纜識別之后,TPS65987D使用USB PD協議通過CC線進行協議通訊。當線纜識別和PD協議溝通完成后,TPS65987D會打開PD充電路徑進行快充。

圖 2 TPS65987D簡化示意圖
TPD6S300 是一種單芯片 USB Type-C 端口保護解決 方案,可提供 20V VBUS 短路過壓和 IEC ESD 保護。TPD6S300通過在 CC 和 SBU 引腳上提供過壓保 護,可以使 CC 和 SBU 引腳實現 20V 容差,同時不 會干擾正常工作。該器件將高壓 FET 串聯放置在 SBU 和 CC 線路上。當在這些線路上檢測到高于 OVP 閾值 的電壓時,高壓開關被打開,并且將系統的其余部分與 連接器上存在的高壓狀態隔離。大多數系統都需要為其外部引腳應用 IEC 61000-4-2 系統級 ESD 保護。TPD6S300為 CC1、 CC2、SBU1、SBU2、DP、DM 引腳集成 IEC 61000- 4-2 ESD 保護,并且無需在連接器上通過外部放置高 壓 TVS 二極管。

圖 3 TPD6S300簡化示意圖
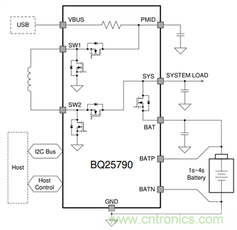
BQ25790是一款集成了MOS管開關的buck-boost充電芯片,可以支持1-4節鋰或鋰聚合電池。該充電芯片集成了4個開關MOSFET(Q1, Q2, Q3, Q4)、輸入電流和充電電流感知電路、電池端FET(QBAT)以及buck-boost轉換器的補償電路。BQ25790可以為USB Type-C和USB Power Delivery(USB-PD)的應用場景提供很高的功率密度和設計靈活性。

圖 4 BQ25790簡化示意圖
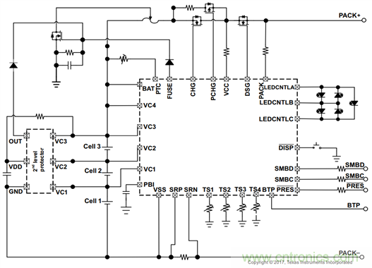
BQ40Z50器件采用已獲專利的 Impedance Track™ 技術,是一款基于電池組的單芯片全集成解決方案,針對1 節、2 節、3 節和 4 節串聯鋰離子或鋰聚合物電池組提供電量監測、保護及認證等一些列豐富的功能。BQ40Z50 器件利用其集成的高性能模擬外設,測量鋰離子或鋰聚合物電池的可用容量、電壓、電流、溫度和其他關鍵參數,保留準確的數據記錄,并通過 SMBus v1.1 兼容接口將這些信息報告給系統主機控制器。

圖 5 BQ40Z50簡化示意圖
TPS709系列線性穩壓器是針對功耗敏感型應用而設計的超低靜態電流器件。此精密帶隙和誤差放大器在溫度范圍內的精度為 2%。這些器件的靜態電流僅為 1µA,因此對于由電池供電、要求靜態狀態功耗非常小的常開系統而言,這是非常理想的解決方案。為了增加安全性,此器件還具有熱關斷、電流限制和反向電流保護功能。關斷模式通過將 EN引腳拉為低電平進行使能。該模式 的關斷電流低至 150nA(典型值)。TPS709系列采用WSON-6和SOT-23-5 封裝。

圖 6 TPS709簡化示意圖
MSP430FR247x 微控制器 (MCU) 是 MSP430™ MCU 超值系列超低功耗低成本器件產品系列的一部分,該產品系列用于檢測和測量 應用中的數字輸入 D 類音頻放大器。MSP430FR247x MCU集成了一個 12 位 SAR ADC 和一個比較器。所有MSP430FR247x MCU均支持 –40° 至 105°C 的工作溫度范圍,因此這些器 件的FRAM數據記錄功能對更高溫度的工業 應用 來說意義重大。MSP430FR247x MCU 由一系列由軟、硬件組成的生態系統提供支持,并提供有參考設計和代碼示例,可幫 助您快速開展設計。開發套件包括 MSP-TS430PT48 48 引腳目標開發板。TI 還提供免費的MSP430Ware™ 軟件,該軟件以 Code Composer Studio™ IDE 臺式機和云端版本組件的形式在 TI Resource Explorer 內部提供。MSP430 MCU 還通過 E2E™ 社區論壇提供廣泛的在線配套資料、培訓和在線支持。MSP430 超低功耗 (ULP) FRAM 微控制器平臺將獨特的嵌入式 FRAM 和整體超低功耗系統架構相結合,從而使系統設計人員能夠在降低能耗的情況下提升性能。FRAM 技術將 RAM 的低功耗快速寫入、靈活性和耐 用性與閃存的非易失性相結合。 TI MSP430 系列低功耗微控制器包含多種器件,其中配備了不同的外設集以滿足各類 應用的需求。該架構 與多種低功耗模式配合使用,經過優化,可在便攜式測量應用延長電池 壽命中的數字輸入 D 類音頻放大器。該 MCU 具有一個強大的 16 位精簡指令集 (RISC) CPU,使用 16 位寄存器以及常數發生器,以便獲得 最高編碼效率。數控振蕩器 (DCO) 可使 MCU 在不到 10μs(典型值)的時間內從低功耗模式喚醒至活動模式。

圖 7 MSP430FR247x框圖
以上TI的產品可以實現Type-C雙電池快充解決方案,可以為研發者提供便捷。
推薦閱讀:




