【導讀】在工業應用中,AC/DC 電源轉換(也稱為“離線式”電源轉換)與消費類和大眾市場設計迥然不同。通常,工業應用的電壓、電流和功率水平相對更高,對熱應力和電應力的穩健性有額外要求,對活動和待機模式有嚴格的監管規定,還必須監控當前工作狀態以形成反饋回路并進行故障檢測。
在工業應用中,AC/DC 電源轉換(也稱為“離線式”電源轉換)與消費類和大眾市場設計迥然不同。通常,工業應用的電壓、電流和功率水平相對更高,對熱應力和電應力的穩健性有額外要求,對活動和待機模式有嚴格的監管規定,還必須監控當前工作狀態以形成反饋回路并進行故障檢測。
在這些情況下,有效設計的關鍵在于電源轉換器控制電路或轉換器的核心器件,以及功率開關器件及其支持組件。這些器件主要用于實現選定的電源拓撲,以所需的電壓和電流提供穩定的直流輸出。轉換器可以包含集成功率器件(例如 MOSFET),抑或作為碳化硅 (SiC) 功率器件等外部分立功率器件的控制器和驅動器。有些轉換器為整個系統提供穩定的直流電源軌,另一些的功能則不甚顯著,但仍起著至關重要的作用,充當具有特殊通斷屬性的柵極驅動器。
本文介紹了適用于工業電源應用的各種電源轉換器拓撲,以及設計人員在選擇拓撲及其相關元器件之前必須考慮的因素。此外,還介紹了 ROHM Semiconductor 推出的相關元器件及其有效應用。
電源轉換器拓撲選擇
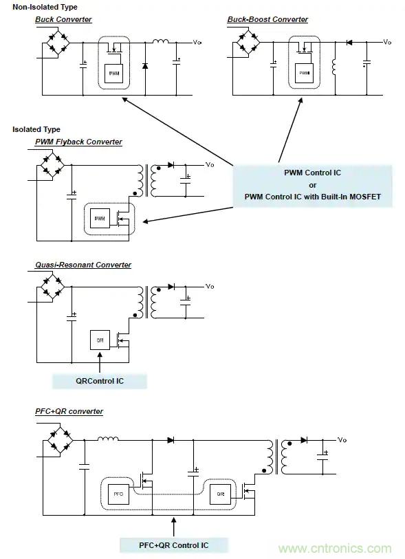
選擇電源轉換器以開發滿足工業應用苛刻要求的電源時,設計人員必須在多個選項和利弊權衡與項目優先考慮因素之間取得平衡。實現方法眾多,但最常用的是先估算電源所需功率(以 W 為單位),并考慮是否需要輸入和輸出隔離(圖 1 和圖 2)。這兩個因素可劃出電源轉換器拓撲的可能選擇。

圖 1:電源轉換器設計人員可用的拓撲眾多,而這些拓撲往往與所需的輸出功率范圍兩相對應。(圖片來源:ROHM Semiconductor)

圖 2:每個轉換器拓撲都可以用標記了架構核心的簡化電路圖來表示;這些拓撲可按隔離型(下)和非隔離型(上)分為兩類。(圖片來源:ROHM Semiconductor)
請注意,上述均為開關模式電源 (SMPS) 拓撲,而非線性模式電源。線性電源的能效較低,僅為 20% 至 40%,只有迫切需要極低輸出噪聲的利基市場應用才可接受。工業設備則鮮少要求如此之低的功率相關噪聲。
事實上,確定“合適”的方法往往無法簡單敲定,畢竟影響決定的因素有很多,例如:
基本性能:包括輸入和輸出調節以及瞬態響應
穩健性:在某些情況下,有些方法對電應力和熱應力的耐受性更強
工作模式:包括連續電源、脈沖電源和高間歇性電源
超出電源額定功率的要求
解決方案成本
隔離需求
能效:詞雖簡短,含義頗深
幾乎所有工業電源轉換器都需要進行交流線路隔離,通常使用變壓器實現升壓/降壓,確保用戶安全和系統性能。不過,即便使用初級側變壓器,某些轉換器仍需要內部輸入/輸出隔離(有時稱為浮動輸出),可用于轉換器運行、多個電源軌之間的電氣隔離或高壓軌自舉。輸入/輸出隔離可通過外加變壓器或光耦合器來實現。
能效要求決定了許多設計選擇
圍繞工業電源轉換器的討論全都將能效作為首要關注點。電池供電設備的能效與運行時間密切相關,AC/DC 轉換器則有所不同,影響其能效的因素包括:
運行成本:許多工業應用的功率要求可達數百甚至數千瓦,而且多數應用都須全天候運行,這就顯得尤為重要。
散熱:由于空氣流通受限或缺乏主動式冷卻,許多設備的環境溫度可能很高。過熱會使元器件產生應力,縮短故障間隔,需要更換停機時間并增加成本。電源轉換器能效低會加重環境熱負荷。
監管問題:許多標準和規定中的最低能效均由應用、功率水平和區域決定。此外,這些標準還定義了允許的最小功率因數,因而電源轉換器和電源中可能需要添加功率因數校正 (PFC) 功能。
簡單的數學計算即可說明為何略微提高能效也至關重要且極富效用。試想一下,將電源轉換器能效由 65% 提高至 70%——看似只提高了 5 個百分點。從另一個角度來看:無功功率由 35% 降至 30%。改進雖同樣是 5 個百分點,但是就無功功率而言,共降低了 5/35,即約 14%。因此,將能效由 65% 提高至 70%,可使無功功率降低約 14%,從而降低成本和熱負荷,避免可能需要的額外冷卻。這是一項顯著改進,會直接反映在熱設計要求和運行成本中。
實現更高的能效
在 AC/DC 轉換器設計中,不存在所謂“魔彈式”能效提高法,設計人員費盡心機往往也只能略微提高能效。但是,通過幾種大小策略組合反而有效:
選擇合適的轉換器核心拓撲,確定最適合該方法和功率水平的開關頻率;該頻率通常在 100 kHz 至 1 MHz 之間。
優化電路:所有基本設計中都有許多細節會產生無功功率,電源設計人員已經找到了相應方法,在一定或很大程度上使其最小化;每個方面可能只有些許改進,但積少成多。
使用本質上有助于提高能效的有源和無源元件;對于功率器件 (MOSFET) 和某些二極管,則表示要改用基于 SiC 工藝技術的元器件。
憑借較小的導通電阻及其在高溫下的卓越性能,如今 SiC 已成為下一代低損耗開關和阻斷元件最可行的候選材料。相較于硅器件,SiC 器件具有眾多優勢,因為后者具有更高的擊穿電壓及其他特性,包括:
臨界電場擊穿電壓更高,因而在給定的額定電壓下工作時漂移層更薄,大幅減小導通電阻。
導熱率更高,因而在橫截面上可以實現更高的電流密度。
帶隙更寬,因而高溫下的漏電流較小。因此,SiC 二極管和 FET 常稱為寬帶隙 (WBG) 器件。
作為與硅器件的粗略“數量級”比較,基于 SiC 的 MOSFET 器件阻斷電壓是前者的 10 倍,開關速度約是其 10 倍,25℃ 時的導通電阻只有其一半或更小。同時,工作溫度最高可達 200℃(硅器件為 125℃),因而使熱設計和熱管理得以簡化。
SiC 開關器件功率處理能力的一個實例是 ROHM Semiconductor 的 SCT3105KRC14,1200 V、24 A 的 N 溝道 SiC 功率 MOSFET,RDS(on) 典型值為 105 mΩ。該器件具有良好的熱阻特性,相對于施加的脈沖寬度能夠迅速達到最大值(圖 3)。

圖 3:ROHM 的 SCT3105KRC14 1200 V、24 A 的 N 溝道 SiC 功率 MOSFET,良好的熱特性即使在脈沖驅動下也能迅速達到平衡。(圖片來源:ROHM Semiconductor)
分立式與集成式電源設計
功率水平較低時,一種做法是選擇整合了轉換器穩壓器與相關功率開關器件的 IC。該做法的優勢在于穩壓器與功率器件的互連有助于優化電路,而不可避免的寄生效應特征也在規格書中有所描述。此外,如圖中 ROHM 的 BD9G341AEFJ-E2 所示,這款內置 150 mΩ 功率 MOSFET 的降壓開關穩壓器最大限度地減少了對外部元器件的需求(圖 4)。

圖 4:ROHM 的 BD9G341AEFJ-E2 降壓開關穩壓器集成了 MOSFET 與控制器,實現了該解決方案幾乎所有特性,同時還將所需外部電路的數量和復雜性降至最低。(圖片來源:ROHM Semiconductor)
這款小型 HTSOP-J8 器件尺寸為 4.9 × 6.0 × 1.0 mm,非常適合工業分布式電源應用。該器件的輸入電壓范圍為 12 V 至 76 V,輸出電流可達 3 A。電流模式架構提供了快速瞬態響應和簡單的相位補償設置,開關頻率范圍為 50 kHz 至 750 kHz,支持用戶設置。
隨著功率水平(以及電壓和電流)提高,功率器件封裝的重要性隨之提升,單獨使用分立器件的難度也相應增大。在這種情況下,兩個或多個功率器件的預封裝模塊是更受青睞的選擇。例如,ROHM 的 BSM300D12P2E001 是一款 1200 V、300 A 的半橋模塊,具有兩個 SiC 雙擴散 MOSFET (DMOSFET) 和 SiC 肖特基勢壘二極管(圖 5)。

圖 5:ROHM 的 BSM300D12P2E001 模塊包含兩個相連的 SiC DMOSFET 和 SiC 肖特基勢壘二極管,從而簡化了常用半橋配置下 MOSFET 的匹配要求,并實現了相應的性能。(圖片來源:ROHM Semiconductor)
在單個模塊中整合 MOSFET 及其二極管可優化整個組件的性能,該模塊尺寸約為 152 mm 長 × 62 mm 寬 × 17 mm 高,看似一塊細長的磚(圖 6)。此外,該模塊還包括獨立溫度傳感器(NTC 熱敏電阻),可監控器件散熱情況,同時其結構有助于熱管理——此電壓和電流組合下的重要考慮因素,因為該模塊可輕松實現器件與電路板或散熱器的物理連接,具備機械完整性并確保與電源線的穩固連接。

圖 6:ROHM 的 BSM300D12P2E001 半橋模塊封裝減輕了接線、物理安裝和散熱方面的顧慮。(圖片來源:ROHM Semiconductor)
驅動器對轉換器的有效運行至關重要
無論是基于硅還是 SiC 的 MOSFET 通斷,都必須慎重考慮諸多相關細節:柵極驅動電壓、電流、壓擺率、瞬態特性、過沖、輸入電容、電感以及許多其他靜態和動態因素。柵極驅動器可用于連接控制處理器輸出的相對簡單的低電平信號與開關器件的柵極輸入。這種特殊電源轉換器的輸出與功率器件的負載要求相對應。
對于半橋或全橋等常用配置下的一對開關器件,驅動器模塊還須確保高端和低端器件不會同時導通,即使只是瞬間,因為這會導致電源軌接地。此外,在某些功率器件應用中,功率器件路徑中單條或兩條都必須與系統地進行電氣隔離,同時仍需為其提供相應的性能。
為了滿足這些要求,一些功率器件供應商推出了驅動器 IC,專用于其提供的某個或多個開關器件。例如,Tamura/ROHM 的 2DU180506MR02 半橋柵極驅動器 IC 的特性和功能與上述 ROHM 半橋模塊互補,可降低驅動該模塊的難度,并且添加了各種保護模式(圖 7)。

圖 7:Tamura/ROHM 的 2DU180506MR02 柵極驅動器 IC 旨在為控制處理器與 ROHM 的 BSM300D12P2E001 半橋模塊提供完整接口。(圖片來源:Tamura)
該柵極驅動器模塊封裝高度僅為 24 mm,安裝于 65 mm × 100 mm 的電路板上。該電路板的連接器可用于直流電源、處理器接口和電源模塊驅動器。此外,該柵極驅動器還提供至關重要的監控功能,幾乎所有功率器件都有這方面的需求,尤其是面向大功率工業應用的器件。這些功能包括過載保護、過熱保護(連接功率模塊的熱敏電阻)、欠壓鎖定和柵極驅動故障指示燈。
其他半橋柵極驅動器則更為通用。ROHM 的 BM60212FV 是一款 1200 V 高端和低端柵極驅動器 IC,適用于 N 溝道 MOSFET 和 IGBT(圖 8)。該器件使用無鐵芯變壓器來提供磁隔離,從而實現高端所需的電平轉換。但是,由于內部其他功能并未隔離,因此仍歸類為非隔離式柵極驅動器。

圖 8:ROHM 的 BM60212FV 高端和低端柵極驅動器 IC 在高端驅動路徑的電平轉換電路中使用磁隔離;低端路徑未隔離。(圖片來源:ROHM Semiconductor)
這款小型器件采用 SSOP-20W 封裝,尺寸為 6.5 × 8.1 × 2.0 mm,兼容 3 V 和 5 V 驅動信號,具有欠壓鎖定等功能。請注意,該 IC 通過了 AEC-Q100 認證,即符合嚴苛的汽車可靠性標準。盡管“通過汽車級標準鑒定”而非“工業級”,但是一些設計人員更傾向于在 BOM 中指明通過了 AEC-Q100 認證的器件,藉此強調其產品可靠性可滿足工業應用的苛刻環境條件。這些環境條件包括電涌和 EMI/RFI、極端溫度的熱應力以及熱循環和振動導致的機械故障。
電流測量
在許多電源轉換器設計中,需要了解從輸出端流向負載的電流,而且這在幾乎所有工業應用中都至關重要。在某些情況下,需要利用該電流值為轉換器提供反饋以實現閉環性能;在工業環境中,還需監控負載以及電機失速或故障等情況。連續實時測量電流的一種方式是檢測負載串聯的電阻兩端的電壓。通常稱之為分流電阻器,但是在這種情況下該電阻器的作用并非如此。
從概念上說,這種電流測量方式只是單純應用歐姆定律而已。然而,在大電流工業轉換器設備等實際應用中,卻面臨著諸多挑戰。首先,設計人員必須確定適當的電阻值。此時就需要進行權衡:電阻器阻值較大則 IR 壓降更大,可藉此提高分辨率和抗噪性,但同時耗散功率也更大,以致降低負載的軌電壓,并且可能對控制器/負載回路的穩定性產生不利影響。
一般而言,開始時最好選用在最大電流下使其兩端電壓降約為 100 mV 的電阻值。經數學計算可知,檢測電阻值僅為毫歐級,與其他電路功能中常用的數千歐甚至更大的阻值形成鮮明對比。
確定電阻值后,設計人員就必須選擇特定的物理元器件。鑒于電流值的大小,相較于大多數其他電阻器,檢測電阻器的額定功率必須相對較大。此外,不只是室溫下可提供高精度,而必須采用相應的材料和制造技術以確保較小的電阻溫度系數 (TCR)。TCR 較小時,即使環境溫度升高或因自熱引起的溫度升高,阻值也不會明顯變化。
ROHM 的 PSR400ITQFF0L50 分流電阻器正是一個典型范例,充分展示了這類看似簡單的無源元件之復雜性。這款 4 W 金屬元器件的阻值僅為 500 µΩ(1 mΩ 的一半)±1%(圖 9)。

圖 9:ROHM 的 PSR400ITQFF0L50 等電流檢測電阻器是精密無源元件,采用專用材料和技術制造,標稱值僅為毫歐級且 TCR 非常小。(圖片來源:ROHM Semiconductor)
PSR400ITQFF0L50 看起來只是一塊彎曲的金屬板,然而物亦不可貌相。這款 5.2 × 10 mm 的元器件由銅和金屬氫化物精心混合制成,TCR 僅為 ±175 ppm/℃。該系列的其他電流檢測電阻器中,TCR 較之更大或更小者均有。相比之下,常用低成本標準電阻器的 TCR 約為 ±2000 至 ±4000 ppm/℃,是這些超小阻值金屬板型大功率分流電阻器的十至二十倍。
在大電流下使用分流電阻器時,必須認真考慮物理安裝、散熱以及電氣連接。對于毫歐級電阻器,開爾文連接所需的四線都必須具有極小的電阻。此外,還須具有物理連接端子,以便產生有效讀數且不受連接電阻影響。
總結
鑒于應用環境的壓力,工業電源和轉換器設計人員在實現性能、成本、空間和可靠性要求方面均面臨著一系列獨特的挑戰。功率水平較高時,還需要考慮能效、散熱和封裝。此外,柵極驅動器和電流檢測問題也需要解決。
在充分考慮應用要求的情況下,上述工業電源核心構件(包括分立器件、集成器件和模塊化功率器件)可輕松應對工業級電源和轉換器的挑戰。
免責聲明:本文為轉載文章,轉載此文目的在于傳遞更多信息,版權歸原作者所有。本文所用視頻、圖片、文字如涉及作品版權問題,請聯系小編進行處理。





