【導讀】我們電子產品往往60%以上-可靠性方面的問題都出現在電子線路板的PCB設計上;工作及性能良好的PCB需要相關的理論及實踐經驗。
01、前言
我們電子產品往往60%以上-可靠性方面的問題都出現在電子線路板的PCB設計上;工作及性能良好的PCB需要相關的理論及實踐經驗;我在產品的設計實踐中經常碰到各種各樣的問題;比如電子線路板不能通過系統EMS的測試標準,測試關鍵器件IC的功能引腳時出現高頻噪聲的問題,電路功能IC引腳檢測到干擾噪聲進行異常保護等等。通過不斷的理論與實踐結合;用實戰檢驗我們的理論和實踐的差異點!優良的設計跟長期的經驗總結是密不可分的?。?/div>
我分享一下開關電源與IC控制器PCB設計思路給電子設計愛好者參考。
02、開關電源通過以下的原理示意圖分享設計總體原則

圖示為我們常用的兩種開關電源的拓撲結構。
A.開關電源拓撲主電流回流路徑面積最小化;驅動脈沖電流回路最小化。
B.對于隔離開關電源拓撲結構,電流回路被變壓器隔離成兩個或多個回路(原邊和副邊),電流回路要分開最小回流面積布局布線設計。
C.如果電流回路有多個接地點,那么接地點要與中心接地點重合。
D.實際設計時,我們會受到條件的限制;如果2個回路的電容可能不好近距離的共地!
設計的關鍵點:
我們就要采用電氣并聯的方式就近增加一個高頻電容達成共地(如圖紅色虛線)!
03、開關電源-IC控制器與主回路系統的PCB設計思路
如下圖為-開關電源的輔助電源給IC控制器供電,IC控制器控制LED的負載并進行調光及其它功能的控制應用。 其控制器的供電及驅動回路的設計會影響系統的功能及可靠性。

通過圖示IC控制器-PCB布局布線的設計思路如下:
A1.IC周邊器件的地走線優先布局布線后連接到IC-gnd;
A2.IC-gnd再連接到濾波電容C1(高頻電容-低容值)的接地端,此地可能與電源的拓撲結構的GND拉開距離;即與圖示中并聯的電解電容En
A3.IC-控制中心的gnd要單點接地!IC-gnd單獨連接到C1電容的地端
關鍵環路
B.主電源回路路徑的最小化設計原則
C.拓撲電流回路路徑最小化設計原則
D.脈沖驅動回路路徑最小化設計原則
注意條件受限時:電源的主回路與拓撲回路的電容可能不共地,我們可以采用電氣并聯的方式就近增加一個高頻電容達成共地!
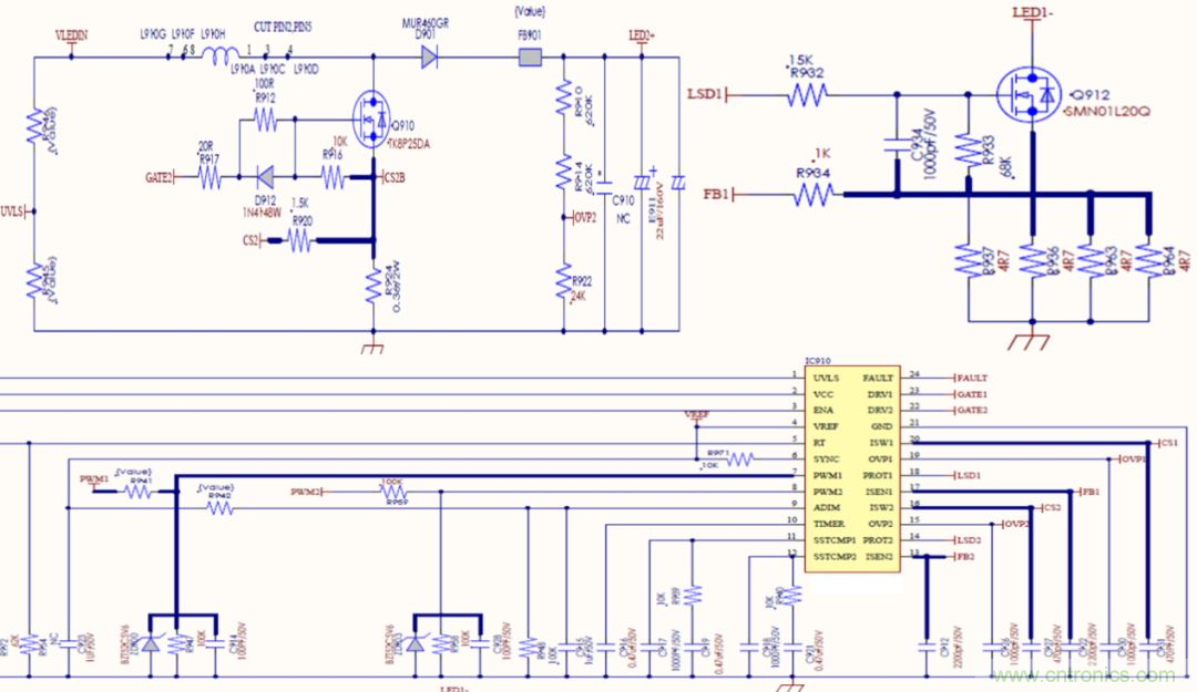
04、我以具體BOOST的LED驅動架構的PCB布局布線進行實戰分析
設計基本思路如上所述;用下圖進行細節分析:

B1.IC周邊器件的地走線優先布局布線后連接到IC-gnd;
B2.IC-gnd再連接到濾波電容C1(高頻電容-低容值)的接地端,此地可能與電源的拓撲結構的GND拉開距離;即與圖示中并聯的電解電容En
B3.IC-控制中心的gnd要單點接地!IC-gnd單獨連接到C1電容的地端再連接出去。設計機理分析:
圖中的供電電源的Iv可能會較大(跟負載有關)
注意1:在圖中Iv的電流方向跟驅動電路Ig的電流方向正好相反(它是C1/En的輸入電流);在圖示中如果其接地點不先連接到gnd,而是先連到GND,將會在GND-gnd連接線上形成Iv電流回路,使Ig上疊加Iv會導致驅動被干擾的情況。
注意2:在圖中的IC控制器驅動MOS器件后均會有采用反饋電路-同時有設計RC電路參數到IC引腳;參考電路如下:FB1/FB2與CS1/CS2為采樣反饋電路到IC;通常由于PCB布局的原因走線較長時其引腳的高頻濾波電容就變得非常重要;實戰原理圖&PCB如下:

IC控制器相關的PCB設計參考如下圖:我們采用高亮地走線的方法進行分析:

按照IC控制器-PCB布局布線的設計思路進行檢查;
C1.IC周邊器件的地走線優先布局布線后連接到IC-GND/基本OK;
C2.IC-GND再連接到濾波電容C1(高頻電容-低容值)的接地端,此地可能與電源的拓撲結構的GND拉開距離;即與圖示中并聯的電解電容En/ OK;
C3.IC-控制中心的gnd要單點接地/ OK
C4.用示波器用20MHZ帶寬再來測量 關鍵信號IC-驅動DRV 及IC-采樣FB1/FB2/CS1/CS2的噪聲電壓情況;在上圖中測試時發現FB2引腳 存在小的噪聲電壓 而FB1基本沒有噪聲電壓。
C5.檢查PCB中FB1 與FB2為同功能引腳在IC的同一側其GND沒有直接向連接,FB2通過長的跳線J27回到IC-GND同時IC-GND引腳緊鄰的是IC-DRV引腳。
進行如下PCB優化:

將上圖中的FB2-GND走線與FB1-GND走線直接連接;同時斷開J27連接線;
再進行噪聲電壓測試;系統關鍵引腳均測試不到噪聲電壓波形數據,系統有最佳的PCB性能及更高的可靠性設計!
實戰經驗總結:
A. 可能存在多種原因,IC供電電源有多種應用功能連接。
注意:到驅動IC電路的濾波電容C1-正端的輸入輸出及連接地都需要分開走線;其它電路單元的電流一般比較弱,如果連接到其它地方 則會使GND-連線上較強的驅動Ig脈沖電流疊加到自己的地線上;控制電路也會被驅動干擾到!因此IC其它各個電路的地線無論怎么繞均應分別走線到gnd單點接地!否則除了上述原因強電流回路串進自己的地線形成干擾外,還可能通過共用的地線相互干擾!
B. IC控制的GND要避免形成環路;IC同側引腳的相同功能引腳的GND走線要
連接在一起連接到IC-GND;盡量避免布置長跳線的GND走線;IC-控制中心的gnd要單點接地。
C.電子線路板EMS的問題與PCB的地走線,地回路,接地的位置及接地點方式有關!
(來源:韜略科技EMC,作者:杜佐兵)
免責聲明:本文為轉載文章,轉載此文目的在于傳遞更多信息,版權歸原作者所有。本文所用視頻、圖片、文字如涉及作品版權問題,請聯系小編進行處理。



