【導讀】設計人員設計隔離式AC-DC、DC-DC或DOSA兼容型電源模塊時,面臨著以更佳的性能應對市場需求的挑戰。本文介紹數字隔離器誤差放大器,它可改進初級端控制架構的瞬態響應和工作溫度范圍。傳統的初級端控制器應用是利用光耦合器提供反饋回路隔離,利用分流調節器提供誤差放大器和基準電壓。
雖然光耦合器作為隔離器用于電源中具有成本低廉的優勢,但它會將最大環路帶寬限制在50 kHz,而且實際帶寬會低得多。快速可靠的數字隔離器電路在單封裝內集成隔離式誤差放大器和精密基準電壓源功能,使用該電路可實現極低溫漂和極高帶寬的精密隔離式誤差放大器。隔離式誤差放大器能實現250 kHz以上的環路帶寬,使得以更高開關速度工作的隔離式初級電源設計成為可能。借助正確的電源拓撲,更高的開關速度可支持在更為緊湊的電源中使用更小的輸出濾波器電感和電容。
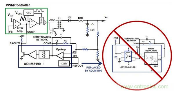
我們首先將討論一個反激式轉換器拓撲,因為就元器件數目而言,它是最簡單的電路。反激式電路使用最少的開關;本例中,僅在初級端使用了一個開關,并在次級端使用了一個整流二極管。簡單反激式電路通常用于輸出功率相對較低的應用中,但它確實具有高輸出紋波電流和低交越頻率,因為存在右半平面(RHP)零點。結果,反激式電路需要具備較大輸出紋波電流額定值的大輸出電容。圖1顯示采用光耦合器的方式,分流調節器在其中用作隔離式輸出電壓Vo的反饋電壓誤差放大器。分流調節器用作精確標準時,可提供精度典型值為2%的基準電壓。輸出電壓經過分壓,然后由內部誤差放大器將其與分流調節器的基準電壓進行比較,比較結果輸出至光耦合器的LED電路。光耦合器LED由輸出電壓和串聯電阻偏置,所需的電流量根據光耦合器電流傳輸(CTR)特性確定,相關說明可參見數據手冊。

圖1. 帶光耦合器和分流調節器的反激式調節器框圖

圖2. 光耦合器CTR下降
CTR為晶體管輸出電流和LED輸入電流之比。CTR的特性不是線性的,因光耦合器而異。如圖2所示,光耦合器CTR值會在整個工作壽命內變化,對設計穩定性提出挑戰。今天設計并測試的光耦合器其初始CTR通常具有2比1的不確定性,但長期工作在高功率和高密度電源的高溫環境下,幾年以后CTR將下降40%。將光耦合器用作線性器件時,它具有相對較慢的傳輸特性(小信號帶寬約50 kHz),因此對電源的環路響應也較慢。對于反激式拓撲而言,較慢的傳輸特性可能并不存在任何問題,因為該拓撲要求針對降低環路帶寬而對誤差放大器作出補償,以便輸出穩定。問題在于,隨著時間的推移,光耦合器輸出特性的變化可能會迫使設計人員進一步降低環路響應,以確保環路的穩定性。環路響應較慢的缺點在于這樣做會使瞬態響應性能下降,且負載瞬態之后的輸出電壓需更長的時間才能恢復。增加一個更大的輸出電容有助于減少輸出電壓的下降,但會增加輸出響應時間。這樣做會導致電源設計更復雜且更為昂貴;而尺寸更小、成本更低的解決方案是可以實現的。

圖3. 隔離式誤差放大器代替光耦合器和分流調節器
前文說明了光耦合器作為線性隔離器使用時在工作穩定性方面的困難;了解之后,便能檢查隔離式誤差放大器隨時間和極端溫度變化提供穩定可靠性能的能力。如圖3所示,現以寬帶運算放大器和1.225 V基準電壓源部分代替分流調節器和VREF功能,并以基于數字隔離器技術的快速線性隔離器代替光耦合器。器件右側的運算放大器具有同相引腳+IN(連接至內部1.225 V基準電壓源)和反相引腳−IN,可用于隔離式DC-DC轉換器輸出的反饋電壓連接(使用分壓器實現連接)。COMP引腳為運算放大器輸出,在補償網絡中可連接電阻和電容元件。COMP引腳從內部驅動發送器模塊,將運算放大器輸出電壓轉換為調制脈沖輸出,用于驅動數字隔離變壓器。在隔離式誤差放大器左側,變壓器輸出信號解碼后轉換為電壓,驅動放大器模塊。放大器模塊產生EAOUT引腳上的誤差放大器輸出,驅動DC-DC電路中PWM控制器的輸入。

圖4. 隔離式誤差放大器輸出精度與溫度的關系
這款最新的隔離式誤差放大器的優勢包括:基準電壓源和運算放大器設計為溫度范圍內具有最小的失調和增益誤差漂移。1.225 V基準電壓源電路在溫度范圍內的精度調整為1%,比分流調節器更精確,且漂移量更低。如圖4所示,隔離式誤差放大器的典型輸出特性在−40°C至+125?C范圍內的變化量僅為0.2%,實現了高度精確的DC-DC輸出。為了保持穩定的輸出特性,運算放大器的COMP輸出經脈沖編碼,可越過隔離柵發送數字脈沖,然后由數字隔離變壓器模塊解碼回模擬信號,完全解決了使用光耦合器進行隔離時CTR值發生改變的問題。若應用要求采用反激式電路以提供超乎尋常的快速瞬態響應,則可以利用推挽式拓撲配合隔離式誤差放大器實現。推挽式電路如圖5所示。圖中,兩個MOSFET交替開關,對變壓器的兩個初級繞組充電,然后兩個帶二極管的次級繞組導通,并對輸出濾波器電感和電容充電。
推挽拓撲經補償后極為穩定,并具有快得多的開關頻率和更快的環路響應。與反激式電路相同的隔離式DC-DC設計示例(5 V輸入到5 V輸出,1.0 A輸出電流)現用于采用ADuM3190隔離式誤差放大器的推挽式電路中。相比較慢的200 kHz典型反激式設計,推挽式設計具有1.0 MHz開關頻率;因此,與一款光耦合器相比,帶寬更高的ADuM3190顯然是更佳選擇。
輸出濾波器電容從200 µF(典型反激式)下降至僅27 µF(推挽式),并增加了一個小型47 µH電感。圖6中的波形顯示100 mA至900 mA負載階躍條件下,集成隔離式誤差放大器的推挽式電路響應時間僅為100 µs,相比典型反激式拓撲的400 µs,速度提升了4倍。推挽式電路輸出電壓的改變幅度僅為200 mV,相比反激式電路的400 mV,其改變幅度減少了一半。使用速度更快的推挽式拓撲和帶寬更高的隔離式誤差放大器,可獲得更快的瞬態響應高性能以及更小的輸出濾波器尺寸。

圖5. 集成數字隔離器誤差放大器的推挽式轉換器框圖

圖6. 集成數字隔離器誤差放大器的推挽式轉換器(100 mA至900 mA負載階躍)
使用400 kHz高帶寬隔離式誤差放大器便有可能實現這些改進,提供更快的環路響應。次級端誤差放大器具有10 MHz的高增益帶寬積,比分流調節器速度快大約5倍,可在隔離式DC-DC轉換器中實現更高的開關頻率(高達1 MHz)。與在整個壽命周期和溫度范圍內具有不確定電流傳輸比的光耦合器解決方案不同,隔離式誤差放大器的傳遞函數不隨壽命周期而改變,在−40°C至+125°C的寬溫度范圍內保持穩定。有了這些性能上的改進,對于希望改善瞬態響應和工作溫度范圍的隔離式DC-DC轉換器電源設計師而言,隔離式誤差放大器將成為首選解決方案。
本文轉載自ADI電機控制中文技術社區。
推薦閱讀:




