【導讀】想要電動機啟動,可不是合上閘這么簡單。想要實現遠程控制和多點控制,需要做的還有很多。本文列舉幾個最基本的電動機控制回路,除了在生產中的機械控制需要用到外,在設計PLC電路時,這些也是必備單元。本文將由易到難逐一講解。
電動機控制回路常用元件
按鈕▼

按鈕分為啟動按鈕、停止按鈕和機械互鎖按鈕。前兩者共4個接線柱,后者有6個接線柱。
啟動按鈕多為綠色,平時內部為斷開狀態,按下按鈕后內部閉合,松開后恢復斷開;
停止按鈕多為紅色,平時內部為閉合狀態,按下按鈕后內部斷開,松開后恢復閉合;
機械互鎖按鈕可以看作是一個雙投開關,共6個接線柱,平時左側接線柱接通,按下后右側接線柱接通,松開后恢復左側接線柱接通,可任意作為啟動按鈕或停止按鈕。
按鈕一般用SB表示,如果有多個按鈕同時存在,會在SB后面加數字,如SB1,SB2。
接觸器/繼電器▼

上圖是接觸器,繼電器與之相比較小,但原理相同。共有兩排共12個接線柱(2個接線柱,一進一出算1組)。最上面一排接線柱中,有2組常閉觸點,和1組線圈觸點,下面一排有3組常開觸點。
工作特點:線圈不通電時,常閉觸點閉合,常開觸點斷開;線圈通電后,常閉觸點斷開,常開觸點閉合。
接觸器,不論哪個觸點或者線圈,均用KM表示。如果有多個接觸器,則會在KM后加數字,如KM1,KM2。同一個接觸器的所有觸點和線圈,均用一組標號,如接觸器KM1的常開觸點、常閉觸點和線圈,在電路圖中的標志均為KM1。
點動與連動
點動:即按下按鈕時電動機啟動,松開后電動機停止。
連動:即按下按鈕時電動機啟動,松開后電動機繼續運轉。
電路▼

上圖中,左側為主回路,右側的a,b,c三個圖分別為三個不同的控制回路。
在圖a中,按下按鈕SB,電動機啟動,松開后電動機停止。是典型的點動控制。
在圖b中,斷路器SA斷開時,按下按鈕SB2,接觸器線圈KM通電,常開觸點KM閉合,但是常開觸點KM下方有斷路器將它斷開,因此雖然此時電動機啟動,但是松開后還是會停止。閉合斷路器SA后,按下按鈕SB2,接觸器線圈KM通電,此時常開觸點KM閉合,因此松開SB2后,電動機依然可以正常運轉。此時電動機連動。因此,此圖可以人工控制點動或連動狀態。
在圖c中,沒有斷路器,取而代之的是一個機械互鎖開關SB3。當按下按鈕SB2時,接觸器線圈通電,常開觸點KM閉合,電動機啟動,松開后,由于常開觸點依然閉合,因此電動機正常運轉。按下按鈕SB3時,接觸器常開觸點下方的按鈕常閉觸點SB3斷開,同時按鈕SB3常開觸點閉合,電動機啟動,松開后電動機停止(接觸器常開觸點此時未接入電路)。因此,此電路可在電動機連動的時候,直接按下SB3,變成點動。
電動機連動時,松開啟動按鈕后,由于接觸器線圈通電,常開觸點KM閉合,電動機可以實現連續運轉,這個概念就叫做“自鎖”。
電動機點動與連動只是一種概念,沒有人希望自己的電動機點動。此處我們只需要知道如何讓電動機連續運轉即可。
電動機的異地控制
本篇以兩地控制電動機為例。多地控制電動機,一般分為遠程控制和就地控制。即把啟動按鈕分別放入不同的按鈕箱,再把按鈕箱安裝在需要控制的地點。
電路▼

有了點動和連動的知識,這個圖中接觸器KM的作用就不必多說了。圖中SB11和SB21為停止按鈕,SB12和SB22為啟動按鈕。其中把任意一個啟動按鈕和停止按鈕安裝在同一個按鈕箱內,另外兩個也安裝在另外一個按鈕箱內。兩個按鈕箱可分別放在控制室和電動機旁。
實物連接圖▼

異地控制電動機時,只需要注意,停止按鈕全部串聯,啟動按鈕全部并聯即可。
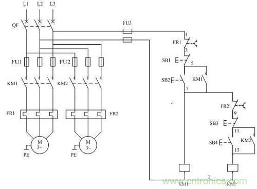
電動機順序啟動
以兩臺電動機M1,M2順序啟動為例。要求M2在M1啟動后才能啟動,M1可以單獨啟動。
電路▼

其中,按鈕SB1和SB3是停止按鈕,分別控制電動機M1與M2;按鈕SB2和SB4是啟動按鈕,分別控制電動機M1與M2。為了方便理解,我把電路圖中M2的控制回路突出來一塊,即當下文提到M2的控制回路時,指的就是上圖中最右側突出來的那一塊。
同樣的,接觸器的作用不再贅述。如圖,當M1未運轉時,即常開觸點KM1沒有閉合,此時M2的控制回路被斷開,因此按下啟動按鈕SB4時,M2沒反應。只有當M1正常運轉時,KM1閉合,M2的控制回路才有電,這時M2才能正常啟動。
實物連接圖▼

若需要多個電動機同時啟動,分兩種情況:
若需要其它電機在M1啟動后才能啟動,則把該電機的控制回路與M2的控制回路并聯。
若需要其它電機在M2啟動后才能啟動,則把該電機的控制回路與M2的控制回路串聯。
電動機正反轉
要實現電動機的正反轉,用到的原理是使用兩個接觸器,把三相電的相序改變。
電路▼

注意看左側的主回路,三項電L1,L2,L3通過接觸器KM1到達電動機M1的順序為左、中、右;而通過接觸器KM2到達電動機M1的順序為右、中、左。相序的改變實現了電機運轉方向的改變。這一用法用在電動汽車或電動三輪車上,即可實現倒車的功能?,F在有一種更方便的元件,叫做“倒順開關”,其原理便是如此。
為了方便描述,假設在SB2回路閉合時電動機轉動的方向為正,下文稱SB2所在回路為正轉回路,SB3所在回路為反轉回路。
我們來看控制回路,為了方便講解,我們在圖中做了數字的編號,每一個編號,都對應其正上方的元件。同樣的,對于接觸器常開線圈KM1和KM2的作用不再重復。
這張圖如果沒有編號6和編號9那兩個接觸器常閉觸點,和編號5和編號8那兩個機械互鎖按鈕的常閉觸點,就很好理解。即按下SB2,電動機正轉,按下SB3,電動機反轉。
這里出現了一個問題,就是如果同時按下SB2和SB3或在電動機正轉的時候按下SB3,就會造成短路事故。因此我們在電路中接入了接觸器常閉觸點。在正轉的控制回路中接入KM2的常閉觸點,而在反轉的控制回路中接入KM1的常閉觸點。這樣以來,當電動機正轉時,由于接觸器KM1的線圈通電,因此常閉觸點KM1是斷開狀態,因此就算此時按下按鈕SB3,也不會有任何反應。
兩個接觸器的常閉觸點分別連接到對方所在回路中,如此一來,其中一個接觸器通電時,另一個接觸器就不能再通電,這就是“互鎖”。
此時我們還面臨一個麻煩事,就是電動機正轉時,如果想讓它反轉,唯一的辦法就是按下停止按鈕,再按反轉按鈕,這樣就很麻煩。為了方便,我們采用了機械互鎖的按鈕,并把它的常閉觸點接入旁邊的控制回路中——就是圖中的編號5和編號8。
此時,當電動機正轉時,我們按下SB3,此時編號5的常閉觸點斷開,即正轉回路失電,因此線圈KM1失電,常閉觸點KM1恢復閉合狀態,線圈KM2即可得電,反轉回路正常運行。這樣以來,在電動機正轉切換反轉時,就不用再按停止按鈕了。
實物連接圖▼

實際應用中,常常需要把上述所有電路結合起來使用,但只要單個圖的原理想明白了,涉及到的知識再多,也不在話下。





