【導讀】可編程邏輯控制器(PLC)是很多工業自動化和過程控制系統的核心,可監控和控制復雜的系統變量。此外,激烈的市場競爭形勢要求必須降低成本和縮短設計時間。因此,工業設備和關鍵基礎設施的設計人員在滿足客戶對精度、噪聲、漂移、速度和安全的嚴格要求方面遇到了嚴峻的挑戰。
基于PLC的系統采用多個傳感器和執行器,可測量和控制模擬過程變量,例如壓力、溫度和流量。PLC廣泛應用于眾多不同應用,例如工廠、煉油廠、醫療設備和航空航天系統,它們需要很高的精度,還要保持穩定的長時間工作。
本文說明如何利用ADAS3022來替換模擬前端(AFE)級,從而降低復雜性,解決多通道數據采集系統設計中遇到的諸多難題。這種高性能器件具有多個輸入范圍,非常適合高精度工業、儀器、電力線和醫療數據采集卡應用,可以降低成本和加快產品面市,同時占用空間很小,易于使用,在1 MSPS速率下提供真正的16位精度。

圖1. 典型PLC信號鏈
PLC應用示例
圖1顯示在工業自動化和過程控制系統中使用PLC的簡化信號鏈。PLC通常包括模擬和數字輸入/輸出(I/O)模塊、中央處理器(CPU)和電源管理電路。
在工業應用中,模擬輸入模塊可獲取和監控惡劣環境中的遠程傳感器信號,例如存在極端溫度和濕度、振動、爆炸化學物品的環境。典型信號包括具有5 V、10 V、±5 V和±10 V滿量程范圍的單端電壓或差分電壓,或者0 mA至20 mA、4 mA至20 mA、±20 mA范圍的環路電流。當遇到具有嚴重電磁干擾(EMI)的長電纜時,通常使用電流環路,因為它們本身具有良好的抗擾度。
模擬輸出模塊通常控制執行器,例如繼電器、電磁閥和閥門等,以形成完整自動化控制系統。它們通常提供具有5 V、10 V、±5 V和±10 V滿量程范圍的輸出電壓,以及4 mA至20 mA的環路電流輸出。
典型模擬I/O模塊包括2個、4個、8個或16個通道。為滿足嚴格行業標準,這些模塊需要提供過壓、過流和EMI浪涌保護。大多數PLC包括ADC和CPU之間、CPU和DAC之間的數字隔離。高端PLC可能還有國際電工委員會(IEC)標準規定的通道間隔離。 很多I/O模塊包括每通道軟件可編程單端或差分輸入范圍、帶寬和吞吐率。
在現代PLC中,CPU自動執行多個控制任務,利用實時信息訪問進行智能決策。CPU可能包含高級軟件和算法以及Web連接,用于差錯校驗診斷和故障檢測。 常用通信接口包括RS-232、RS-485、工業以太網、SPI和UART。
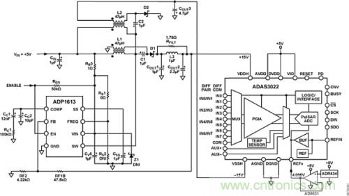
圖2所示電路是一款高度集成、16位、1 MSPS、多路復用、8通道、靈活的數字采集系統(DAS),集成可編程增益儀表放大器(PGIA),能夠處理全范圍工業級信號。這種高集成度可以節省電路板空間,降低整體部件成本,使得ADAS3022非常適合空間受限的應用,例如自動測試設備、電力線監控、工業自動化、過程控制、病人監護以及其他工業和儀表系統,它們都采用±10 V的工業信號電平工作。

圖2. 采用5 V單電源的16位、1MSPS、8通道數據采集解決方案簡化原理圖
ADAS3022可經配置用于測量最多八個單端輸入或四個差分對。七種雙極性輸入范圍可處理各種工業信號電平(±640 mV至±24.576 V),因此能夠直接與大部分傳感器接口相連。
+5 V單電源為電路供電,高效率、低紋波升壓轉換器產生±15 V電壓,可處理最高±24.576 V的差分輸入信號(±2 LSB INL最大值、±0.5 LSB DNL典型值)。對于高精度應用,這款緊湊、經濟型電路可以提供高精度和低噪聲性能。經低功耗運算放大器AD8031緩沖后的低噪聲基準電壓源ADR434提供基準電壓。
這個完整傳感器數據采集解決方案占用的電路板空間僅為分立方案的三分之一,并降低了一半的成本,有助于工程師簡化設計,同時減小高級工業數據采集系統的尺寸,縮短產品面市時間,節省成本。它使得我們無需對輸入信號進行緩沖、電平轉換、放大、衰減或其他調理,也消除了我們對共模抑制、噪聲和建立時間的擔憂,還解決了與設計高精度16位1 MSPS數據采集系統相關的諸多難題。
ADP1613配置為SEPIC轉換器
ADP1613用作單端初級原邊電感(SEPIC) Cuk轉換器,是ADAS3022在外部5 V電源供電情況下,為其提供20 mA時所需±15 V高壓電源以及最大值為3 mV的低輸出紋波的理想選擇。本應用中,ADP1613的開關頻率為1.3MHz。如圖3所示,ADP1613盡可能地減少了外部元器件數目,并且具有超過86%的效率,因此它能滿足ADAS3022的規格要求。在該拓撲中使用低成本ADP1613的最大優勢,是它在兩條供電軌之間的出色跟蹤能力,同時使用現成的耦合電感可產生±15 V電壓。除此之外,還能通過ADIsimPower設計工具輕松快捷地完成設計制造。

圖3. ADP1613的效率(POUT/PIN)與輸出電流(IOUT)的關系
圖2所示電路采用ADP161x SEPIC-Cuk可下載設計工具中的下列輸入進行設計,ADIsimPower提供該設計工具。利用ADIsimPower設計工具可進行完全定制設計,并通過單個控制器的低成本SEPIC-Cuk拓撲快速創建穩定的雙路供電軌。
測試設置的功能框圖如圖4所示。ADP1613評估板由外部+5 V電源驅動,產生ADAS3022板所需的±15 V電壓。7 V直流壁式電源為EVAL-CED1Z板供電。EVAL-CED1Z板上的穩壓器提供ADAS3022板所需的5 V電源。運行交流測試時,采用Audio Precision SYS-2702產生低失真輸入信號。

圖4. 測試設置功能框圖
圖5顯示的是ADAS3022工作在1 MSPS,并對其中一個通道施加20 Vp-p、20kHz輸入信號時的典型動態性能。試驗中,分別采用線性±15 V臺式電源和ADP1613評估板的±15 V輸出驅動ADAS3022,未觀察到有交流或直流性能的差異。

圖5. 使用EVAL-CED1Z評估板和軟件的ADAS3022 FFT輸出
結論
下一代工業PLC模塊需要高精度、可靠運行和功能靈活性,所有這些特性都必須通過外形小巧的低成本產品提供。ADAS3022具有業界領先的集成度和性能,支持廣泛的電壓和電流輸入,以便處理工業自動化和過程控制的各種傳感器信號。ADAS3022是PLC模擬輸入模塊和其他數據采集卡的理想之選,它使得工業制造商能夠讓他們的系統具有與眾不同的特性,同時滿足更加嚴苛的用戶要求。


