【導讀】毋庸置疑,USB電源的最大用途是能夠為便攜產品的電池充電。但是,無論是USB電源還是其它電源,電池充電都不僅僅是從電源取電這樣簡單。對于Li+電池尤其如此,充電不正確不僅會縮短電池壽命,而且存在安全隱患。設計合理的充電器可以優化安全性并增強用戶體驗,同時它還降低了退貨、維修擔保等風險,進而降低成本。
引言
USB電源最有用的一個功能是能夠為便攜裝置的電池充電。但是,無論是USB電源還是其它電源,電池充電都不僅僅是從電源取電這樣簡單。對于Li+電池尤其如此,充電不正確不僅會縮短電池壽命,而且存在安全隱患。設計合理的充電器可以優化安全性并增強用戶體驗,同時它還降低了退貨、維修擔保等風險,進而降低成本。通過USB為電池充電需要權衡電池“維護和保養”,考慮USB功率限制以及便攜式消費產品設計中存在的體積和成本問題。本文討論了如何在這些因素中達到最佳平衡。
USB為便攜設備供電與其串行通信功能一樣,已經成為一種標準應用。如今,USB供電已經擴展到電池充電、交流適配器及其它供電形式的應用。應用的普及帶來的一個顯著效果是便攜設備的充電和供電可以互換插頭和適配器。因此,相對于過去每種裝置都采用專用適配器的架構相比,目前的解決方案允許采用多種電源進行充電。
通過USB為電池充電需要權衡電池“維護和保養”,考慮USB功率限制以及便攜式消費產品設計中存在的體積和成本問題。本文討論了如何在這些因素中達到最佳平衡。
供電端口
USB規范已經經歷了幾代電源管理技術。最初的USB 1和USB 2.0規范規定了兩種類型的電源(分別是5V 500mA和5V 100mA),為所連接的設備供電。這些規范并非針對電池充電,而是用于小型外設供電,例如麥克風和鍵盤。但這并不妨礙設計人員設計出自己的USB電池充電裝置。然而,如果沒有統一指導,不同裝置和充電器之間的互操作性就得不到保證。這種限制促使近期開發了USB規范補充說明:電池充電規范,1.1版,4/15/2009 (BC1.1)1,補充了充電知識和電源說明,最大電源電流可達1.5A。盡管標題為“電池充電規范”,但該文件幾乎沒有包括關于充電電池指標的任何信息,只是規定了應該從USB端口吸收多大功率充電。實際充電方法依然會留給設計人員。
在BC1.1之前,所有USB電源端口在有效工作(即USB術語中的“非掛起”模式)時,歸為“低功率”(100mA)或“大功率”(500mA)。任何端口也可以“掛起”,意味著接近關閉,但仍可提供2.5mA電流。對于大多數設備,PC、筆記本電腦或供電集線器(供電集線器是一種USB中斷盒,利用自身的墻上適配器電源提供總線供電)端口為“大功率”,除了上行USB主機提供的電源外,不接收其它電源的集線器端口被認為是“低功率”。插入裝置后,最初允許吸收最大100mA的電流,同時進行枚舉并與主機協商其電流預算。隨后,可能允許吸收高達500mA的電流,或者是保持在100mA。在USB串行總線規范2.0版的第7.2.1.4部分對此進行了詳細規定。
BC1.1的內容超出了USB 2.0規定的電源分配,它定義了更多用于充電的電源。主要有三種不同類型的電源:
標準下行端口(SDP)這與USB 2.0規范定義的端口相同,也是臺式機和筆記本電腦常見的典型端口。掛起時,最大負載電流為2.5mA;連接且非掛起狀態下為100mA,可以配置電流為500mA (最大)。設備可利用硬件識別SDP,USB數據線D+和D-分別通過15kΩ接地,但仍然需要枚舉,以符合USB規范。盡管現在許多硬件不經枚舉即消耗功率,但在USB 2.0規范中,從嚴格意義上并不合法,違反規范要求。
充電下行端口(CDP) BC1.1為PC、筆記本電腦及其它硬件規定了這種較大電流的新型USB口。現在,CDP可提供高達1.5A電流,由于可在枚舉之前提供電流,所以有別于USB 2.0。插入CDP的裝置可通過操縱和監測D+、D-線,從而利用硬件握手識別CDP (參見USB電池充電規范第3.2.3部分)。在將數據線轉為USB收發之前進行硬件測試,這樣就能夠在枚舉之前檢測到CDP (以及開始充電)。
專用充電端口(DCP) BC1.1規定了不進行枚舉的電源,例如墻上適配器電源和汽車適配器,不需要數字通信即可啟動充電。DCP可提供高達1.5A電流,通過短路D+和D-進行識別,從而能夠設計DCP“墻上適配器電源”,采用USB mini或微型插孔,而非圓形插頭或自制連接器的固定安裝線。這樣的適配器可采用任意USB電纜(配備正確插頭)進行充電。
USB電池充電規范,1.1版,4/15/2009中對這些接口類型進行了詳細規定。
電源類型檢測
對于連接到任意USB插孔并利用該電源工作或為電池充電的裝置,需要了解吸收多大的電流合適。如果從只能提供500mA的電源試圖吸收1A電流,這種措施并不妥當。USB接口出現過載時很可能導致關斷、燒毀保險絲或觸發自恢復保險絲動作。即使具有自恢復保護,也只能在拔出設備并重新連接后才能重新啟動。在保護措施不嚴謹的接口設計中,接口過載會造成整個系統復位。
便攜設計可以選擇適當方法管理接口檢測,可以兼容于BC1.1、只兼容USB 2.0或根本不兼容。如果完全兼容于BC1.1,則必須能夠檢測所有類型的USB電源并限制其電流,包括合法的USB 1和2.0接口。如果兼容2.0,將在枚舉后從SDP充電,但可能不能識別CDP和DCP。若不能識別CDP,它仍然能夠充電并保持兼容,但只能在枚舉后進行,與SDP方式相同。其它部分兼容和不兼容標準的充電方法將在隨后討論。
器件可利用自身軟件檢測接口,或采用獨立于系統資源、通過USB D+和D-數據線之間的互動進行檢測的接口IC。這些功能設計的劃分具體取決于系統架構。例如,已經采用微控制器或專用IC管理電源的設備,可能更傾向于使用IC進行端口檢測和電流選擇。由于這些設備能夠通過USB連接主機并進行通信,可根據枚舉和配置結果選擇充電。這些選擇可以由應用處理器控制,或者是由負責電源管理及其它系統功能的獨立微控制器控制。系統檢測端口類型、枚舉,并向充電器發送相應指令。充電器負責處理充電的硬件和安全事項,具有內置門限,使系統不會損害電池(圖1)。

圖1. 無枚舉充電器。USB收發器和微處理器處理USB枚舉,然后微控制器將電池充電器設置在正確的參數。
不同的設備設計可能不通過USB通信,或不希望專用系統軟件管理USB充電,而僅僅是采用USB端口供電。這種方式避免了設計復雜性,或者無需擔心軟件故障所造成的充電失效。由于系統不進行枚舉,最好的充電選擇是自枚舉充電器IC。充電器負責端口檢測并選擇合適的USB負載電流門限,無需系統介入(圖2)。

圖2. 自枚舉充電器直接連接至USB數據線,使得簡單系統能夠完全利用USB充電,無需占用USB收發器或微處理器資源。
USB連接術語
這里,我們有必要介紹一下部分USB術語,包括“插入”、“連接”、“枚舉”和“配置”。
插入:插入USB電纜的物理過程。
連接:設備將1.5kΩ上拉電阻連接至D+或D-數據線時(剛插入)。
枚舉:設備和主機之間交換初始數據,識別設備類型。
配置:設置設備參數。
在USB 2.0中,設備進行枚舉和配置期間需要了解USB端口可源出多大電流。枚舉和配置需要設備與主機之間進行數字通信。BC1.1擴展了USB規范,除USB 2.0選項外,BC1.1還允許利用“啞”操作確定端口類型,所以,有些端口無需枚舉即可充電。
端口檢測和自枚舉充電器
MAX8895判斷如何使用所提供的輸入電源,與系統評估電源無關。充電器自動確定適配器類型,能夠區分以下類型:
DCP:500mA至1.5A
CDP (主機或集線器):高速充電時達到900mA (啁啾期間為580mA);低速和快速為1.5A
低功率SDP (主機或集線器):100mA
大功率SDP (主機或集線器):500mA
所提供的電流支持電池充電或系統供電,或在它們之間進行分配。如果在長達10ms內未檢測到總線流量,內置掛起定時器自動觸發掛起。
除了自動優化來自USB及適配器電源的電流外,MAX8895還巧妙處理適配器、USB供電和電池供電之間的轉換;允許系統在必要時利用所有能夠利用的輸入電源(圖3)。施加電源時,電池耗盡或沒有電池同樣可以保持工作。集成了所有功率控制MOSFET,無需外部二極管。熱調節環路在極限溫度下自動降地充電電流,以降低管芯溫度。

圖3. MAX8895充電器自枚舉,根據所連接電源的類型優化設置充電電流。即使是深度放電的電池,也能維持系統工作。
增加端口檢測
BC1.1規定了檢測端口類型的硬件方法。預計采用集成電路實現這一功能,如圖2中的MAX8895,或在USB收發器中包括該電路。盡管如此,有些時候的首選方案依然是為現有充電器增加端口檢測功能,至少包含其中部分功能。圖4所示電路為一種基本的USB充電器檢測方法,受系統微控制器控制工作。這種方法可檢測DCP,但是不能區分SDP和CDP。它把兩者均作為SDP,這就意味著有些情況下會喪失從CDP吸收更大充電電流的機會。在預算較低的設計中,這一缺陷是可接受的。

圖4. 高速USB開關實現有限的USB充電器檢測形式
圖4所示連接方法支持如下有限端口檢測功能。當便攜設備插入三種端口類型之一時,VBUS為U1開關和設備的微控制器供電。U1的CB輸入的邏輯低電平將其置于檢測模式,D+線通過10kΩ上拉至系統邏輯電壓,D-通過100kΩ拉至GND。如果連接的是DCP (D+與D-短路),D-將變為高電平;如果連接的是SDP或CDP,D-及檢測輸出將為低電平。如果檢測到SDP或CDP,系統將驅動CB為低電平,將開關置于數據模式,該模式下將D+和D-連接至數據通路,用于枚舉及其它數據傳輸。以上方法有一個局限性:插入CDP時無法識別,從而不能立即充電,盡管在枚舉后可從CDP充電。
圖5所示為完整的端口檢測。MAX14578包括檢測連接設備(USB電纜、USB CDP或專用充電器)所需的所有電路,并控制外部鋰離子電池充電器。設備執行與USB電池充電規范1.1兼容的檢測邏輯,包括數據觸點檢測、D+/D-短路檢測和CDP識別。另外,它有一個充電定時器和低電池電量監測器,用于支持USB BC1.1“無電電池”充電機制。
MAX14578具有一個數據開關,適用于USB高速和初始(全速和低速)信號。它具有低導通電阻(RON)、低導通電阻平坦度以及非常小的電容。CDN和CDP引腳還具有高達15kV的人體模式ESD保護。

圖5. 利用MAX14578 USB充電端口檢測器和數據開關IC,可為充電器增加完全兼容于USB BC1.1的端口檢測功能。
在圖6中,為USB設備增加了簡單的Li+電池充電功能。MAX8814可配置為通過100mA或500mA USB端口為電池充電。電路初始化為100mA,然后微控制器枚舉主機,以確定其電流驅動能力。如果USB端口允許,通過導通電流設置網絡的N1和R1,增大充電電流。大電流充電標稱設定為425mA,以避免超過考慮容限后的SDP 500mA限制。充電器還具有一個自動啟動電路,當連接有外部電源時,提供輸出信號(ABO)通知系統。圖6盡管兼容USB,但并不符合BC1.1標準,所以需要枚舉才能充電。

圖6. MAX8814為USB設備增加充電功能提供了簡單、引腳數少的解決方案。枚舉受系統控制,利用ISET引腳監測和控制充電電流。這種設計兼容USB,但并不符合BC1.1標準,所以需要枚舉才能充電。
其它充電策略
USB電池充電設計非常復雜。便攜式USB連接設備并非遵循同一設計理念,存在各種限制約束—其中尺寸、成本、充電時間的影響最為明顯。設計中須謹慎考慮這些因素及其它更細致的事項,有助于選擇USB充電方案。更多的設計考慮事項包括:
設備在施加外部電源(USB或適配器)后是否必須啟動所有功能工作?
是否需要獨立的輸入,分別連接USB和適配器電源?
設備是否具有計算能力和固件與USB端口進行協商充電?
充電電流是否能夠瞬間降低,以減小熱耗,或者是否需要開關模式設計?
需要什么樣的輸入保護措施?
多輸入充電
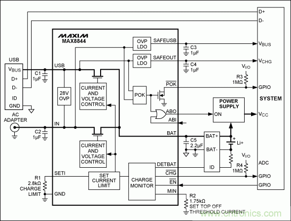
根據BC1.1規定,設備只能從USB定義的電源充電。這些設備的使用越來越普及,但您可能仍然希望選擇常規的、可能不兼容USB的適配器進行充電。利用雙輸入充電器能夠很好地解決這一問題,能夠靈活替換外部電源。在此之前,通常采用“或”二極管或分立式MOSFET比較器進行電源切換,如果考慮潛在的“漏電”通路和切換時間時,設計會變得相對復雜。幸運的是,目前許多充電器IC具有電源關斷控制(圖7)。集成這一功能不僅僅是簡單地替代外部元件。由于集成充電器能夠了解開關電路的操作,有助于改善電源變化時的切換。

圖7. MAX8844等雙輸入充電器處理利用USB和適配器供電的充電器,器件還具有高達28V的輸入過壓保護。
充電器常見的設計考慮是從多電源供電問題,特別是采用圓形連接器時,可能會連接到不正確的適配器。為避免這種事件的發生,MAX8844禁止從高于7.5V的輸入電源充電,能夠承受并阻止高達28V的輸入,可有效保護電池、充電器及下行電路,防止錯誤地連接到其它任何類型的適配器。此外,MAX8844具有過壓保護LDO,從USB和適配器(IN)輸入偏置,可向系統提供30mA電流。無論充電器是否使能,這些LDO輸出(SAFEUSB和SAFEOUT)都保持有效。器件執行的其它充電功能包括:電池檢測、熱限制、在極端環境溫度下減小充電電流(以維持較低的管芯溫度)、自動啟動邏輯輸出、外部電源作用時通知系統。
電池負載切換(智能電源)與直接連接
在USB和適配器供電的充電應用中,一個關鍵設計因素是充電電路是否直接連接到電池和系統負載,或者在連接外部電源時是否需要額外的開關斷開電池與系統的連接,這兩種情況如圖8所示。

圖8. 直接連接充電器及Maxim的智能電源選擇(Smart Power Selector?)技術示意圖
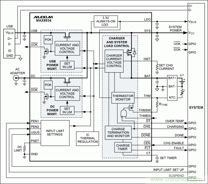
直接連接結構是最簡單、最經濟的實現方式。如果電池深度放電后施加外部電源,將會顯露出它的主要缺陷。這種情況下,系統可能不能啟動,直到電池達到可接受的水平。有些應用中,等待電池充電到一定程度,然后再恢復所有功能,用戶也是可以接受的;然而,有些應用中,無論電池狀態如何,“必須”要求連接外部電源時能夠立即工作。后一種情況下,Maxim的智能電源選擇器允許系統在電池深度放電狀態下使用外部電源供電,參見圖9。

圖9. 具有智能電源選擇器的雙輸入USB/適配器(例如MAX8934),在連接外部電源時能夠立即為系統供電,并同時為完全放電的電池充電。
圖9中,系統負載輸出(SYS)和電池(BAT)之間的內置低阻(40mΩ) MOSFET在充電和放電工作期間負責多項功能。充電期間,該智能電源選擇器開關充分利用有限的USB或適配器電源,在確保系統供電的前提下為電池充電。它還將電池作為一個緩沖儲能裝置,在負載瞬時發生超過輸入限流的峰值電流時保證系統供電。放電期間,該開關提供一條從電池到系統的低損耗通路。
系統軟件處理與USB主機的通信并向充電器發送命令。MAX8394管理充電硬件,并提供簡單的通信,設置USB、適配器充電相關的參數。預設USB輸入電流門限,確保不超過規定的限制,適配器使用用戶設置的電流。充電器還向系統提供完整的狀態和故障信號。
MAX8934具有最新的充電安全特性,包括日本電子信息技術產業協會(JEITA)規定的與溫度相關的充電協議,在溫度升高時暫?;驕p緩充電。此外,輸入具有高達16V的過壓保護(OVP),并且器件在極端條件下通過減小充電電流限制溫度的上升。
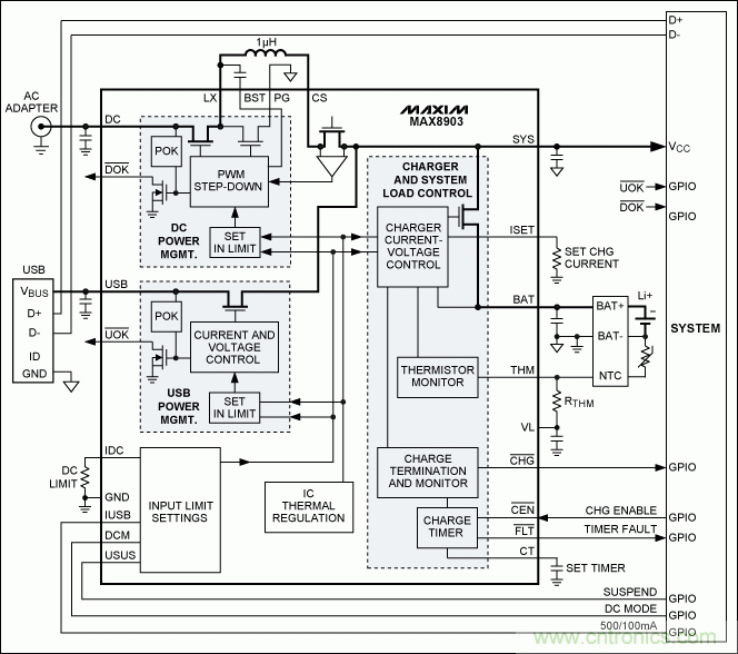
高達2A的開關模式快速充電器,發熱最小
有些緊湊設備需要較大的充電電流(超過1A),無法承受線性充電器在高充電速率下產生的過多熱量。針對這種需求,MAX8903 (圖10)提供了一個4MHz DC-DC轉換器,在保持器件最小面積的同時,能夠從適配器電源為電池提供高達2A的電流。與MAX8934一樣,MAX8903為雙輸入設計,通過獨立的連接接受USB和適配器輸入。與之前輸入電源和電池電源關斷操作一樣,自動進行電源之間的切換。

圖10. 具有智能電源選擇器的MAX8903開關模式充電器,可從適配器輸入提供高達2A電流,從USB源提供500mA電流。
MAX8903的4MHz開關頻率使開關模轉換器的有源元件保持在最小尺寸,在考慮了較低的功耗后,利用該器件構建的2A充電器會小于等效的線性充電器。實際上,考慮到熱耗散,大多數便攜設備在任何條件下都不能支持2A的線性充電架構。
內置過壓和極性反接保護
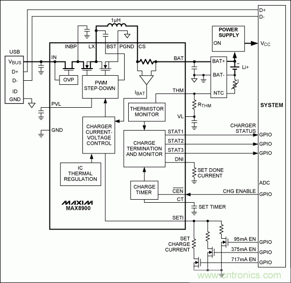
盡管USB充電規范對電源適配器和充電器進行了一定程度的強制要求,但是針對便攜設備的USB設計仍然比較混亂,尤其是那些選擇使用普通圓形插頭作為電源的應用(只使用適配器或者是雙輸入設備非常普遍)。用戶極容易使用“隨手找到”的、但輸出電壓甚至極性是錯誤的適配器。通過在充電器電源輸入端集成正、負22V保護,MAX8900能夠減輕設計人員的負擔:無需外部保護器件或MOSFET開關(圖11)。

圖11. 具有±22V過壓和極性反接保護的直接連接開關模式充電器
MAX8900是一款直接連接充電器,系統通常連接至電池。其3.25MHz開關頻率允許使用非常小的外圍器件,并提供高達1.2A的充電電流,熱耗非常低。除了雙極性輸入保護外,還根據JEITA規定,按照溫度的變化調整充電參數。
通過USB為NiMH電池充電

圖12. USB供電的單節NiMH電池開關模式充電器
雖然表面上Li+電池已經占據整個便攜世界,但NiMH電池并沒有被完全遺棄。令人吃驚的是,盡管單位重量的能量仍然有較大差距,但其單位體積的能量僅比Li+電池低大約15%。NiMH電池的最大缺點是自放電率較高,混合型NiMH電池在很大程度解決了這一問題,例如SANYO? Eneloop?電池,靜態下一年之后仍然能夠保留85%的電量。NiMH電池的吸引力在于成本低、安全性高、用戶更換方便等,至少標準電池具備這些優勢。
圖12所示便攜設備由一節AA型NiMH電池供電,利用USB充電。DS2710充電器開關頻率大約為150kHz,電池充電電流為1.1A (典型AA型NiMH電池在大約0.5°C條件下)。由于降壓轉換器將5V、500mA轉換成電池充電時的1.5V、1.1A,電路供給電池的電流(1.1A)大于從USB接口獲得的電流(500mA)。需要注意的是,由于在低充電速率下不能正確判斷充電終止,只能采用500mA或更大功率的端口進行充電。所以,當枚舉確定只有100mA電流可用時,不應激活充電。系統通過關閉TMR上的Q2,使定時器電阻懸空,停止充電。
該充電器另外一項特別有用的功能是:通過檢測電池阻抗確定接入的是否為堿性電池或故障電池,檢測到這種狀況時將禁止充電。這就允許用戶在緊急情況下插入堿性電池,無需擔心意外充電。
USB 3.0
USB 3.0規范進一步提高了USB的數據速率。規范在電源方面與USB 2.0相似,只不過“單位負載”從100mA增大至150mA,大功率端口不得不提供6個(而不是5個)單位負載。這就意味著低功率USB 3.0端口可提供150mA電流,大功率USB 3.0端口可提供900mA電流。
“假象”—非標準USB充電
與所有增加的不同于原始應用的標準一樣,制造商有時為了提供至少受限的充電架構而忽略了USB 2.0規范的部分要求。通常這種非標準設備在任何條件下吸收的電流都不大于100mA,所以,無論是大功率還是低功率集線器都不會過載。將電流限制在這一水平的缺點是電池充電時間較長,但如果設備在大部分時間都連接至USB端口,或許仍可接受。除了充電時間較長外,這種方式還有另外一個局限性:如果系統電池已完全放電,啟動所有系統功能須延遲到電池達到足夠電量的水平。
非標準充電的另一方面涉及到USB掛起的處理。USB 2.0規定所有設備在一定周期內沒有總線操作時必須掛起(吸收電流小于2.5mA)。由于編制該規范時沒有包括充電,所以沒有考慮設備在關閉時繼續保持電池充電的情況。然而,由于大多數USB主機實際并不關閉電源,這種違反規范的操作也很少妨礙充電。
非標準充電假設可以獲得500mA電流,指示用戶插入到能夠提供500mA電流的電源端口和集線器。如上所述,由于大多數USB端口不關閉電源,這種方法在大多數情況下有效。當這樣的設備插入到不支持500mA電流的端口時,端口將按規定關斷。然而,USB端口的過載狀況并非任何情況下都給出了清晰的定義,會導致系統復位或損壞。幸運的是,電池充電已經是USB規范的一個有機組成部分,所以不再需要如此的冒險操作。
結論
USB充電具有多種形式,取決于不同USB設備的獨特要求。USB電池充電規范1.1版最終對之前的許多充電操作進行了規范。隨著BC1.1標準的普及,將會降低制造商和消費者的成本。該標準應用的普及也會提高系統的互操作性。盡管如此,USB規范也僅僅規定了從端口獲取多大功率,仍然將電源管理架構和充電規范留給用戶去判讀。這正是Maxim各種充電器件的用武之地,它們能夠為幾乎所有USB連接的便攜設備提供安全、可靠的電池充電器。
【推薦閱讀】
為便攜式系統設計線性鋰離子電池充電器
淺析智能手機“一小時充電”的充電保護方案
新型高性能超級電容充電器的設計方案
先進的鋰離子電池系統充電管理和保護
安森美新系列開關電池充電方案應對便攜設備充電挑戰





