【導讀】隨著輸出功率的增加,必須在系統設計最初就將效率和熱性能考慮在內。這篇文章回顧了可批量生產的10W無線電源系統的實現方式,并提供了與系統性能優化有關的系統設計指南。我們還給出了一些已經在10W應用中成功測試的收發器 (TX) 和接收器 (RX) 線圈的示例。
在手機和其它小型便攜式應用中,無線電源系統不斷得到認可。現有標準受限于5W電力傳輸,但是智能手機、平板電腦和便攜式工業及醫療應用不斷增長的電力需求對供電能力提出了更高的要求。隨著輸出功率的增加,必須在系統設計最初就將效率和熱性能考慮在內。這篇文章回顧了可批量生產的10W無線電源系統的實現方式,并提供了與系統性能優化有關的系統設計指南。我們還給出了一些已經在10W應用中成功測試的收發器 (TX) 和接收器 (RX) 線圈的示例。
無線電源多年前就已經出現,形式也有多種,不過最近才由于行業標準的出現而變得更為普遍。智能手機和小型平板電腦是目前使用無線電源的主要產品類別。然而,這項技術也開始擴展到可穿戴設備以及醫療和工業應用。當無線電源與無線連通技術配合使用時,就可以使無外部接頭、完全密閉設備的設計成為可能。這使得無線電源成為所有需要在室外或潮濕環境中運行的便攜式系統的理想選擇。
現有的工業標準只有有限的功率輸出能力通,常在5W范圍內。更高功率標準的開發正在進行當中,截至2014年12月,還未完全確定。因此,那些需要更高功率水平來為較大容量電池充電的器件就需要定制或專有設計。雖然系統設計人員有可能使用標準組件“從零開始”,但是這種方法就很難實現終端產品快速投放市場的這一目標。現在市面上的互補發射器和接收器芯片組可實現針對便攜式應用的10W無線電源系統的即刻設計,其中包括一個和兩個電池節電池組架構。
無線電源系統架構
圖1中顯示的是一張緊密耦合智能無線電源系統的簡化圖。如果從原理圖的角度來看,它看起來很像一款變壓器耦合隔離式電源轉換電路。然而在這里, 初級線圈和次級線圈是完全分離開來,而不是繞在同一磁芯上的。電能從發射器(初級,或TX)端傳輸到接收器(次級,或RX)端,而接收器電路以數字脈沖的形式將反饋發送回磁耦合器件。

圖1:典型無線電源系統架構圖
將功率性能擴展至10W就不得不有幾點額外的考慮。首先,必須將硅功率元件設計成能夠處理所需的峰值和持續功率水平。在發射器端,功率FET元件在發射控制器的外部,所以可按照需要將它們升級為能夠處理峰值電流。在接收器端,解決方案的小尺寸是十分重要的,集成FET器件被用來提供單芯片器具。為了提供高效率并改進熱性能,與之前的5W接收器相比,RX控制器中的FET具有更低的RDS(on)。磁性元件,即TX和RX線圈也必須具有能夠處理10W電源傳輸所需的更高峰值電流的額定值。最后,由于10W系統的磁場強度更高,相對于5W系統來說,接收器端的屏蔽范圍就需要擴大。這對于為系統中的金屬元件提供更好的屏蔽,最大限度地降低接收器端的“臨近、接觸金屬”損耗,并盡可能地提高系統效率也是有必要的。
現在再來參考一下圖1,我們注意到RX控制器提供到TX控制器的反饋,要求TX根據不同負載條件,以及線圈對齊/耦合效率等的需求來改變其輸出功率。一種改變輸出功率的常見方法是用恒定振幅/可變頻率ac信號來激勵線圈。另外一個替代方法是用可變振幅/固定頻率激勵。
可變頻控制免除了對于TX端上可調前置穩壓級的需要,而是依靠TX/RX諧振電路的共振調諧。當TX工作頻率接近共振點時,最大可能功率從TX傳輸到RX。為了減少傳遞到RX端的功率,TX控制器增加其頻率,使其遠遠高于共振峰值。在RX需要較少的功率等較輕負載情況下,TX頻率往往會增加。然而,這個方法使得電力傳輸/控制過程在很大程度上取決于線圈調節。當在較高功率水平下使用時,一個可變頻率架構在電磁干擾 (EMI) 控制方面也會提出一些問題。
10W發射器系統運行在固定頻率下,但是卻使用一個可調前置穩壓器來改變用于線圈激勵的直流電壓軌。一個全橋電路被用來生成用于TX線圈的交流激勵電流。圖2中顯示的是一個定頻 (10W) 無線電源發射器系統的基本方框圖。當RX需要更多的輸出功率時,直流電壓軌為TX線圈功率級提供的電壓會增加。直流電壓隨著RX負載的下降而減少。

圖2. 具有一個無線數字控制的10W無線電源發射器
[page]
10W系統的可調輸出電壓和熱性能
第一代5W無線電源系統通常在接收器端產生一個固定的5V輸出電壓。這已經足夠為一個充電率在1A范圍內的單節鋰離子電池充電了,而從本質上講,這個電源系統與隨處可見的USB類型電源很相似。然而,隨著便攜式器件內電池容量的增加,要保持快速的充電時間就需要更高的電流。
bq51025 10W無線接收器輸出電壓可在5V至10V的范圍內用外部反饋電阻器進行調節。這樣就可實現對一節或兩節串聯電池配置的充電,并且在與一個寬輸入電壓范圍開關模式NVDC類型充電器組合在一起時,能夠保持單節電池充電情況下的高效率[7]。在諸如無線RX輸出情況下,NVDC充電器架構在減少較高電壓電源所需的輸入電流的同時,可實現低壓電池的高效充電。圖3顯示的是無線接收器電路板在為負載提供一個10W電源的同時,在5V,7V和10V輸出設置下的熱響應(分別為圖。 3a,b和c)。很明顯,10V輸出情況下產生的熱量最少,應該在高頻開關模式充電器可用于電池充電的情況下使用。

圖3. 無線接收器在10W負載條件下的散熱測量。
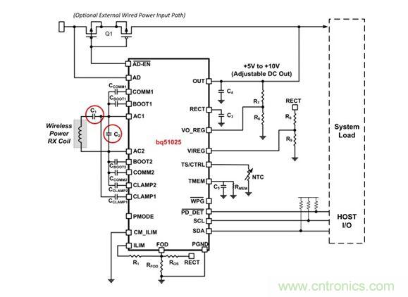
接收器電路上的串聯諧振電容器(圖4中的C1)對于優化熱性能也同樣關鍵。實際操作中,將多個電容器并連在一起來提供所需的總電容值。

圖4. 無線電源接收器和關鍵諧振電容器
在使用C0G(較大封裝,低串聯等效電阻 (ESR))和X7R(較小封裝,較高ESR)時的熱性能差異是十分可觀的(圖5)。

圖5.電容器對熱性能的影響
較小的、高ESR電容器會成為RX印刷電路板 (PCB) 上溫度最高的地方。由這些電容器所導致的PCB溫度上升,會阻礙其散發集成電路 (IC) 本身產生的熱量,這也就意味著IC和PCB的總體溫度都會增加。又由于使用了較小的諧振電容器,總效率從80%下降到74%。
[page]
圖6顯示的是使用一個無線電源發射器 (bq500215) 與一個無線電源接收器 (bq51025) 、評估板 (EVM) 和適當組件選擇組合配置的10W無線電力傳輸的總體系統效率。

圖6. 在5V,7V和10V輸出設置時,10W電源系統的端到端效率
線圈選擇指南
bq500215發射器評估模塊使用一個無線電源聯盟 (WPC) 類型的29,10µH,30m?線圈,其額定電流為9A。除了10W接收器之外,這個線圈確保了與之前5W WPC類型接收器的兼容性。
在接收器端,應該對線圈參數進行優化,以匹配應用的目標輸出電壓。在需要5V輸出的情況下,RX線圈的標稱電感值應該在10µH范圍內;對于7V或10V的較高輸出電壓,RX線圈應該在15µH的范圍內。
雖然理想狀態是最大限度地減少線圈的直流電阻 (DCR),但是在較高的輸出電壓情況下,允許稍微地增加DCR來應對較低的電流。圖7顯示的是兩個典型RX端線圈。所有RX和TX線圈組裝時需要背面屏蔽材料。

圖7. 針對5V,7V和10V輸出要求的典型RX線圈技術規格
電池充電時間比較
最后,執行一個10W無線電源系統的原因是減少高容量電池的充電時間。圖8顯示了與bq24261 NVDC開關模式充電器組合使用時,使用5W和10W無線電源系統時針對3.1Ah鋰離子電池的充電時間。充電時間被大幅減少—從使用5W充電器時接近4個小時減少到使用10W充電器時的少于3小時。由于鋰離子電池充電算法的逐漸降低“漸止”屬性,總充電時間的減少值與提供的電源不直接成比例。然而,代表滿充電狀態大約70%的恒定電流到恒定電壓模式的轉換點減小到了原來的一半(圖8)。

圖8. 用10W無線電源系統減少電池充電時間
在設計一個完整的10W電源系統時,還有很多需要考慮在內的其它細節。


