【導讀】LT3840 作為降壓型同步高壓開關穩壓控制器,能夠在2.5-60V的電源下工作。LT3840采用恒定頻率,電流模式架構,能夠利用驅動多個低RDS(ON)MOSFET的大型N溝道柵極驅動器實現高電流應用。
當針對用戶可選的突發模式操作配置時,LT3840的低靜態電流可通過提高輕負載時的效率對延長電池供電型系統中的運行時間給予幫助。
(1)微功率降壓


圖1:LT3840電源設計應用的電路圖
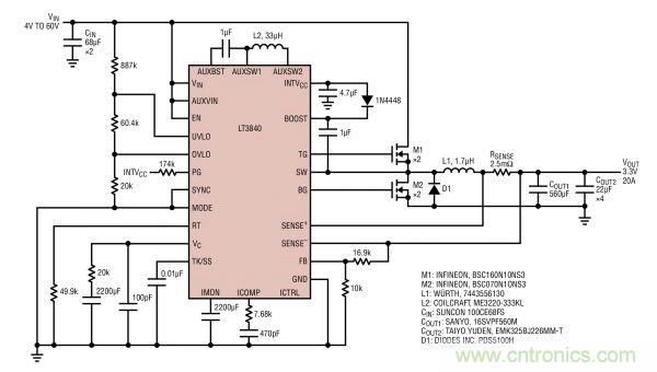
LT3840 高效率同步降壓型轉換器

圖2:LT3840電源設計應用的電路圖
LT3840元件數目少的應用,6V~60V 輸入至 5V/10A 輸出
(2)降壓DC/DC解決方案

圖3:LT3840電源設計應用的電路圖
LT3840 寬輸入范圍、高功率輸出、15V~60V 輸入至 12V/20A 輸出
(3)DC/DC電壓調節

圖4:LT3840電源設計應用的電路圖



