- 數字電源技術同步整流技術
- 數字電源技術伏秒平衡控制技術
為推廣高效率節能產品,越來越多的國家和地區紛紛發布了各種節能規范和標準。例如,國際能源署(IEA)所倡導“1W計劃”,美國環保署(EPA)的“能源之星”計劃,以及中國節能產品認證中心(CECP)所制定的規章等都把節能環保放在重要位置。
如何提高電源的效率,是目前電源設計中面臨的重要課題。數字電源技術的出現為提高電源的效率提供了新的方法。ADP1043是ADI公司推出的一款針對高端服務器、存儲器以及通信設備等電源所設計的數字電源控制器,可支持多種拓撲結構,并利用直觀的圖形用戶界面(GUI)無需用語言進行編程,便可在幾分鐘之內配置包括頻率、時序、電壓設置與保護限制等系統電源參數。圖1所示為ADP1043的典型應用電路。其所采用的數字電源技術可幫助實現高效率電源。

因此,為最大限度地提高效率,要求死區時間盡可能小。但是在傳統的模擬方案中,自驅動型除了應用的限制外,還很難提供精確的控制時序;對于外驅動型,由于其參數是由電阻、電容等無源器件進行設定,存在誤差、老化、溫漂等問題,為保證有足夠的余量,死區時間也不可能設置得很小。因此,ADP1043的數字方案是很好的選擇。圖2所示為ADP1043在全橋拓撲電路下的PWM和SR的GUI設置界面。通過設置T9、T10、T11和T125便可精確獲得同步整流MOSFET所需的死區時間,其中每次調整的最小時間為5ns。
圖2PWM和SR的GUI設置界面

伏秒平衡控制技術
在傳統的橋式拓撲電路中,一般為防止變壓器的偏磁,會在變壓器的原邊回路中串入一個隔直電容器。這樣做存在缺點,一方面是增加了電源的成本和體積,另一方面又增加了損耗,降低了效率。ADP1043采用伏秒平衡控制的數字技術解決了該問題。如圖3所示,在每個開關周期中,ADP1043通過CS1分別測量流過開關管A、D和開關管B、C的電流并計算其差值,通過差值信號調節驅動信號OUTB和OUTD的脈寬,對失衡進行補償。
例如,如圖4所示,當CS1測量到流過開關管B、C的電流大于開關管A、D時,便會減小OUTB的脈寬,增大OUTD的脈寬,這樣流過開關管B、C的電流會減小,而流過開關管A、D的電流會增大,經過若干周期后,電流自動實現了平衡。采用該技術后,可有效防止偏磁,并且省去隔直電容器,提高效率和可靠性。

圖3伏秒平衡控制技術

圖4伏秒平衡控制波形[page]
動態死區控制技術在傳統模擬方案中,一般設定一個足夠長的固定的死區時間可確保電源工作在所有條件下。但是對于一個典型的應用環境,這個死區時間往往比所需的時間長,由于在死區時間,是MOSFET的體二極管在導通電流,所以較長的死區時間會增加損耗,降低電源的效率。ADP1043可根據負載的情況,動態調節死區的大小,從而使電源在輕載和滿載時的效率得以優化。改善輕載效率除了提高電源在重載下的效率,改善電源輕載時的效率也同樣至關重要。
這是因為在電源壽命的絕大部分時間內,工作負荷一般低于60%,電源很少在滿負荷下(100%)長時間工作,在滿載時能高效工作的系統并不能保證在輕載時也同樣保持最佳狀態。傳統的模擬方案為改善輕載效率,往往需要大規模改變或增加控制電路,增加了控制的復雜性,降低了電源的可靠性。而ADP1043所提供的數字控制技術,無需增加新的控制電路就能輕易的切換控制策略,這對于模擬電路來說幾乎是不可能的。
跳周期控制技術一般來說,開關電源在重載時,其損耗主要是功率開關管的導通損耗。而在輕載時,開關管的開關損耗和磁損占主導地位。因此,降低開關管在輕載時的開關頻率就能明顯降低損耗,提高電源輕載時的效率。跳周期控制技術就是一種有效的方法。通常當電源從滿載一直減小時,其工作模式會從連續電流模式(CCM)進入到非連續電流模式(DCM),這時為了維持輸出電壓的調節,開關管的導通時間將會減小。如果一直繼續減小負載,開關管的導通時間就會到達最小導通時間。在達到最小導通時間后,如果仍繼續減小負載,調節器必須屏蔽掉一些開關脈沖,以維持輸出電壓的調節。
這時一個脈沖將對輸出電容充電維持足夠的輸出能量,而在接下來的幾個脈沖被調節器屏蔽,不驅動開關管,當輸出電壓降到調節器的閾值電壓以下時,一個新的脈沖開始。這樣,在維持輸出穩定的前提下減少了開關次數,降低了開關損耗,從而極大的提高輕載的效率。通過ADP1043的GUI可以設置開關管的最大和最小的導通時間和是否啟用跳周期控制技術,如圖5所示。當所需的導通時間小于設置的最小導通時間,并且啟用了跳周期控制技術時,電源進入跳周期的工作模式。
這是因為在電源壽命的絕大部分時間內,工作負荷一般低于60%,電源很少在滿負荷下(100%)長時間工作,在滿載時能高效工作的系統并不能保證在輕載時也同樣保持最佳狀態。傳統的模擬方案為改善輕載效率,往往需要大規模改變或增加控制電路,增加了控制的復雜性,降低了電源的可靠性。而ADP1043所提供的數字控制技術,無需增加新的控制電路就能輕易的切換控制策略,這對于模擬電路來說幾乎是不可能的。
跳周期控制技術一般來說,開關電源在重載時,其損耗主要是功率開關管的導通損耗。而在輕載時,開關管的開關損耗和磁損占主導地位。因此,降低開關管在輕載時的開關頻率就能明顯降低損耗,提高電源輕載時的效率。跳周期控制技術就是一種有效的方法。通常當電源從滿載一直減小時,其工作模式會從連續電流模式(CCM)進入到非連續電流模式(DCM),這時為了維持輸出電壓的調節,開關管的導通時間將會減小。如果一直繼續減小負載,開關管的導通時間就會到達最小導通時間。在達到最小導通時間后,如果仍繼續減小負載,調節器必須屏蔽掉一些開關脈沖,以維持輸出電壓的調節。
這時一個脈沖將對輸出電容充電維持足夠的輸出能量,而在接下來的幾個脈沖被調節器屏蔽,不驅動開關管,當輸出電壓降到調節器的閾值電壓以下時,一個新的脈沖開始。這樣,在維持輸出穩定的前提下減少了開關次數,降低了開關損耗,從而極大的提高輕載的效率。通過ADP1043的GUI可以設置開關管的最大和最小的導通時間和是否啟用跳周期控制技術,如圖5所示。當所需的導通時間小于設置的最小導通時間,并且啟用了跳周期控制技術時,電源進入跳周期的工作模式。

圖5跳周期控制GUI設置界面關閉同步整流當電源采用同步整流時,由于MOSFET的雙向導通的特性,使得此時的電感電流能夠反向,產生環流。環流的大小和輸出濾波電感有關,輸出濾波電感越小,環流就會越大,相應的損耗也會越大。由于同步整流管不能從連續電流模式(CCM)自動切換到非連續電流模式(DCM),因此要在電感電流反向前關閉同步整流,使電源進入非連續電流模式(DCM),避免環流的產生,大大提高電源輕載時的效率。
通過ADP1043的GUI可以設置關閉同步整流時的電流閾值。當輸出電流值低于該閾值時,關閉同步整流。如圖6所示為采用ADP1043設計的全橋拓撲的模塊電源在不關閉和關閉同步整流在輕載條件下的損耗的情況。可以看到,當關閉同步整流后,大大減少了電源的輕載損耗。
通過ADP1043的GUI可以設置關閉同步整流時的電流閾值。當輸出電流值低于該閾值時,關閉同步整流。如圖6所示為采用ADP1043設計的全橋拓撲的模塊電源在不關閉和關閉同步整流在輕載條件下的損耗的情況。可以看到,當關閉同步整流后,大大減少了電源的輕載損耗。

圖6兩種模式下的輕載損耗比較
切相技術隨著對功率要求越來越大,以及對負載瞬態響應的要求越來越嚴格,用兩個或更多個功率單元進行交錯處理的多相技術越來越普遍。多相電路相對于單相電路具備明顯的優勢。這些優勢包括輸入紋波電流很低,輸入電容數量較少;由于輸出紋波頻率的等效倍增,使輸出紋波電壓也降低了;而且由于損耗分布在更多元件中,消除了熱點,降低了元件的溫度;在重載時,開關管的導通損耗占主導,通過多相并聯可以很好的降低導通損耗,提高電源在重載時的效率。
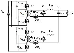
但是,隨著負載的減少,電路進入輕載狀態,開關管的開關損耗逐漸占主導,此時,輸出由一相供電就已經足夠,多相的并聯反而使開關損耗成倍增加。因而,在輕載時,僅留一相工作,關閉多相模式,可以明顯改善電路在輕載時的效率。如圖7所示,為采用ADP1043所設計的交錯式雙管正激電路。當輸出電流值低于通過GUI所設置的閾值時,ADP1043便會關閉QA2、QB2的驅動信號,以減少損耗。圖8所示為采用切相技術的電源的效率曲線,可以發現當輸出電流低于10A時,電源工作在單相模式下,效率有了明顯的提高。
但是,隨著負載的減少,電路進入輕載狀態,開關管的開關損耗逐漸占主導,此時,輸出由一相供電就已經足夠,多相的并聯反而使開關損耗成倍增加。因而,在輕載時,僅留一相工作,關閉多相模式,可以明顯改善電路在輕載時的效率。如圖7所示,為采用ADP1043所設計的交錯式雙管正激電路。當輸出電流值低于通過GUI所設置的閾值時,ADP1043便會關閉QA2、QB2的驅動信號,以減少損耗。圖8所示為采用切相技術的電源的效率曲線,可以發現當輸出電流低于10A時,電源工作在單相模式下,效率有了明顯的提高。

圖7交錯式雙管正激電路

圖8采用切相技術的效率曲線
結語ADP1043所提供的數字電源技術可以有效提高電源無論是在重載還是在輕載時的效率,實現了高效率電源。





