中心論題:
- AC-DC變換器中的損耗組成。
- PFC變換器一般采用連續電流模式和邊界模式兩種控制技術。
- AC-DC變換器輸入整流橋的損耗。
- PFC功率開關管的損耗。
- PFC技術的未來發展趨勢。
解決方案:
- 采用BCM控制技術實現反向恢復損耗最小。
- 電壓模式控制的FAN7528避開輸入電壓檢測的問題。
- 減小電磁干擾濾波器的尺寸降低相應的損耗。
- 采用可外部設置開關頻率的控制IC降低電感損耗。
隨著家庭和各種工作場所對消費電子和計算機用量的增加,功耗成本受到越來越多的重視。降低用戶設備功耗的需求正在促使設備內外的電源實現更高的能效。
對于數百瓦到千瓦的AC-DC電源,其效率取決于功率因子校正 (PFC)和后級的DC-DC變換效率。盡管人們今天已經能較好地理解DC-DC變換器的成本和性能間的利弊權衡,但從電路和控制技術的角度來講,PFC技術一直處于落后狀態。不過,這種局面最近已經開始改變。本文將討論該技術領域的一些發展,以及電源設計工程師如何把握各種設計觀點和建議。

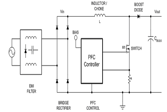
圖1:PFC前置功率變換級簡圖
[圖中文字:電感/扼流線圈、升壓二極管、PFC控制器、功率開關、橋式整流器、PFC控制、EMI濾波器]
AC-DC變換器中的損耗
¬AC-DC變換器中的功率損耗一般包括:
1. 升壓二極管中的反向恢復損耗;
2. 輸入整流橋的損耗;
3. EMI濾波器中的損耗;
4. PFC功率開關管的損耗;
5. 電感/扼流線圈損耗。
升壓二極管中反向恢復損耗
PFC變換器一般采用兩種控制技術:連續電流模式 (CCM) 和邊界模式 (BCM),后者也稱作變調模式 (TM) 或做臨界模式 (CRM)。在CCM變換器中,控制IC用固定頻率調整占空比(PWM)來調節升壓電感的平均電流。在BCM變換器中,該電感電流在開關導通前可以回到零,因而是一個頻率可變的控制方案。
當CCM變換器中的MOSFET導通時,由于仍有電感電流流經升壓整流二極管,升壓整流二極管將經歷反向恢復過程 (二極管內的反向電流消失的過程)。這將在主MOSFET M1中造成功率損耗。在BCM變換器中,電感電流在MOSFET導通時基本上為零,即實現了軟開關功能。因此,采用BCM控制技術的反向恢復損耗最小。
但采用BCM所得到的好處并非無代價的。BCM的峰值電感電流比CCM高出兩倍;較高的峰值電感電流在MOSFET和二極管中會都造成較大的導通損耗,并在電感中造成更大的功率損耗。因此,BCM模式的變換器局限于輸出功率在250W到300W的應用中。
此外,二極管技術的改進已提高了CCM模式的 PFC變換器效率。碳化硅 (SiC) 整流二極管已經使反向恢復效應大幅降低,這有助于將問題解決,但成本較高。超快速硅二極管產品也能降低反向恢復損耗,但代價是導通損耗較高。
輸入整流橋的損耗
AC-DC變換器有用四個慢速恢復二極管構成的輸入整流橋。這些二極管的功率損耗相當可觀。因此,就有了所謂的 “無橋PFC” 技術,即將圖1中整流橋的下面兩個二極管換成兩個受控驅動的MOSFET作為升壓開關 (注意“無橋”一詞可能用得不當,因為輸入整流二極管仍然存在)。這些橋接二極管起到了升壓二極管的作用,省掉了傳統技術中的升壓二極管部件。從理論上講,這會提高效率,因為電流在某一時刻只流經兩顆半導體器件,而不是三顆。
無橋PFC技術面臨的問題是電流檢測、EMI和輸入電壓檢測。此外,橋式整流器中的有源開關器件現在必須防止輸入電壓的瞬變。而且,由于必須采用速度較高的二極管,在功率較高時,涌流保護也是個問題。而采用最新的PFC控制技術,如采用電壓模式控制的FAN7528或基于單循環控制技術的控制器,至少可以避開輸入電壓檢測的問題。雖然可以采用常規技術,即用控制IC的單驅動信號來控制這兩個橋的開關,但是為了獲得最大的功效和較低的EMI,需要新的控制技術來實現各個功率開關的單獨控制。
EMI濾波器中的損耗
減小電磁干擾 (EMI) 濾波器的尺寸也能降低相應的損耗。由于在DC-DC變換器中采用了負載點處理器功率技術,即所謂 “隔相” 或 “交錯通道” 技術,使用多個功率級的PFC變換器逐漸被業界接受。隔相技術可減小輸入處的波紋電流,從而減小EMI濾波器的尺寸。隔相技術還能減小整個升壓電感的尺寸,而且,由于電感被分開,也有助于改善散熱。
PFC功率開關管的損耗
為了降低開關損耗,必須考慮采用零電壓開關 (ZVS) 或零電流開關 (ZCS) 技術。在BCM控制中 (飛兆半導體FAN7527B 和FAN7528控制器所采用的技術),主MOSFET開關在電流為零的情況下導通,減小了導通損耗,從而降低了功耗。這對低功率變換器來說是一大優點,但由于功率較大時主要損耗源于導通損耗,所以這種優點只能體現在300W以下的應用中。
由于PFC前端的開關頻率相對較低,因而有可能采用IGBT (絕緣柵雙極晶體管) 來降低高功率下的導通損耗。不過,大多數應用仍然使用MOSFET,因為其開關損耗較低。
主MOSFET開關也可以在電壓為零的情況下導通。這需要添加一些額外的電路,包括小功率MOSFET、整流器和電感 (飛兆半導體的FAN4822就采用了這些電路)。這些部件相當于給開關電路注入了某種 “幼兒營養劑”;通過時序優化和利用諧振效應,使跨過主MOSFET開關的電壓在導通前為零。雖然該方案看似很具吸引力,但電路拓樸十分復雜。
電感/扼流線圈損耗
電感中的損耗可通過電感最小化來降低,并透過提高有效開關頻率來實現,即采用可外部設置開關頻率的控制IC。這種方法的代價是:諧波成分提高,并可能需要更快 (因此更貴)的二極管。另一個考慮因素是相位交錯的各功率級;這些功率級具有抵消波紋電流的優點,可允許存在較高的峰值電流。允許的峰值電流越大意味著需要的電感越小、需要的銅材也越少,因而每個扼流線圈的損耗越低。
未來發展趨勢
即將流行的PFC技術是升壓跟隨型PFC,它可使輸出電壓隨輸入電壓而改變。這種技術提升AC線路的電壓,實現其后的DC-DC變換器所要求的最低電壓,從而提高PFC變換器的整體效率。但這將引出兩個成本增加因素:其一,DC-DC變換器的設計更復雜,因為它必須在更大的輸入電壓范圍 (比如200到 400VDC) 工作;其二,不能使用那些輸入電壓范圍窄的技術,如流行的LLC諧振半橋。
最后,針對某些新的控制技術如交叉和無橋PFC,目前缺乏新的可行的模擬控制IC,這意味著數字控制可能是可取的選擇方案。事實上,最近市場上已推出了至少三種數控AC-DC電源。盡管許多產品的成本看似高不可攀,但至少在低功率應用領域,還是一個令人興奮和值得關注的未來發展動向。
結論
采用有源FPC技術的電源市場明顯比通用的AC-DC市場成長更快;市場對效率更高的變換器的需求已經增加。然而,提高效率并不是沒有代價的,必須在成本、部件數、可靠性和新技術之間權衡考慮 (見表1)。仔細選擇部件,并結合新的控制技術和更優化的工程手段,就可顯著提高PFC變換器的效率。
表1:功率損耗匯總






