【導讀】CHMSL代表中央高位剎車燈,安裝在車輛左側和右側制動車燈(也稱為剎車燈)的上方。根據美國國家高速公路交通安全管理局的規定,當剎車系統工作時,CHMSL要向后方司機提供明顯確切的信息,告訴他們必須放慢車速。由于CHMSL安裝在左右剎車燈之外,因此也被稱為“第三剎車燈”。除了做制動車燈功能之外,某些車輛(如皮卡車)還具有集成在CHMSL中的倒車燈。

使用分立組件的CHMSL安裝應用
在現代車輛中,CHSMSL內部的照明燈主要以發光二極管(LED)燈串為基礎。用晶體管電路驅動CHMSL中的LED燈串。與開關電路相反,CHMSL LED驅動器電路通常是線性電路; 也就是說,LED由晶體管工作在其線性區域的電路驅動。
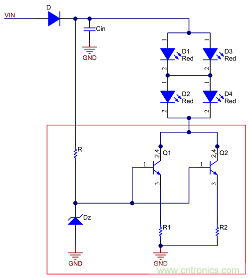
設計人員通常使用分立的電阻和低端雙極結型晶體管(BJT)來實現CHMSL模塊里基于分立元器件的LED驅動器電路。圖1展示了一個用于CHMSL的分立LED驅動電路例子。 在該電路中,CHMSL由兩個LED串組成,其中每個串都建立在兩個串聯的紅色LED之上。 BJT位于LED的下側。

散熱性的考慮
設計線性LED驅動器電路時必須考慮散熱性能。電路設計和組件選擇必須確保組件不會達到造成損壞的溫度點。根據圖1的原理圖,你可以看到隨著電源電壓的增加,BJT和電阻兩端的電壓也增加,從而增加了這些組件的功耗。 更多的功耗意味著更高的溫度。 因此,在線性LED驅動器應用中,控制輸入電壓范圍有助于解決大部分散熱問題。
要分析圖1中的原理圖的散熱問題,請思考一個實例,,CHMSL LED的總電流為90mA,因此每個LED串均以45mA電流驅動。 使用16V電源電壓,由公式1計算得BJT上的最大壓降為9V:
公式2計算得BJT的最大功耗為0.81W:
假設最高工作環境溫度為85°C,并且在熱阻為80°C / W的小外形晶體管(SOT)-223封裝中使用BJT,則等式3計算的最大BJT結溫為:
該計算表明結溫非常接近標準最大允許結溫150°C。
為了提高電路的散熱性能,使用兩個并聯晶體管分散功耗,即使在最壞情況下,最高溫度也能保持在150°C以下,如公式4所示:
當使用具有更高熱阻的不同BJT封裝類型時,需要更多的BJT來分配功耗。并聯晶體管的數量和尺寸主要基于LED電流和晶體管允許的最大功耗。
采用集成LED驅動器IC的CHMSL安裝應用
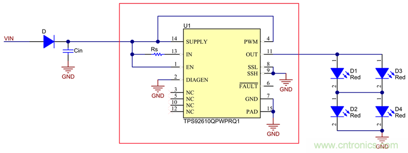
驅動LED的另一種方式是使用特定的線性LED驅動器集成電路(IC),如德州儀器的TPS92610-Q1,如圖2所示。在這種IC驅動器中,晶體管和晶體管驅動器電路都集成在IC之內。 晶體管仍在其線性區域內工作。 由于所有組件都集成在IC內部,因此您只需要IC和一個檢測電阻即可實現此解決方案。

圖2:TPS92610-Q1集成LED驅動電路
再次考慮散熱性
讓我們來看看這種設計中的散熱性問題。具體來講就是IC的結溫。在16V電源電壓下,公式5計算IC上最大壓降為11V:
假設IC具有相同的90mA電流,IC上的最大電壓降為11V,熱阻為52°C / W,則等式6計算最大結溫:
136.5°C遠低于150°C的最大規定IC結溫。 因此,您只需要一個驅動器IC就可以操作示例中的CHMSL LED燈串。
集成解決方案的優勢
集成解決方案的一個明顯優勢是較分立解決方案的組件數量減少。減少電路板上元件的數量將會顯著降低空間需求。
另一個關鍵優勢是整個溫度范圍內的電流調節精度。隨著LED的正向電壓隨溫度變化,驅動器IC可以使IC中的電流保持恒定。 這與圖1所示的分立電路相反,它不能隨著溫度變化調節LED中的電流。
基于線性LED驅動器IC解決方案的第三個優勢是其具有診斷功能,可以檢測LED電路故障,如LED開路和短路,并將故障通知駕駛員。
最后,當考慮組件的數量和每個組件的成本時,圖2所示的應用可能比圖1中的便宜。
更多信息
中心高位剎車燈(CHMSL)汽車線性LED驅動器參考設計是用于驅動CHMSL LED燈串的集成解決方案,包括制動和倒車燈。通過向其供電線路供電,能夠獨立控制每盞燈。該設計使用三款符合汽車行業標準的TPS92610-Q1 線性LED驅動器,可實現低的材料成本功能豐富的解決方案。
免責聲明:本文為轉載文章,轉載此文目的在于傳遞更多信息,版權歸原作者所有。本文所用視頻、圖片、文字如涉及作品版權問題,請聯系小編進行處理。
推薦閱讀:


