【導讀】智能照明已經占據照明的很大市場,這就代表這LED照明的設計也面臨著突破當前技術的瓶頸,智能照明中最重要的環節就是LED驅動電路的設計,那么如何設計LED驅動電路有什么好的經典的LED驅動電路設計可以分享嗎?
照明技術主要包括主流的熒光燈、LED燈和HID技術等,其廣泛應用使電源驅動的拓撲結構差異非常大,從常見的Flyback、Buck、Boost以及延伸出來的其他結構都在被大量使用,產品設計是否采用先進的數字節能控制設計,是否支持flyback、Buck、Boost等靈活的拓撲結構應用,研發周期和投放市場時間的長短將決定產品的成敗,然而傳統的照明方案往往是采用專用器件來實現的,難以滿足快速發展的需求。因此,一個優秀的照明平臺解決方案無疑需要支持靈活的拓撲結構應用,并滿足DALI、DMX512、0-10V、無線、紅外等當今主流照明控制方案的調光、組網需求。
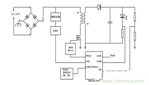
圖2是LED驅動控制應用的參考方案,在該方案中,只需利用比較器、PWM輸出連動功能,就能夠獨立進行3路恒流控制;通過改變內部參考電壓或 PWM輸出設置即可實現調光;并且MCU支持各種傳感器和DALI、DMX512、模擬量輸入等多種通信接口,可根據外部環境選擇合適的通訊控制方案,實現最佳控制。

圖2-78K0/Ix2 LED驅動控制
下就Flyback電路舉例說明通過比較器進行恒流控制的過程。

圖3-Flyback電路恒流控制
對于開關電源,PWM占空比決定輸出電壓,如圖3,電路開始工作后,LED電流經采樣后加到MCU內置比較器端口,和參考值進行比較,產生中斷信號,來調整PWM的占空比,其變化過程見圖4,如當電流大于參考值時,降低占空比;反之,提高占空比,最終達到一個負載電流動態穩定的狀態。
對于調光,78K0/Ix2系列MCU有多種方式來實現,通過改變比較器參考電壓或者利用定時器TMH1和PWM輸出連動功能,另外,世強電訊的方案也可以利用該款MCU強大的數據處理運算能力,通過ADC功能和嵌入的算法控制來實現恒流控制,同時為MCU功能擴展提供了充足資源。
圖5嵌入DALI協議的智能照明平臺方案,該方案利用MCU內置DALI總線接口的通訊模塊,利用單個MCU完成燈具調光、組網,實現高性能的DALI綠色節能照明系統,目前已經作為國內某大型照明廠商的參考設計。DALI從機系統主要分為通訊模塊和LED驅動控制模塊兩部分,外圍電路設計簡單。

圖5-DALI從機系統結構
采用BOOST電源拓撲結構,輸入電壓經過升壓后直接驅動LED燈;負載電流采樣,通過嵌入算法實現恒流控制; MCU內置DALI通訊接口,通過總線和DALI 主機連接,實現和主機的相互通訊,完成上位機發出的操作控制指令;燈具溫度、光照度傳感器信號加到MCU端口,實現異常檢測保護。



