中心議題:
- 壓階的概念及壓階傳輸的產生背景
- LED全彩單信號驅動IC傳輸技術
- LED點彩壓階傳輸技術的應用
- LED壓階傳輸技術的應用前景
隨著LED全彩驅動IC涌現,市場競爭相當的激烈,但總體上的發展趨勢來說,LED全彩驅動IC逐漸改為單總線驅動,因為單總線驅動IC更加智能,可靠穩定性增強,工程應用更加簡便,同時還能節省線材成本,如CYT3015、CYT3005、CYT3006、CYT3020等等。LED全彩單總線信號驅動IC在工程應用上給工程設計人員帶來了更多的信心。壓階傳輸技術應用在單線傳輸技術基礎上,就顯得格外的簡便,下面我們就以LED全彩單總線驅動IC—CYT3015為驅動芯片,來介紹壓階傳輸技術在LED點彩技術的應用。
1. 壓階的概念及壓階傳輸的產生背景
說了這么久,很多人或許有個疑問,那就是到底什么叫壓階呢?其實壓階就是在兩點之間,不同電勢的電勢線按照從大到小或從小到大的規律排布,前一級電路和后一級電路不工作在一個電勢上,沒有共同參考地,前一級的電勢與后一級的電勢差就為一個壓階(臺階),由于一端到另一端的電勢就像階梯一樣,所以我們稱這種梯式電勢為壓階。或許梯式電勢大家一點都不陌生,壓階只是一個新名詞而已,那么壓階傳輸技術又如何會應用到LED點彩傳輸技術?現在市面上出現的全彩LED驅動IC,輸出端口有3端口,4端口,9端口,16端口等等,驅動信號有單線,雙線,四線,信號由前一級往后一級傳輸,這種傳輸方式,至少需要三根線(單線傳輸方式,只需要電源線,地線及信號線三根),供電電壓比較低,主要有5V,12V,24V,每個驅動IC的電流都會匯集到電源線上,像支流的水流到干流一樣,電源線要承受很大的電流,一般都是幾安培以上的電流,電源線要比較粗才能承受得起,現在樓宇,橋梁的裝飾基本都是這樣的傳輸方式。而如圣誕燈這樣精美的裝飾品,做LED點彩顯示裝飾,用比較粗而且比較多的線繞起來就顯得不那么美觀了,壓階傳輸技術就此應蘊而生,它采用高電壓低電流,在LED全彩單總線驅動IC驅動的基礎上,只需要兩根很細小的線級聯燈點,就可以顯示多姿彩的視頻效果。
2. LED全彩單信號驅動IC傳輸技術
壓階傳輸技術應用在單總線驅動IC上的設計更簡便,穩定性更好,可靠性更強,那么這些優勢在單總線驅動IC上是如何體現的呢?我們拿CYT3005來舉例說明,這是一顆單線三端口LED全彩恒流驅動IC,相對兩線,四線信號線來說,兩線、四線信號線驅動IC,信號傳輸會受到更多的干擾,不定因素相對增多,并且線材也多,會增加一些成本。CYT3005是單線驅動傳輸IC,信號傳輸采用了具有特殊性能的曼徹斯特編碼。 曼徹斯特編碼是串行數據傳輸的一種重要的編碼方式,曼徹斯特編碼最大的優點是:數據和同步時鐘統一編碼,曼碼中含有豐富的時鐘信號,直流分量基本為零,接收器能夠較容易恢復同步時鐘,并同步解調出數據,具有很好的抗干擾性能,這使它更適合于信道傳輸。在曼徹斯特編碼中,將一位時間一分為二,位時間內發生低電平到高電平的變化表示‘0’;高電平到低電平的變化表示‘1’;由于跳變都發生在每一個碼元的中間,接收端可以方便地利用它作為位同步時鐘,因此,這種編碼也稱為自同步編碼。這樣單信號線傳輸穩定性,可靠性會有更好的保證。下面我們來看看,LED全彩單線驅動芯片CYT3005的傳輸設計圖,如圖一所示。

圖一 CYT3005單線傳輸驅動全彩LED燈[page]
根據CYT3005單線傳輸驅動全彩LED燈設計圖,我們可以看出,單總線傳輸設計上顯得很簡單,這也是工程上最需要的傳輸方式。
3. 壓階傳輸技術的應用
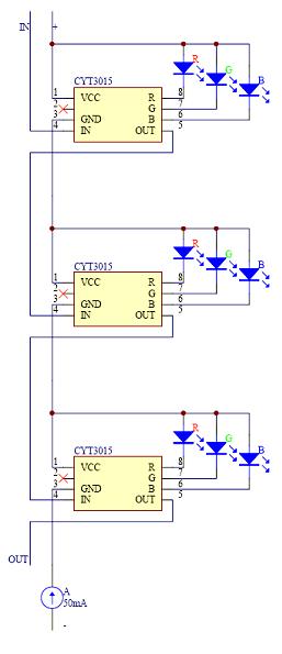
壓階傳輸,前面已經提到過了,它是一種高電壓低電流的傳輸方式,數據和供電都是工作在一個個臺階(壓階)上。那么怎么樣才能將LED全彩驅動IC從低壓大電流的方式轉換到高壓低電流的壓階傳輸方式?我們就在CYT3005單總線傳輸的基礎上,進行壓階傳輸設計,如圖二所示。

圖二 壓階傳輸技術在LED點彩的應用
圖二所示就是壓階傳輸技術在LED點彩技術上的典型應用,梯式電壓的形成主要是因為串接設計的。高壓市電在穩壓管或二極管順向自然形成工作電壓,高壓幾百伏電壓在串聯燈點形成階梯的壓階電勢和總線傳輸。驅動IC供電VCC端接到順勢高電位,GND地端接到順勢低電位。雖然說芯片并沒有一個真正的GND,但芯片以GND端電勢作為芯片的工作的基準電勢,維持芯片正常工作的電勢差還是正常存在的,即使GND端的電勢變動了,有新的基準,穩壓管兩端的電壓不變,即壓差不變,芯片一樣能穩定正常工作。且不需要濾波。
在此電路中,芯片供電利用壓差,電勢一級級的往下降,形成了梯式壓降,故而稱壓階傳輸。其實,信號傳輸也利用了壓階傳輸的方式,芯片與芯片之間的信號線串接了壓階管,這樣做的目的是經過每一級后,降低一階信號電勢,使該級芯片的信號與地之間的電勢差保持正常工作的一個差值,否則,會因為相對電勢過大而燒毀芯片。我們可以注意到這個電路只要兩條線,一條供電,一條信號傳輸,供電的線是串行的,所以總線上的電流比較小,用較細的線就行了。電路的末端,用了一個CYT1A50,它可以使整個線路恒流。另一方面,由于它的端口耐壓也比較高,可以將電路上多余的壓降壓在這顆芯片上。
最終,只要按圖三所示,給整個電路供上高壓電,控制器系統供上電,同時編輯好播放效果,輸出,燈串顯示的效果將給你帶來一種心靈上無法想象的震撼驚奇,視覺上如同沖浪一樣的刺激與享受。
[page]
在壓階傳輸技術中,電源的恒壓值有一點的小波動,穩壓管兩端的電壓即電勢差并不會改變,波動的電壓其實壓在了CYT1A50的端口上,如果在它的端口耐壓范圍內,電路還是會正常工作的。這給追求穩定可靠的工程人員來說,無疑多了幾分自信。

圖三 應用原理圖
4. 壓階傳輸技術應用的前景
這是世界上唯一一款,不需要濾波,周邊0器件LED恒流驅動IC。
在如今,用LED點彩技術相當成熟,但是低壓大電流的供電方式,給很多的工程施工帶來了困擾。壓階傳輸技術獨辟蹊徑,開辟了一種新的傳輸方式,解決了總線大電流的問題,供很小的電流就足以保持正常工作。隨著LED全彩驅動IC的集成度增強,智能性更高,IC將會嵌入到LED燈里進行應用,那樣利用壓階傳輸技術,制作工藝步驟會更簡便,材料會更少,成本降低,可靠性更有保障。它在裝飾燈的應用領域是非常廣闊的,如圣誕樹裝飾燈,酒吧,歌舞廳,辦公大樓,橋梁等等,我們有理由相信,迎接它的將會是一個美好的明天……
5. 結束語
在LED技術迅速發展的浪潮下,LED點彩技術也得到了前所未有的突破與發展,不斷替代霓虹燈及一些控制簡單的LED顯示技術,而作為一些領域如圣誕樹裝飾燈卻很難精妙地利用LED點彩顯示技術,本文就借此闡述了壓階傳輸技術的產生環境,應用原理,前景與意義,希望這個行業有更大的突破。



