【導讀】我有個朋友Rob很愛自己動手打造像是喇叭、放大器等等東西,也一直很愛真空管時鐘(Nixies)這種東西(我也是,我想很多EDN讀者也是…);而他很幸運地在幾年前收到需要自己動手組裝的真空管時鐘套件禮物,以下請欣賞他與我們分享的組裝過程。

先看文章上方大圖展示的真空管時鐘成品,我可以確信那個送禮的人買到的是好東西,因為有的真空管時鐘會用直接用倒過來的阿拉伯數字「2」來顯示數字「5」,看起來真的很丑;這組真空管時鐘套件是出自Ramsey Electronics這家公司,可惜他們不久前結束了為業余工程愛好者提供電子系統組裝套件的業務…也許市面上還是找得到一些相關產品。
下圖是已經著手進行組裝的一小部份電路板…正在量測陽極電壓:

繼續進行組裝,你可以看到電路板左后方有一顆0.1F (或是0.22F;電路圖跟BOM表上的數據不一樣)超級電容,右后方則有一顆PIC16F1827微控制器,還有右前方的高壓反馳式電感(HV flyback inductor):

真空管時鐘陰極(顯示數字)與陽極(做為屏幕)的特寫:

采用1973年問世ITT GN-9A復刻版造型的真空管:

電路板成品;到底是誰最先想到這種LED照明真空管時鐘的點子?幸好這些LED燈是可以關閉的:

把真空管時鐘跟黑膠唱片擺在一起就是很搭…你不覺得嗎?

真空管時鐘的電源供應器部份電路圖;HV PWM與感應線(sense lines)直接與PIC μC微控制器連結:

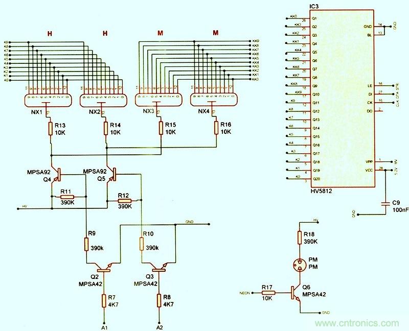
顯示器采用2×2多任務架構,陰極是由Supertex (已被Microchip收購)的HV5812高壓串入并出移位寄存器(SIPO shift register)驅動:

注意HV5812的輸出是圖騰式(totem-pole)而非開漏式(open-drain);高輸出是透過62V的VPP供應。因此這個真空管時鐘的點火電壓為170V,關斷電壓仍需108V;我覺得這種電壓足以維持火光,但可能不足以點燃火花(歡迎糾正我)。可能的情況是每個真空管在每一次多任務循環時都會被重新點火一次。
你也是真空管時鐘愛好者嗎?歡迎跟大伙兒分享你的珍藏!
本文轉載自電子技術設計。(原文發表于Aspencore旗下EDN美國版)
推薦閱讀:



