【導讀】UC3842的保護電路是一款控制簡單,新手必會的電路設計,但是越簡單的東西越是不能忽視,作為一個優秀的工程師,設計保護電路只是其中一項。本文就來介紹這個簡單易懂的UC3842的保護電路設計。
UC3842的保護電路工作原理
UC3842是性能優良的電流控制型脈寬調制芯片。該調制器單端輸出,能直接驅動雙極型的功率管或場效應管。其主要優點是其管腳效應少,外圍電路簡單,電壓調整率可達0.01%,工作頻率最高達500KHz,啟動電流小于1mA,正常工作電流為5mA,并可利用高頻變壓器實現與電網的隔離。該芯片集成了振蕩器、具有高溫補償的高增益誤差放大器、電流檢測比較器、圖騰柱輸出電流、輸入和基準欠電壓鎖定電路以及PWM鎖存器電路。

圖1
基于UC3842做的電源的典型電路見圖1。過載和短路保護,一般是通過在開關管的源極串一個電阻(R4),把電流信號送到3842的第3腳來實現保護。當電源過載時,3842保護動作,使占空比減小,輸出電壓降低,3842的供電電壓Vaux也跟著降低,當低到3842不能工作時,整個電路關閉,然后靠R1、R2開始下一次啟動過程。這被稱為“打嗝”式(hiccup)保護。
在這種保護狀態下,電源只工作幾個開關周期,然后進入很長時間(幾百ms到幾s)的啟動過程,平均功率很低,即使長時間輸出短路也不會導致電源的損壞。由于漏感等原因,有的開關電源在每個開關周期有很大的開關尖峰,即使在占空比很小時,輔助電壓Vaux也不能降到足夠低,所以一般在輔助電源的整流二極管上串一個電阻(R3),它和C1形成RC濾波,濾掉開通瞬間的尖峰。仔細調整這個電阻的數值,一般都可以達到滿意的保護。使用這個電路,必須注意選取比較低的輔助電壓Vaux,對3842一般為13~15V,使電路容易保護。
圖1是使用最廣泛的電路,然而它的保護電路仍有幾個問題:
1、在批量生產時,由于元器件的差異,總會有一些電源不能很好保護,這時需要個別調整R3的數值,給生產造成麻煩。
2、在輸出電壓較低時,如3。3V、5V,由于輸出電流大,過載時輸出電壓下降不大,也很難調整R3到一個理想的數值。
3、在正激應用時,輔助電壓Vaux雖然也跟隨輸出變化,但跟輸入電壓HV的關系更大,也很難調整R3到一個理想的數值。

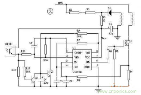
圖2

圖3


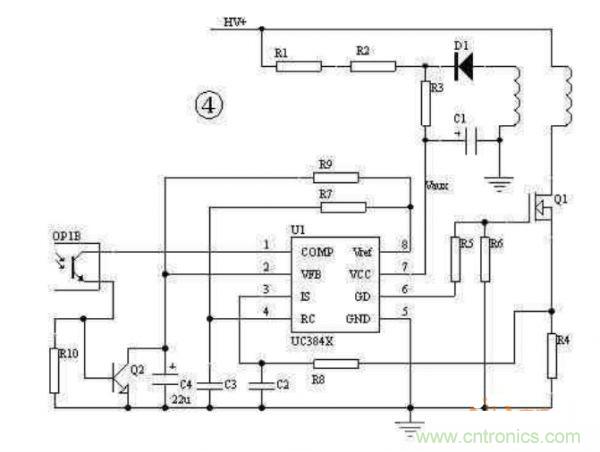
圖4
這時如果采用輔助電路來實現保護關斷,會達到更好的效果。輔助關斷電路的實現原理:在過載或短路時,輸出電壓降低,電壓反饋的光耦不再導通,輔助關斷電路當檢測到光耦不再導通時,延遲一段時間就動作,關閉電源。圖2、3、4是常見的電路。圖2采取拉低第1腳的方法關閉電源。圖3采用斷開振蕩回路的方法。圖4采取抬高第2腳,進而使第1腳降低的方法。在這3個電路里R3電阻即使不要,仍能很好保護。注意電路中C4的作用,電源正常啟動,光耦是不通的,因此靠C4來使保護電路延遲一段時間動作。在過載或短路保護時,它也起延時保護的左右。在燈泡、馬達等啟動電流大的場合,C4的取值也較大。UC3842采用固定工作頻率脈沖寬度可控調制方式,共有8個引腳,各腳功能如下:①腳是誤差放大器的輸出端,外接阻容元件用于改善誤差放大器的增益和頻率特性;②腳是反饋電壓輸入端,此腳電壓與誤差放大器同相端的2.5V基準電壓進行比較,產生誤差電壓,從而控制脈沖寬度;③腳為電流檢測輸入端,當檢測電壓超過1V時縮小脈沖寬度使電源處于間歇工作狀態;④腳為定時端,內部振蕩器的工作頻率由外接的阻容時間常數決定,f=1.72/(RT×CT);⑤腳為公共地端;⑥腳為推挽輸出端,內部為圖騰柱式,上升、下降時間僅為50ns驅動能力為±1A;⑦腳是直流電源供電端,具有欠、過壓鎖定功能,芯片功耗為15mW;⑧腳為5V基準電壓輸出端,有50mA的負載能力。
本篇文章針對UC3842,對于這款優秀的電源控制芯片的保護電路進行全面的介紹。并對保護電路中存在的問題配以電路圖進行分析與解決,是一篇非常適合新手進行閱讀的文章,希望大家在閱讀過本篇文章后能夠有所收獲。
相關閱讀:
發燒友總結:UC3842開關電源的設計問題
專家答疑:UC3842中的2腳有什么奇用?
解決UC3842電路中的電源不起振問題




