【導讀】音箱大家都見過,有源音箱通常都拖著長長的尾巴,攜帶很不方便,而市面上的USB供電小音箱,只能提供5V/100mA即0.5W,推一些紙盆的喇叭沒問題,重低音就不用想了。為此,網友DIY了一個USB音箱,真正的500mA電流,供電充足,音量巨大,低音渾厚,成本還不超過10元!
首先來看一下喇叭,從插卡音箱里摳的,4Ω/3W,音量超大,重低音也足。

然后是供電,既然是用在筆記本上,當然是考慮通過電腦供電了,其實USB是可以提供500mA電流的,但需要設備申請,剛開始考慮通過C8051F320實現一個HID設備(主要是考慮免驅)向電腦申請500mA,后來看到有人自制USB聲卡,連音頻信號線都可以省了。當然30多大洋的PCM2912是無論如何談不上低成本的,本人找到一款真正低價的USB聲卡芯片CM102S+,3元。
CM102是自帶功率放大的,但OTL怎么也比不上BTL,還是加個專用的功率放大吧,PAM8403,1元不到。
[page]
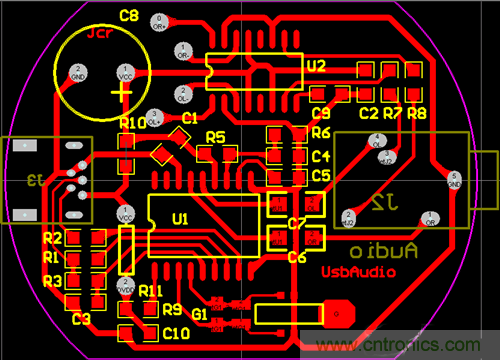
下面是關鍵器件,貼片元件沒照下來,反正也看不清楚。箱體用的是保健品的瓶子,后面有。

下面詳細介紹制作過程:
1、畫PCB圖,由于是自制PCB,只能單面布線,所以走線并不合理,不過能拔膿的就是好膏藥,能干活就行。去掉絲印層、底層,黑白方式鏡像打印。所有孔均為15mil,給鉆頭一個定位而已,實際孔大小取決于鉆頭。


2、轉印到敷銅板,由于我買的是15*10cm的敷銅板,直接做兩塊,寬度為10cm。

3、腐蝕,本人秘制的腐蝕液,雙氧水+鹽酸,比氯化鐵速度更快、更加環保,美中不足的是鹽酸為揮發性的,藏在柜子里不長時間柜子里的金屬件全部銹蝕了,現在合頁都掉了。

大功告成。

清洗干凈后就是這樣了。

4、想把電路板放進瓶子里,還需要對電路板進一步加工,線路板的尺寸是精心測算的,圓形邊框的直徑是瓶子的內徑,板子寬度是瓶口的直徑,比瓶體內徑小,這樣才能放進去呀。
把上面的板子切開,上鉗子,沿邊框外剪一遍,盡量不剪到線。

再上小銼刀,磨吧。

5、完成后的PCB板應該能夠放進瓶口,且在瓶內能夠平放,板邊與瓶子內壁切合。


6、打孔,微型電鉆,難控制呀,一定得買個臺鉆才行。這才發現音頻插座的一個腳畫偏了,差了100mil呀。不過什么問題都難不倒咱Diyer,找對位置再打個孔唄。

7、焊的過程中松香用得多了,焊完用酒精洗一下就可以了。

喇叭可以也焊上了,把線用熱熔膠固定一下,免得下面施工的時候拉斷了麻煩。唯一的一根飛線挺扎眼,本來設計的是用電感,沒找著,于是,成本進一步降低了。

8、最后一步,把板子、喇叭裝進瓶子里,美工刀、銼、鉆...都用過后就可以了。

9、最終效果。

真正的500mA電流,供電充足,音量巨大,低音渾厚。算算成本,應該不會超過10元吧。
相關閱讀:
低調有內涵!別人看不懂的LED電子表DIY
http://www.sz-bosch.com/opto-art/80021938
DIY的福音!自制小音箱的三種方案
http://www.sz-bosch.com/gptech-art/80021925
牛人力作!PCB版藍牙智能小車終極DIY
http://www.sz-bosch.com/gptech-art/80021901




