機遇與挑戰:
- 中國市場對自動變速器研發生產的渴求早就引來了諸多國際自動變速器企業
- 市場份額超百億,吸引力強大
市場數據:
- 中國自動變速器的進口額就高達100億元以上
- 國產自動擋乘用車中,80%左右搭載的是進口自動變速器
- 2008年中國雙腳踏板汽車(自動擋車)市場產量為210萬輛,占市場37%的份額
- 到2015年,雙腳踏板汽車產量將達到450萬輛,占市場份額47%
- 08年中發聯與博格華納頂級自動變速器項目中方股比取得5%股份
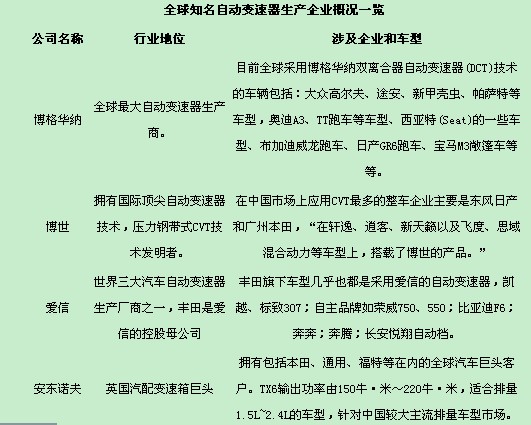
北汽集團與博世CVT技術戰略合作簽訂儀式在京舉行。至此,國際頂尖的幾個自動變速器生產企業都在中國市場有了自己的安生立命之地,中國自動變速器市場博弈正式開局。
目前,中國對于自動變速箱的需求主要靠進口產品來滿足,國內企業盡管進行了大量研發,但成果有限。近幾年的進口數字顯示,每年僅自動變速器的進口額就高達100億元以上。來自中國汽車工業協會的統計數據顯示,在國產自動擋乘用車中,80%左右搭載的是進口自動變速器,而剩下的20%也主要來自外資控股的合資企業,這導致我國很多自主車型在自動變速器匹配上要么缺乏合作伙伴,要么價格居高不下,汽車自動變速器已經成為制約我國汽車工業發展的瓶頸。
事實上,中國市場對自動變速器研發生產的渴求早就引來了諸多國際自動變速器企業。中國汽車市場在核心零部件上的空白一直是國際企業關注的重點。

早在2006年,英國汽配變速箱巨頭安東諾夫與吉利就已經簽訂了合約,約定從2009年初開始生產TX6變速器,遺憾的是合作在2007年無果而終。與主機廠的談判告吹之后,安東諾夫調整了方向,決定先繞開整車廠,選擇一個獨立于整車廠之外的合作者,然后再將產品向整車廠推廣,以贏取更廣闊的市場。在這樣的思路引導下,2008年安東諾夫和重慶隆鑫集團簽約,宣布合作建廠,投產TX6變速器,然而,安東諾夫的中國夢再次遭遇流產,最終隆鑫退出TX6的合作生產。
直到2009年06月20日,安東諾夫(Antonov)公司與重慶市藍黛實業有限公司成立合資公司生產6速汽車自動變速器,安東諾夫以技術和三千萬歐元入股,藍黛以資產入股,各占50%股份,共同設廠開發乘用車變速器。據悉,力帆620將率先使用其6速汽車自動變速器。目前與他們接觸的整車企業還包括長安、江淮、比亞迪、廣汽、海馬汽車等。
在與北汽達成戰略合作之前,擁有國際頂尖自動變速器技術的博世公司在2008中國汽車產業國際論壇期間舉行過一次CVT推廣會,向中國汽車業拋出了CVT(無級變速器)的橄欖枝,承諾可以幫助中國汽車企業開發自己的CVT。會上還展出了專門為中國、印度等新興市場研發的低成本CVT-P070(即2007年開始進行的項目)。
“市場換技術”第二次成“救命稻草”
一方面是國際企業急于打開中國市場,另一方面,中國整車企業對于進口核心零部件的依賴也讓中國政府心急如焚,“市場換技術”第二次成為中國汽車行業的“救命草”,這次則是側重在動力總成等相關核心零部件領域。
1995年7月13日,中聯汽車電子有限公司與羅伯特•博世有限公司在德國波恩簽訂了合資合同,成立聯合汽車電子有限公司。項目總投資26.68億元人民幣,中德雙方各占50%股份,生產汽油發動機管理系統(EMS)。中聯汽車電子有限公司由上汽、一汽、東風、北汽和無錫威孚股份有限公司等10家國內企業聯合出資成立。當時,政府也希望,通過引入先進技術生產和銷售用于精確控制汽油發動機噴射和點火的汽油發動機管理系統,可以幫助中國企業獲得技術升級。可是,如今中國汽油發動機市場40%的份額都來自這家公司,但中國本土汽車企業在發動機電控方面,卻依然少有作為。
2008年11月25日,在中國政府的推動下,中發聯投資有限公司與博格華納雙離合器傳動系統有限公司簽字儀式。總投資額約為2億美元,計劃于2009年開工建設,2011年建成投產,將生產和開發雙離合自動變速器中的核心產品。這是世界上目前聯合最廣的頂級自動變速器項目(一汽、上汽、東風、長安、奇瑞、金杯、長豐、廣汽、中順、江淮、長城、吉利,一汽、上汽各占中方20%股份,長安、東風、奇瑞各占10%,除長城2%、中順3%外,其余五家都是5%。)。雖然中方公司不計資金投入努力爭取最大的股份,但最終結果為雙方股比為66:34。中方公司在股比上的弱勢,讓這項合作項目“市場換技術”的可能性大大降低。
博格華納相關人士預計,到2020年,中發聯的12家股東廠商生產的自動擋車型中,將有80%采用DCT變速器。無論從何種角度看,博格華納都將是這個項目的最大受益者。
多條腿走路 并購是新契機?
其實,中國汽車廠家缺乏的并非僅僅是國內自主品牌核心零部件的技術,對于我國核心零部件的市場的準確了解和市場預估,國內企業甚至走在了國外企業之后。在日前舉辦的某相關論壇上,對于中國自動變速器市場的精準數據竟來自一家日本變速器公司。日本加特可自動變速器有限公司提供的數據顯示,2008年中國雙腳踏板汽車(自動擋車)市場產量為210萬輛,占市場37%的份額;到2015年,雙腳踏板汽車產量將達到450萬輛,占市場份額47%。
中國自動變速器市場的市場前景值得整車企業投入更多的關注。令人欣慰的是,一些自主企業已經開始了多種方式爭取先進的核心零部件技術。
在08年中發聯與博格華納頂級自動變速器項目中方股比取得5%股份后,吉利汽車繼續尋找主動權更大的合作機會。2009年3月27日,吉利汽車以7000萬澳元(1美元約合1.25澳元)的價格全資收購全球排名第二的汽車自動變速器獨立生產商澳大利亞DSI自動變速器公司。該公司已有八十多年歷史,擁有雄厚的技術積累和產業經驗。世界著名自動變速器零部件公司博格華納曾經全資擁有過該公司30年。其產品覆蓋了四速和六速前后驅動及全驅動大扭矩自動變速器,為福特、克萊斯勒及韓國雙龍等世界著名汽車公司配套,目前正在研發世界先進水平的八速前后驅動自動變速器、DCT雙離合變速器及CVT無級變速器。在被吉利收購后,DSI有望在兩年內恢復年產20萬套汽車自動變速器的生產規模,并會在中國設廠,供應中國和其他亞洲市場。通過收購DSI,吉利在原有小扭矩自動變速器的自主知識產權的基礎上,進一步豐富了產品線,強化了吉利自動變速器的研發與生產能力。
作為自主品牌老大哥的奇瑞,不僅參與了中聯發,而且也在研發CVT技術,并且從博世采購壓力鋼帶。




