- D類放大器應用難點
- PWM型D類放大器
- 新一代調制技術
- 欠阻尼共模響應問題
近年來D類放大器的技術迅猛發展,最常見的莫過于應用于每個通道低于50W的低功耗產品中。在這些低功耗應用中,D類放大器相比傳統AB類放大器而言有效率上的先天優勢,因為D類放大器的輸出級通常只處于導通或關斷,沒有中間偏壓級。然而,長久以來,這一效率上的優勢并未使其獲得設計人員的廣泛青睞,因為D類放大器也有明顯的缺點:器件成本高、較差的音頻性能(與AB類放大器相比),并且需要輸出濾波。
近年來,受以下兩個主要因素的影響,這樣的局面正逐漸扭轉,使D類放大器在很多應用領域引起了人們的廣泛關注。
首先,是市場需要。D類放大器的某些優點推動了手機和LCD平板顯示器這兩個終端設備市場的迅速發展。對于手機來說,揚聲器和PTT(Push-to-Talk,一鍵通)模式需要D類放大器的高效率,以延長電池壽命。LCD平板顯示器的發展對電子器件提出了“低溫運行(coolrunning)”的需求,這是由于工作溫度的升高將影響顯示顏色對比度。而D類放大器的高效率意味著驅動電子設備時功耗更低,使LCD平板顯示器工作時發熱更少,圖像顯示效果更好。
影響D類放大器應用的第二個因素便是自身技術的發展。根據市場需要,一些制造商改進了D類放大技術,使D類放大器具有更理想價格的同時,也具備了與AB類放大器相近的音頻性能。此外,一些新型的D類放大器輸出調制方案還可以降低實際應用的EMI。
某些新型D類放大設計方案雖然是基于老式的PWM型結構,但采用了更復雜的調制技術,實現低功耗系統中的無濾波工作。效率指標可以通過測試驗證,但某些設計人員仍然懷疑基于這些新技術的產品將存在普遍的EMC/RFI兼容性問題。實際上,良好的PCB布局和較短的揚聲器連線可以保證大大降低EMI幅射,使之滿足FCC或CE標準。
應用難點
有些應用中的物理布局需要長的揚聲器連線,這樣的揚聲器連線便具有天線效應,必須嚴格控制RF幅射。實際上,揚聲器連線越長,它作為天線產生幅射的頻率就越低。同時,某些應用要求EMI幅射低于CE/FCC標準,以符合汽車電子規范,或者避免干擾其他低頻電路。面對如此紛繁各異的需求,這些應用往往成為一些難點無法克服。
最有代表性的應用難點便是平板電視。由于揚聲器通常排列在設備的外側邊緣,往往不可避免的要使用長的揚聲器連線。如果還存在模擬視頻信號,則僅僅滿足FCC或CE的RF幅射要求還不夠(這些標準只針對30MHz以上的頻率);往往還需要抑制開關基頻以避免干擾視頻信號。如果采用早期PWM放大器所用的傳統LC濾波器,則需要對其進行分析,以保證他們能有效抑制新型放大器所產生的高頻開關瞬態。
PWM型D類放大器
傳統D類放大器通常基于脈寬調制(PWM)原理設計。其輸出可以配置為單端或全差分橋接負載(BTL)。圖1為PWM型D類放大器的典型BTL輸出波形。快速的切換時間和接近軌至軌的擺幅使此類放大器具有非常高的效率。然而,這些特性使放大器具有寬的輸出頻譜,可能導致高頻RF幅射和干擾。因此,采用此類方案通常需要使用輸出濾波器來抑制有害的RF幅射。

圖1.傳統脈寬調制(PWM)方案的波形
如圖1所示,如果器件的反相和同相輸出回路具有較高的匹配度,則兩個對稱輸出信號波形在揚聲器或連線上將具有很小的共模(CM)信號(底部的跡線)。注意:50%占空比代表零輸入信號(空閑狀態)。因此,可以設計一個差分低通濾波器,用于衰減信號波形中高頻分量(快速切換所產生的),同時保留有用的低頻分量以輸出到揚聲器。
新一代調制技術
隨著市場對D類放大器需求的不斷增長,一些制造商最近推出了可獨立控制H橋的兩個半橋的新一代調制方案。這一調制方案具有兩個主要優點:
音頻信號較弱或空閑狀態時,負載上幾乎沒有差分開關信號。較傳統PWM設計改進了靜態電流損耗。
最小脈沖,共模(CM)開關信號有助于降低導通和關斷瞬態。BTL輸出引腳的空閑狀態直流電平(濾波后)接近于GND。因此,濾波元件的不匹配或雜散電容(可能導致放大器導通或關斷時出現音頻雜音)可減到最小。
顯然,這一新技術雖具有一些優點,但放大器輸出將不再對稱。圖2所示的信號波形(以MAX9704立體聲D類放大器為例)具有較高的共模分量。

圖2.Maxim的MAX9704立體聲D類放大器的調制方案
[page]
此類D類放大器對輸出濾波器的要求,不同于具有傳統差分輸入和互補PWM輸出的放大器。與PWM相比,MAX9704調制方案的輸出往往含有較高的共模信號,設計輸出濾波器時需要考慮這點。正如后面的實例所示,傳統差分濾波器拓撲結構的效果往往不太理想。
圖3a給出了傳統的PWM型D類輸出LC濾波器,及其理想值。為簡單起見,可假設揚聲器負載具有理想的8電阻,并且忽略電感的直流阻抗。通過一些簡單的SPICE仿真便可得出問題所在。圖3b給出了圖3a中濾波器對差分輸入信號的頻率響應。給出了兩個輸出結點(FILT1,FILT2)相對于GND的響應曲線。圖中給出的器件值在30kHz的頻率以上具有理想的二階滾降,以及理想的瞬態。音頻帶內群延遲特性在4μs內保持平坦。

圖3.(a)傳統的差模無源LC濾波器,(b)對于差分輸入信號的頻響,(c)共模信號頻響。
[page]
圖3c給出了共模輸入時同一濾波器的輸出。同樣,兩個輸出的響應曲線均相對于GND。輸出結果(Y軸偏移)具有很大的尖峰,并具有明顯的欠阻尼。結合共模信號下濾波器的等效電路(圖4),就很容易理解為什么會出現這一結果。由于仿真時采用理想匹配的電感和電容器,因此阻性負載上差分信號為零,因此不會LC元件不會出現任何衰減。L1與C1諧振(L2與C3同理)產生峰值。在時域內(圖中未顯示),這種情況將會出現較大的過沖和振蕩。注意,輸入共模信號時,C2將引入一個零點。因此濾波器的截止頻率(此時稱作諧振頻率可能更加準確)將高于差分輸入時的截止頻率。

圖4.共模輸入下,圖3a中傳統LC濾波器的等效電路
這時你或許會問,這樣會有問題么?如果該頻率下輸出頻譜共模能量為零,那么便沒什么問題。然而,如果峰值頻率與D類放大器開關頻率正好相等,則揚聲器和連線上將出現較大的輸出電壓幅度。同時,MAX9704的擴展頻譜調制(SSM)模式將使欠阻尼濾波器在音頻頻帶以上引入相當的噪聲。擴展頻譜模式是引腳可選的,此時高頻開關能量為“白噪聲”,可以通過逐周期隨機調整開關時間降低噪聲幅度。這種擴展頻譜方案簡化了無濾波應用中的EMI兼容性設計。
欠阻尼共模響應問題
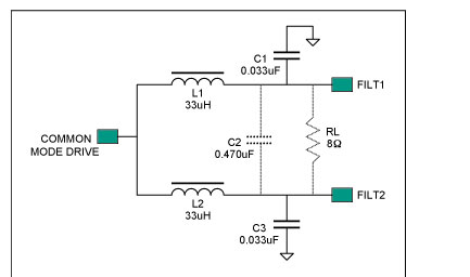
針對上述共模問題的解決方案之一是保留圖3a的基本結構,但增加抑制高諧振共模信號的阻尼元件。圖5a給出了在兩個輸出節點和GND之間串聯RC元件。如果應用中對效率的要求不是很高,可以在輸出節點和GND之間僅連接一個電阻,但電容器C4和C5將有助于降低R1和R2上的額外功率損耗。
C4和C5的值應權衡選取:一方面增大C4與C5值有助于R1和R2衰減尖峰,另一方面應減小C4和C5降低高音音頻(高達20kHz)下的損耗。如果共模截止頻率遠大于差模頻率,則很容易進行選擇,例如只需增加C2相對于C1和C3的比率既可實現。增加共模截止頻率,則可減小C4和C5的值,同時增大R1和R2的值,這樣將降低R1和R2上的音頻損耗。若共模截止頻率太高,則電纜上的共模成分就會過多,因此,必須合理選擇差分和共模的-3dB頻點的比率。本案例的濾波器采用了1:5的比率。

圖5.在傳統LC濾波器的每個輸出端增加一個RC網絡(a),可以改進差分信號的頻響(b)和共模信號的頻響(c)。
圖5b為圖5a濾波器對差分輸入的響應,圖5c為共模輸入的響應。注意:圖5c中共模截止頻率較高(-3dB帶寬約為110kHz,差分輸入為28kHz),帶有平緩且合理控制的尖峰。該截止頻率遠高于最高音頻(也低于D類開關頻率基波),因此具有較好的效果。
[page]
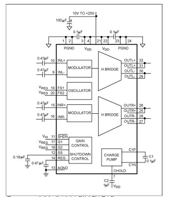
有些低開關頻率(200kHz至300kHz)應用不適合采用圖5c所示的方案。對于這類產品可能需要采用其他方法和拓撲結構。MAX9704立體音D類放大器(圖6)可設置為940kHz固定頻率模式(FFM)(FS1=低,FS2=高),此時效果最佳。工作在FFM模式下的MAX9704通過引腳選擇將開關周期設為恒定值(具有三個可選項),以滿足應用需求。

圖6.MAX9704立體聲D類功率放大器的典型應用電路
圖7和圖8給出使用圖5濾波器對MAX9704進行濾波時的時域性能。兩種情況下負載阻抗均為8。圖7同時顯示了FILT1和FILT2節點的波形圖(頂部的跡線),以及得的1kHz差分輸出波形(底部的跡線)。頂部跡線的噪聲是輸出開關信號濾波以后的殘余信號(電源電壓為15V)。圖8為圖7跡線的細節顯示。注意:紋波主要來自940kHz開關頻率,兩通道上表現為共模信號的形式。還應注意輸出上沒有高次諧波,表明有效抑制了EMI(幅射EMI的起始測試頻率通常高于30MHz)。

圖7.用MAX9704驅動圖5a電路時FILT1和FILT2上產生的信號波形(同時顯示在頂部的跡線),以及差分輸出(底部的跡線)。

8.頂部跡線顯示了圖5a電路輸出中殘余的紋波電壓,紋波成分主要為開關頻率基波(此時為940kHz)。濾波器高于該頻點的二階滾降很好的抑制了所有高次諧波。紋波幾乎只有共模分量(底部的跡線)。
本文討論的濾波器設計均假設負載阻抗為8。音圈電感導致20kHz的頻率范圍內,多數寬范圍動圈揚聲器的阻抗變高。該特性有助于實現高效率的無濾波器工作,但選擇濾波器件以降低EMI時,應考慮阻抗的上升。
試圖評估和描述D類放大器特性時,為了進行器件選型和評估,即便在實驗室環境下,音頻設計人員也往往需要進行濾波。即使不用濾波器的最終產品能通過EMC測試,仍然可以通過放大器性能測試來發現問題。許多音頻分析儀是專為測量傳統音頻放大器的THD+N或幅度響應而設計的,當用于測試無濾波D類放大器時往往會出現錯誤。圖5所示電路適合用于測試(正確加載8電阻負載),但需要注意33μH的電感可能引入的非線性將限制了THD測量。氣隙元件往往具有最佳的測量結果,但尺寸往往限制其在實際產品中的應用!



