【導讀】"時間至關重要"——這個古老的慣用語可以應用于任何領域,但當應用于現實世界信號的采樣時,它是我們工程學科的支柱。當嘗試降低功耗、實現時序目標并滿足性能要求時,必須考慮測量信號鏈選擇何種ADC架構類型:∑-Δ還是逐次逼近寄存器(SAR)。一旦選擇了特定架構,系統設計人員便可創建所需的電路以獲得必要的系統性能。此時,設計人員需要考慮其低功耗精密信號鏈的最重要時序因素。
工業市場正在迅速發展,新興技術正在滿足不斷增長的創新和效率需求。工業應用使用多種不同的接口(包括以太網、RS-485 和控制器局域網 (CAN))在不同的設備之間傳輸時間敏感型數據。在選擇要使用的接口時,設計人員必須考慮許多不同的目標,進行權衡。
CAN 是最早可在惡劣和嘈雜的工業環境中提供可靠數據通信的協議之一,至今仍然廣受歡迎。CAN 收發器可提供 CAN 協議的物理層,具有高功效、高數據速率和小物理尺寸特性,同時保持穩健可靠,是許多工業應用的理想選擇。在本文中,我們將介紹 CAN 收發器的優勢,并討論它們在更大限度地提高工業應用效率方面的作用。
圖 1 展示了通常使用 CAN 收發器來傳輸數據的各種工業應用。

圖 1. 光伏逆變器、不間斷電源 (UPS)、HVAC 系統、可編程邏輯控制器和儲能系統都依賴 CAN
保障工業環境中的通信:CAN 收發器的作用
CAN 收發器在工業自動化系統中至關重要,因為它們使傳感器、控制器和執行器等器件能通過將數字信號轉換為可在總線上長距離發送的模擬差分信號進行通信。收發器可確保數據可靠傳輸,并能保護網絡,以免遭受電氣損壞。這使得數據交換更高效,通信更準確。因此,在工業應用中選擇新款 CAN 收發器時,可靠性、小尺寸以及低功耗至關重要。
我們來討論一下穩健性在工業環境中的重要性。電壓尖峰、瞬變和靜電放電 (ESD) 等電氣危害是工業環境中的常見干擾源。裝配線、機器人和自動化系統等易受 ESD 影響的區域或產品中的器件需要在其 CAN 收發器中配備 ESD 保護,以確保網絡安全。將 ESD 保護集成到 CAN 收發器中有助于確保它能夠承受高壓放電而不發生故障。此外,工業應用通常使用較長的 CAN 總線電纜,但是,這會增加發生總線故障的風險,例如短路和過壓情況。連接到此類擴展網絡的設備需要具有高總線故障保護功能的收發器。如果沒有這種保護,這些故障可能會損壞收發器,并可能通過整個網絡傳播,從而導致通信中斷和系統停機。
目前,各種產品都使用 CAN 接口,例如工業可編程邏輯控制器 (PLC)、電機驅動器、遠程傳感器和執行器。工業 PLC 控制多個工業過程,通常連接到廣泛的傳感器網絡,導致總線電纜長度較長。電機驅動器可控制大功率電機,這可能會導致 CAN 總線上出現電壓尖峰和瞬變。在這兩種情況下,為 CAN 收發器提供可靠的總線故障保護至關重要。遠程傳感器和執行器通常位于網絡的外圍,因此可能暴露于環境中的靜電,需要強大的 ESD 保護。
在可以覆蓋長距離的工業環境中,接地電勢差和共模噪聲累積可能導致信號衰減。CAN 收發器具有更寬的共模范圍,有助于確保在整個網絡中進行可靠的信號傳輸。例如,通常會產生接地環路電流和共模噪聲的電機驅動需要具有更寬共模范圍的收發器,以更大限度地減少通信誤差,從而增強電機控制和反饋信號的數據完整性。
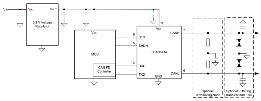
5V CAN 和 3.3V CAN 收發器均廣泛用于工業應用。但是,3.3V CAN 收發器可提供其他優勢,例如無需使用低壓降穩壓器 (LDO) 以及 3.3V 微控制器與 5V CAN 收發器之間的電平轉換電路。此 3.3V CAN 收發器可簡化系統設計,減少組件數量,并使最終產品更加緊湊。此外,移除 LDO 可降低總體系統成本。圖 2 展示了 3.3V 微控制器和 3.3V CAN 收發器運行的典型配置。

圖 2. 3.3V CAN 收發器應用原理圖
在功耗方面,3.3V CAN 收發器的效率高于傳統的 5V CAN 收發器。此外,TCAN3414 等 3.3V CAN 收發器的關斷功能可以進一步降低電流,從而延長電池供電應用或具有嚴格功率限制的器件的電池壽命。
圖 3 展示了在一個網絡中無縫運行的 3.3V 和 5V CAN 收發器。采用 3.3V 電源供電的 CAN 收發器,例如 TI 的 TCAN3413 和 TCAN3414,完全可以與 5V CAN 收發器進行互操作。有關更多詳細信息,請參閱白皮書通過汽車 EMC 認證的 3.3V CAN 收發器。

圖 3. 包含 3.3V 和 5V CAN 收發器的典型 CAN 網絡
結語
TCAN3413 和 TCAN3414 等 3.3V CAN 收發器可幫助設計人員實現在工業環境中高效運行的可靠接口。此類收發器提供了多種功能,可以防止工業環境中的各種問題。這些器件在總線上提供符合國際電工委員會 IEC-61000-4-2 標準的高達 ±10kV 的 ESD 保護、±58V 的高總線故障保護以及 ±30V 的寬接收器共模輸入電壓范圍。這些特性有助于您優化設計,增強可靠的通信功能,同時節省布板空間和系統成本。
關于德州儀器 (TI)
德州儀器是一家全球性的半導體公司,從事設計、制造和銷售模擬和嵌入式處理芯片,用于工業、汽車、個人電子產品、通信設備和企業系統等市場。我們致力于通過半導體技術讓電子產品更經濟實用,讓世界更美好。如今,每一代創新都建立在上一代創新的基礎上,使我們的技術變得更可靠、更經濟、更節能,從而實現半導體在電子產品領域的廣泛應用。
免責聲明:本文為轉載文章,轉載此文目的在于傳遞更多信息,版權歸原作者所有。本文所用視頻、圖片、文字如涉及作品版權問題,請聯系小編進行處理。
推薦閱讀:



