【導讀】升降壓變壓器的基本定義是一種將輸入的交流電壓轉換為比原電壓更高(升壓)或更低(降壓)的器件。此外還有可用于將電路與地隔離的變壓器,這種變壓器被稱為隔離變壓器。本文將側重討論變壓器的另一種用途,即用于匹配電路阻抗以實現最大功率傳輸。
目標
本次實驗旨在帶您熟悉變壓器耦合放大器的阻抗匹配操作。
背景知識
升降壓變壓器的基本定義是一種將輸入的交流電壓轉換為比原電壓更高(升壓)或更低(降壓)的器件。此外還有可用于將電路與地隔離的變壓器,這種變壓器被稱為隔離變壓器。本文將側重討論變壓器的另一種用途,即用于匹配電路阻抗以實現最大功率傳輸。
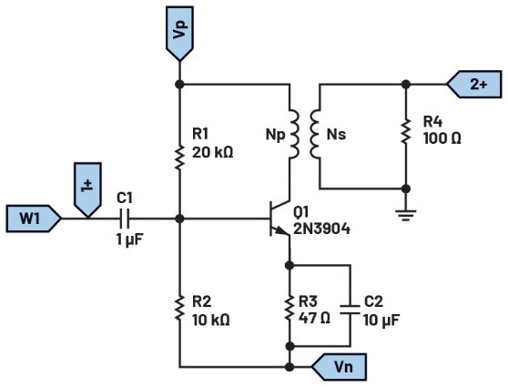
請看圖1所示的電路。該電路是變壓器耦合型A類功率放大器,它類似于普通的放大器電路,但與集電極負載中的變壓器相連。

圖1.變壓器耦合型A類功率放大器
在此設置中,R1和R2建立分壓偏置,而發射極電阻器R3用于穩定偏置。發射極旁路電容C2用于防止發射極電路內發生負反饋。
僅當放大器輸出阻抗等于負載阻抗RL (R4)時,從功率放大器傳輸到負載的功率才是最大的。這符合最大功率傳輸定理。讓放大器的輸出阻抗與輸出器件的阻抗相匹配很有必要,能夠盡可能放大其傳輸到輸出器件的功率。這可利用具有適當匝數比的降壓變壓器來實現。
變壓器輸入和輸出電阻之比就等于變壓器匝數比的平方:

由此得出計算反射阻抗的方程,其中:

n為降壓變壓器的初級與次級匝數之比
RLP為初級中的反射阻抗
A類功率放大器的效率約為30%;而采用變壓器耦合型A類功率放大器,效率可提高到50%。除了更高效率之外,變壓器耦合型A類功率放大器還有其他優點:
基極或集電極電阻中無信號功率損失。
可實現出色的阻抗匹配。
高增益。
提供直流隔離。

圖2.變壓器耦合型A類功率放大器
但這種配置并不完美,其缺點如下:
相對而言,對低頻信號的放大較弱。
變壓器會引入嗡嗡聲。
變壓器體積龐大,價格昂貴。
頻率響應較差。
材料
ADALM2000主動學習模塊
無焊試驗板和跳線套件
一個NPN晶體管(2N3904)
一個10 kΩ電阻
一個20 kΩ電阻
一個100 Ω電阻
一個10 μF電容
一個1 μF電容
一臺HPH1-0190L/1400L六繞組變壓器
硬件設置
構建圖1所示的電路;參考圖2。使用ADALM2000提供的+5 V和-5 V電源。
程序步驟
設置信號發生器通道1產生500 mV、100 Hz正弦波(0 V偏置)。在示波器上監視兩個通道。結果應與圖3類似。

圖3.變壓器耦合型A類功率放大器的輸入與輸出電壓
問題
在上述實驗中,我們使用了匝數比為1:1的變壓器。如果嘗試將變壓器的匝數比改為2:1,會發生什么?
您可以在學子專區論壇上找到問題答案。
(來源:ADI公司,作者:Antoniu Miclaus,系統應用工程師Doug Mercer,顧問研究員)
免責聲明:本文為轉載文章,轉載此文目的在于傳遞更多信息,版權歸原作者所有。本文所用視頻、圖片、文字如涉及作品版權問題,請聯系小編進行處理。
推薦閱讀:






